电脑桌面
添加盘古文库-分享文档发现价值到电脑桌面
安装后可以在桌面快捷访问

混凝土工程单位工程施工质量技术交底卡--监理交底

混凝土工程单位工程施工质量技术交底卡--监理交底_第1页
1/7
混凝土工程单位工程施工质量技术交底卡--监理交底_第2页
2/7
混凝土工程单位工程施工质量技术交底卡--监理交底_第3页
3/7
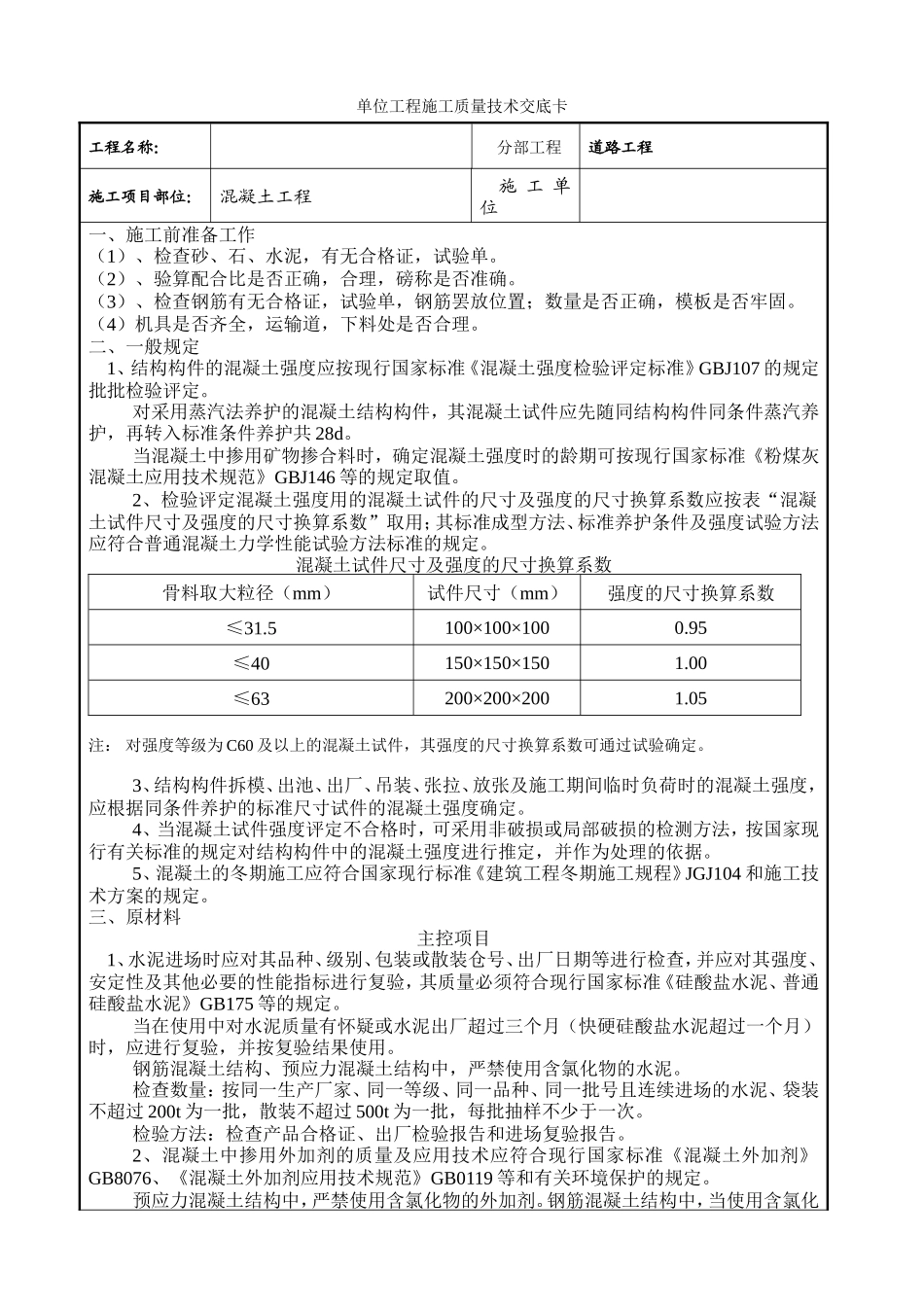
单位工程施工质量技术交底卡工程名称: 分部工程道路工程施工项目部位:混凝土工程施 工 单位一、施工前准备工作(1)、检查砂、石、水泥,有无合格证,试验单。(2)、验算配合比是否正确,合理,磅称是否准确。(3)、检查钢筋有无合格证,试验单,钢筋罢放位置;数量是否正确,模板是否牢固。(4)机具是否齐全,运输道,下料处是否合理。二、一般规定 1、结构构件的混凝土强度应按现行国家标准《混凝土强度检验评定标准》GBJ107 的规定批批检验评定。对采用蒸汽法养护的混凝土结构构件,其混凝土试件应先随同结构构件同条件蒸汽养护,再转入标准条件养护共 28d。当混凝土中掺用矿物掺合料时,确定混凝土强度时的龄期可按现行国家标准《粉煤灰混凝土应用技术规范》GBJ146 等的规定取值。2、检验评定混凝土强度用的混凝土试件的尺寸及强度的尺寸换算系数应按表“混凝土试件尺寸及强度的尺寸换算系数”取用;其标准成型方法、标准养护条件及强度试验方法应符合普通混凝土力学性能试验方法标准的规定。混凝土试件尺寸及强度的尺寸换算系数骨料取大粒径(mm)试件尺寸(mm)强度的尺寸换算系数≤31.5100×100×1000.95≤40150×150×1501.00≤63200×200×2001.05注: 对强度等级为 C60 及以上的混凝土试件,其强度的尺寸换算系数可通过试验确定。3、结构构件拆模、出池、出厂、吊装、张拉、放张及施工期间临时负荷时的混凝土强度,应根据同条件养护的标准尺寸试件的混凝土强度确定。4、当混凝土试件强度评定不合格时,可采用非破损或局部破损的检测方法,按国家现行有关标准的规定对结构构件中的混凝土强度进行推定,并作为处理的依据。5、混凝土的冬期施工应符合国家现行标准《建筑工程冬期施工规程》JGJ104 和施工技术方案的规定。三、原材料主控项目 1、水泥进场时应对其品种、级别、包装或散装仓号、出厂日期等进行检查,并应对其强度、安定性及其他必要的性能指标进行复验,其质量必须符合现行国家标准《硅酸盐水泥、普通硅酸盐水泥》GB175 等的规定。当在使用中对水泥质量有怀疑或水泥出厂超过三个月(快硬硅酸盐水泥超过一个月)时,应进行复验,并按复验结果使用。钢筋混凝土结构、预应力混凝土结构中,严禁使用含氯化物的水泥。检查数量:按同一生产厂家、同一等级、同一品种、同一批号且连续进场的水泥、袋装不超过 200t 为一批,散装不超过 500t 为一批,每批抽样不少于一次。检验方法:检查产品合格证、出厂检验报告和进场复验报告。2、混凝土中掺用外加剂的质量及应用技术应符合现行国家标准《混凝土外加剂》GB8076、《混凝土外加剂应用技术规范》GB0119 等和有关环境保护的规定。预应力混凝土结构中,严禁使用含氯化物的外加剂。钢筋混凝土结构中,当使用含氯化物的外加剂时,混凝土中氯化物的总含量应符合现行国家标准《混凝土质量控制标准》GB50164 的规定。检查数量:按进场的批次和产品的抽样检验方案确定。检验方法:检查产品合格证、出厂检验报告和进场复验报告。3、混凝土中氯化物和碱的总含量应符合现行国家标准《混凝土结构设计规范》GB50010 和设计的要求。检验方法:检查原材料试验报告和氯化物、碱的总含量计算书。一般项目4、混凝土中掺用矿物掺合料的质量应符合现行国家标准《用于水泥和混凝土中的粉煤灰》GB1596 等的规定。矿物掺合料的掺量应通过试验确定。检查数量:按进场的批次和产品的抽样检验方案确定。检验方法:检查出厂合格证和进场复验报告。5、普通混凝土所用的粗、细骨料的质量应符合国家现行标准《普通混凝土用碎石或卵石质量标准及检验方法》JGJ53、《普通混凝土用砂质量标准及检验方法》JGJ52 的规定。检查数量:按进场的批次和产品的抽样检验方案确定。检验方法:检查进场复验报告。注:1、混凝土用的粗骨料,其最大颗粒粒径不得超过构件截面最小尺寸的 1/4,且不得超过钢筋最小净间距的 3/4。 2、对混凝土实心板,骨料的最大粒径不宜超过板厚的 1/3,且不得超过 40mm。6、拌制混凝土宜采用饮用水;当采用其他水源时,水质应符合国家现行标准《混凝土拌合用水标准》JGJ63 的规定。检查数量:同一水源检...

1、盘古文库是"C2C"交易模式,即卖家上传的文档直接由买家下载,本站只是中间服务平台,本站所有文档下载的收益归上传人(卖家)所有,作为网络服务商,若您的权利被侵害请及时联系右侧客服。

2、本站默认下载后的格式为 docx,pptx ,xlsx,pdf,zippsd等源文件。office等工具即可编辑!源码类文件除外。

3、如您看到网页展示的内容中含有'"133KU.COM"等水印,是因预览和防盗链技术需要对页面进行转换和压缩成图片所生成,文档下载后不会有该内容标识.

4、本站所有内容均由合作方上传,本站不对文档的完整性、权威性及其观点立场正确性做任何保证或承诺,文档内容仅供研究参考,付费前请自行鉴别。如您付费,意味着您自己接受本站规则且自行承担风险,本站不退款、不进行额外附加服务。

在点击下载本文档时,弹出的对话框中,选择“使用浏览器下载”不支持下载工具多线程下载!

部分浏览图可能存在变形的情况,下载后为高清文件,可直接编辑。

混凝土工程单位工程施工质量技术交底卡--监理交底

莲生六十一+ 关注
机构认证
内容提供者

该用户很懒,什么也没介绍

确认删除?
回到顶部