第一学期初三期末英语试卷答案及评分参考一、听对话,选择与对话内容相符的图片(共 5 分,每小题 1 分) 1. B 2. B 3. C 4. C...
首先师傅让我看了很多监理资料员的管理手册、监理规工地材料员实习日记工地材料员实习日记 人非生而知之,要求得知识, 一靠学习, 二靠...
建筑装饰构造与施工工艺实习文档材料(建筑装饰工程技术专业)学号:姓名:指导教师:完成时间:xx 美学院制施工实习报告一、实习任务与目...
实用标准文档河北能源职业技术学院通信技术专业人才需求调研报告调研目的与对象(一)调研目的:通信行业的变化是日新月异,每一年都有大量...
企业调研汇报材料 与上一次企业调查报告范文的内容相比,农林牧渔业和交通运输业都略有上升,采掘业比重基本未变。值得注意的是,社会服务...
实用文档西宁地区护理人才需求调研报告 随着社会经济的发展,人民的健康要求不断提高,医学模式发生了转变,护理工作从以疾病为中心转变为...
实用文档 调 研 报 告课 程 名 称 行业调研 班级与班级代码 专 业 指 导 教 师 学 号 名 单 提 交 日 期 2015 年...
实用文档达州市房地产市场调研报告2015/5/18文案大全实用文档第一部分 宏观环境分析一、达州市规划发展根据“一核、一圈、两翼、三轴”市...
材料市场调研报告--# # # # # #学院专业课论文-- 课 程 名 称:# # # #材料市场调研报告 —— # #建材市场和红星圆梦家居城...
标准文案安顺市房地产市场调查报告(草案)09 房产第三小组目录一、 安顺市房地产市场环境调查1. 安顺市整体概况2. 2010 年安顺市住宅...
实用文档标准文案新能源汽车发展现状调查报告调查背景:新能源汽车是指采用非常规的车用燃料作为动力来源,或者使用常规的车用燃料、采用新...
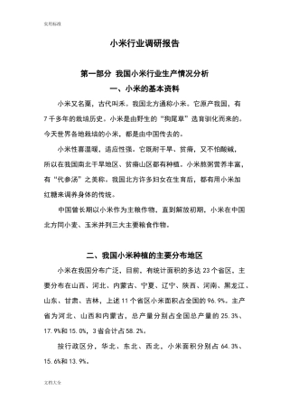
实用标准文档大全小米行业调研报告第一部分 我国小米行业生产情况分析一、小米的基本资料 小米又名粟,古代叫禾。我国北方通称小米。它原...
实用文档洗浴中心市场调研报告标准文案实用文档目 录前言…………………………………………………………(1)一、宏观环境分析……………...
实用文档文案大全 调查时间:2017 年 9 月 7 日撰写报告时间:2017 年 9 月 9 日洗发水市场调查报告实用文档文案大全目录一:调...
实用文档 XX 县 卫生巾市场调研报告 班级:市营 01 班 组员:``````````` 日期: 文案大全实用文档 摘要随着当今社会经济的快速...
实用文档XX 市桶装水市场调查报告目录一、概述二、市场考察三、因素分析1、客户行为分析2、劣势分析3、优势分析四、企业介入桶装水产业的...
实用文档加固计算机行业报告一、行业市场概况 随着计算机、嵌入式技术日新月异的发展,国内各个行业自动化、信息化进度加快,工业计算机产...
实际材料消耗分配表材料名称∕分配对象数量单价金额数量单价金额随机工具及机箱脚踏开关计数器电机三角带线路板滚柱牵引电碰铁电机皮带轮照...
基础数据表供应商编号供应商名称材料编码材料类别规格型号单位单价YQJ-0001新为电子DZ0001电阻支0.25YQJ-0002新为电子DZ0002电阻支0.33YQJ-...
基础数据表供应商编号供应商名称材料编码材料类别规格型号单位单价YQJ-0001新为电子DZ0001电阻支0.25YQJ-0002新为电子DZ0002电阻支0.33YQJ-...
辽宁省数学中考试题和答案219
哔哩哔哩网红博主「佳能同学会」作品高质量备份打包833
红色中式升学宴手机海报邀请函海报694
全国各省高考地理(按省份分类)2008-2025真题和答案996
深度技术 Ghost XP SP3 全新系统下载2630页
63套森林防火宣传PPT模板打包下载7150页
辽宁省数学中考试题和答案2190页
哔哩哔哩网红博主「佳能同学会」作品高质量备份打包8330页
哔哩哔哩「糖果果Candy」作品高质量备份打包4720页
B站「阿猫」作品高质量备份打包5520页
