中铁十九局集团第四工程有限公司京沪高速铁路项目经理部施工技术交底书 交底日期: 2008 年 2 月 20 编号:JHTJ1-SJJ2-20080220-...
工程监 理 月 报(第 期)起止日期: 编 制 人: 项目总监: 编报时间: 监理机构:1工程概况工程名称勘察单位设计单位施工单位...
JL—C002工程建设监理工作月报第 期 年 月 日至 年 月 日内容提要:本月工程形象进度完成情况工程签证情况本月工程情况评述本月监理...
附表 2×××××××工程监理月报第 期总 监:项目经理:湖南和天工程项目管理有限公司××××××××项目监理部年 月 日目 录目...
隧道施工监理日志填写要求为进一步规范隧道施工监理日记填写,现将具体要求明确如下:1、隧道开挖:①进洞前,检查记录边仰坡刷坡防护和防...
施工日志填写指南一、《施工日志》中填写说明的解释(一)施工日志是重要的工程施工技术履历档案,应按单位或单项工程分别单独填写,并纳入...
浅谈填写监理日志的几点心得监理日志是我们监理资料的重要组成部分,也是监理人员在工程项目中实行“三控三管一协调”的体现,对于一名合格...
第一部分 京沪高速铁路施工日志填写指南一、《施工日志》中填写说明的解释(一)施工日志是重要的工程施工技术履历档案,应按单位或单项工...
填写注意事项1、本薄由专业监理工程师在现场及时、正确、真实,完整地记载工程的施工情况,每日记录后应由承包人确认所记录的内容基本属实...
监理日志填写样本实际记录时根据实际情况进行增项或减项1、 巡检情况*年*月*日巡检*单位*拌和站、经检查,拌和站材料标识牌齐全,与报检资...
监理日志填写规定1、目的和适用范围1.1 目的 规范监理日志的填写,使监理日志能真实、全面、详细、准确地反映工程施工情况和监理工作情...
你是监理资料员怎么要你写监理日志呢? 应该归监理员和监理工程师写啊。 你要写那就必须知道工地现场当天进行的主要施工内容。 监理日志...
监理日志的填写要求一、监理日志的重要性1、工程监理是建设项目管理主体的重要部分,工程监理是严格按照有关法律、法规和技术规范实施的,...
关于监理日志的填写一、做好监理日志的重要意义(监理日志的重要性)1、工程建设监理是建设项目管理主体的重要部分,工程建设监理是严格按...
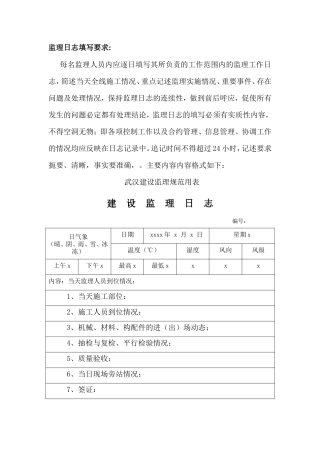
监理日志填写要求: 每名监理人员内应逐日填写其所负责的工作范围内的监理工作日志,简述当天全线施工情况、重点记述监理实施情况、重要事...
监理日记填写原则与要求内蒙古康沃工程建设监理有限责任公司工程管理部 监理日记填写原则及要求参考为规范监理人员监理日记的填写,使监理...
监理日志填写内容示例一、施工进展情况1、施工进度:1、XX 路基:3 个施工班组在 DKXX+XXX-DKXX+XXX 段路基填筑施工,本次填筑共计3 ...
监理日记(志)填写指南一、《监理日记》中填写说明的解释 (一)监理日记是监理人员记录自己每天监理工作的重要履历档案,由监理人员按单位工...
××××××工程 ┌日志号 KLJL—×××—××× └项目监理号称监 理 日 志 【编号: 】 ( 第 册)时间: 年 月 日~ 年...
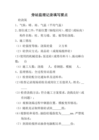
旁站监理记录填写要点 砼浇筑1、气候:晴、雨、气温(平均气温)2、部位或工序:平面位置(轴线区间)、楼层(或标高) 构件名称:柱、剪...
辽宁省数学中考试题和答案219
哔哩哔哩网红博主「佳能同学会」作品高质量备份打包833
红色中式升学宴手机海报邀请函海报694
全国各省高考地理(按省份分类)2008-2025真题和答案996
深度技术 Ghost XP SP3 全新系统下载2630页
63套森林防火宣传PPT模板打包下载7150页
辽宁省数学中考试题和答案2190页
哔哩哔哩网红博主「佳能同学会」作品高质量备份打包8330页
哔哩哔哩「糖果果Candy」作品高质量备份打包4720页
B站「阿猫」作品高质量备份打包5520页
