监理站现场监理工作手册—监理岗位职责和工作制度第七章 现场监理职责第一节 现场监理机构职责一、项目监理站职责(一)项目监理部职责1...
监理工作手册目 录第一篇 施工准备阶段的监理工作1、编写监理大纲…………………………………………………2、编写监理规划…………………...
甲方现场管理工作手册工程项目现场管理是公司的对外窗口,体现着公司的形象,也担负着公司基建项目管理的重任,需要现场各个环节的人员精诚...
总监理工程师工作手册 为规范公司管理,明确总监理工程师的责任、权利,指导总监理工程师的工作特制定本手册,各位总监应严格遵守执行。一...
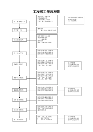
工程部工作流程图1设计部发工程通知单工程部发包工程工程部订购工厂成品工长、施工监理准备开工材料进场2 、 施工监理对材料进行验收集体...
轻舟装饰第一部 巡检岗位职责1、 工程巡检是公司派驻施工现场对客户装修工程的材料质量、施工工艺、工程质量、工期和现场文明安全施工等...
(附录二)质 量 监 督 工 作 手 册工程名称: 记 录: 温州市市政公用工程质量监督站说 明1、本工作手册为真实记录工程质量监...
郑西客专北京铁城联合体监理站项目监理管理工作手册 郑西客专北京铁城联合体监理站项目监理管理工作手册郑西铁路客运专线客北环监理标段项...
浙江省人防工程质量监督站台州分站质量监督工作指南一、人防工程质量监督申报 浙江省人防工程质量监督站台州分站(以下简称人防质监分站)...
招标代理工作手册编 号:CJ-WI-03版 次: 1.1 页 码: 1 /20 1版本修订历史记录序号修订内容修订人修订日期版本备注1招标代理工作...
广东省建设监理行业规范性资料监理业务手册( 2010 )年度 监理企业 (公章)广东省建设监理协会印制(公章)监 理 工 程项目名称立...
业主现场管理工作手册工程项目现场管理是公司的对外窗口,体现着公司的形象,也担负着公司基建项目管理的重任,需要现场各个环节的人员精诚...
内部小 区 、 室 内 覆 盖 工 程 施 工监 理 作 业 指 导华夏邮电咨询监理有限公司2009 年 10 月 小 区 、 室 内 ...
工程部工作流程图1设计部发工程通知单工程部发包工程工程部订购工厂成品工长、施工监理准备开工材料进场2 、 施工监理对材料进行验收集体...
项目监理部监理工作应用手册目 录资料一:监理进场后至开工前的准备工作资料二:监理公司项目监理工作“上墙”资料的有关要求附件 1 监...
目 录1. 监理范围及主要工程项目...............................................................................11.1 承监范围........
目 录第一章、工程勘察阶段监理指导书.................................................................................................
首创重庆 XXX 项目现场管理手册首创重庆 XXX 项目现场管理工作手册工程项目现场管理是公司的对外窗口,体现着公司的形象,也担负着公司...
没有百度文库财富值 请到文库帮手网 www.365xueyuan.com 免费帮下载 百度文库积分 资料 本文由 jyf20110106 贡献 doc 文档可能在...
施工监理工作手册装饰公司中监理的岗位职责监理是公司派驻工地的质量监督员和项目经理、客户、公司三者之间的协调者。监理必须对客户和公司...
辽宁省数学中考试题和答案219
哔哩哔哩网红博主「佳能同学会」作品高质量备份打包833
红色中式升学宴手机海报邀请函海报694
全国各省高考地理(按省份分类)2008-2025真题和答案996
深度技术 Ghost XP SP3 全新系统下载2630页
63套森林防火宣传PPT模板打包下载7150页
辽宁省数学中考试题和答案2190页
哔哩哔哩网红博主「佳能同学会」作品高质量备份打包8330页
哔哩哔哩「糖果果Candy」作品高质量备份打包4720页
B站「阿猫」作品高质量备份打包5520页
