一、准备:在一天工作的开始或者打一个电话的开始,我们都应该有一个准备的过程,都不 知道要干什么、怎么干就开始,会非常盲目。销售前的...
电话销售工作流程电话前的准备:电话销售前的准备就像大楼的地基,如果地基打得不扎实,大楼很快就 会倒塌在打电话中与客户沟通的结果,与...
钻孔灌注桩监理实施细则编制人: 审核人: 日 期: 河南建基工程管理有限公司中原电气谷创业服务中心及附属工程项目监理部河南建基工程...
资料员工作流程 第一部分:开工前资料1、 中标通知书及施工许可证2、 施工合同3、 委托监理工程的监理合同4、 施工图审查批准书及施工...
装修流程—装修之前先了解,掌握装修全程一. 寻找设计公司 优秀设计公司必备条件: 建筑装饰设计资质分专业甲级、乙级、丙级和专业级资...
冠策装饰设计管理中心服务流程客户洽谈→测房→做平面方案→编制工程概算→设计管理中心审核→客户确认平面方案→签订设计合同(交设计定金...
桩基旁站监理流程(示意图) 岗位工作施工单位总监测量工程师试验材料工程师合约工程师计量工程师监理组长监理员资料员准备阶段开工申请提...
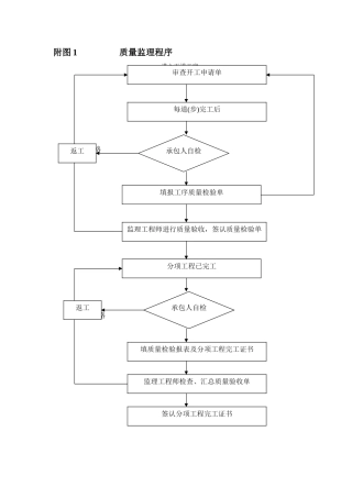
主要监理工作流程 (1)、工序或单元工程质量控制监理工作程序(见附图一)(2)、质量评定监理工作程序(见附图二)(3)、进度控制监理...
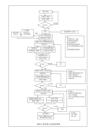
不同意 同意 存在问题 不合格合格 不合格合格不合格 建筑工程质量主控制流程图现场监理工程师承包单位 整 改·口头通知·发备忘录·...
质量控制监理工作流程落实监理工程师监督检查承包商建立质量保证体系工序管理工序管理工序管理工序管理检查施工图审核施工措施审核复测资料...
附图 1 质量监理程序 进入下道工序 不合格 合格 不合格审查开工申请单每道(步)完工后填报工序质量检验单监理工程师进行质量验收,签...
质量监督工作流程 审查质量监督注册登记资料、办理质量监督手续、登记台账指派项目监督员,并将监督注册登记资料、监督许可证分发到项目监...
地产江湖 www.dcjianghu.com——数十万份专业资料任你下载,资深操盘手随时交流!流程目录最牛英语口语培训模式:躺在家里练口语,全程外...
园林绿化工程建设监理程序系列用表市城乡建设委员会一九九九年八月园林绿化工程建设监理程序系列用表目录1. 杭州市园林绿化工程建设监理...
预应力钢筋砼 T 梁预制施工监理工作流程图 7 监理工程师审查批准分项工程开工报告检查预制台座、钢筋、预留孔道、锚固端预埋件位置 不...
索 赔 处 理 程 序 承包单位向监理机构提交对建设单位的费用索赔意向通知书总监指定专业监理工程师收集和审查与索赔有关的资料承包单...
项目实施前期监理准备工作流程步骤工作安排备注总经理总工办办公室综合部(业务员)总监理工程师监理部1投标(洽谈)2合同评估3合同制作4合...
监理工作流程参照国家信息系统工程监理规范,结合自身多年监理工作经验,逐步形成了实用有效的监理工作流程规范,并通过ISO9000质量体系认...
第 1 页,共 10 页节点主要阶段主要工作内容工作部门主办部门工作内容协办部门工作内容主办部门协办部门土地信息收集 现状图落实地块...
项目监理流程全过程 樂嘉祥 项目监理工作共分为项目准备、项目实施、项目验收等三个阶段: 1.项目准备阶段 (1)安全需求评估 协助业...
辽宁省数学中考试题和答案219
哔哩哔哩网红博主「佳能同学会」作品高质量备份打包833
红色中式升学宴手机海报邀请函海报694
全国各省高考地理(按省份分类)2008-2025真题和答案996
深度技术 Ghost XP SP3 全新系统下载2630页
63套森林防火宣传PPT模板打包下载7150页
辽宁省数学中考试题和答案2190页
哔哩哔哩网红博主「佳能同学会」作品高质量备份打包8330页
哔哩哔哩「糖果果Candy」作品高质量备份打包4720页
B站「阿猫」作品高质量备份打包5520页
