【学天教育教学研究院—水利组】12024 年一建《水利》考前 10 页纸1.平面位置放样的基本方法有:直角交会法、极坐标法、角度交会法、距...
【学天教育教学研究院—市政组】12024 年一建《市政》考前 10 页纸一、道路考点 1:1.道路分级:①快速路(完全为交通功能服务)、②主...
【学天教育教学研究院—建筑组】12024 年一建《建筑》考前 10 页纸第 1 章 建筑工程设计技术知识点1.高层民用建筑:建筑高度大于27m的...
【学天教育教学研究院—机电组】12024 年一建《机电》考前 10 页纸第一篇机电工程技术第一章机电工程常用材料及工程设备1.锡青铜的铸造...
【学天教育教学研究院—公路组】12024 年一建《公路》考前 10 页纸第 1 章 路基工程考点 1.土的试验项目应包括天然含水率、液限、塑...
【学天教育教学研究院—法规组】12024 年一级建造师《建设工程法规及相关知识》考前 10 页纸第 1 章 建设工程基本法律知识1.1 建设...
72024年一级建造师铁路——考前10页纸考 点 :线 路 、 桥 涵 、 隧 道 工 程 施 工 测 量 ★ ★ ★1、线路施工测量1)路...
2024 年一级建造师水利——考前 10 页纸【考点】常用测量仪器及其作用水准仪按精度不同划分为 4 个等级,分为普通水准仪(DS3 、DS10)...
2024年一级建造师市政实务——考前10页纸【考点1】道路结构分层自上而下结构断面层次细分特性作用路面结构层面层上面层足够的结构强度、高...
42024 年一级建造师矿业——考前 10 页纸第 一 章 工 程 测 量 与 地 质 (选 择 )1.联系测量(至少独立进行两次)将矿区地面...
2024年一级建造师工程经济——考前10页纸【考点1】利息的计算方法单利计息(利不生利)仅用最初本金来计算,而不计入先前计息周期中所累积增...
2024年一级建造师建筑实务——考前10页纸【考点1】建筑施工期间的变形测量施工期间应进行变形测量①安全设计等级为一级、二级的基坑。②地...
2024年一级建造师机电实务——考前10页纸【考点1】专用设备的类型和性能1.静置设备按设备的设计压力分类常压设备:P<0.1MPa; 低压设备:0....
2024年一级建造师建设工程项目管理——考前10页纸【考点1】工程承包模式1.基于不同承包范围的承包模式(1)设计一招标—建造(DBB)模式合同结...
242024 年一级建造师公路实务——考前 10 页纸考 点 、 路 基 施 工 准 备 及 试 验 项 目(1)路基施工前应做好组织、物资...
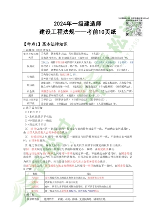
2024年一级建造师建设工程法规——考前10页纸【考点1】基本法律知识1.法律部门和法律体系宪法及宪法相关法①宪法:国家根本大法,具有最高...
辽宁省数学中考试题和答案219
哔哩哔哩网红博主「佳能同学会」作品高质量备份打包833
红色中式升学宴手机海报邀请函海报694
全国各省高考地理(按省份分类)2008-2025真题和答案996
深度技术 Ghost XP SP3 全新系统下载2630页
63套森林防火宣传PPT模板打包下载7150页
辽宁省数学中考试题和答案2190页
哔哩哔哩网红博主「佳能同学会」作品高质量备份打包8330页
哔哩哔哩「糖果果Candy」作品高质量备份打包4720页
B站「阿猫」作品高质量备份打包5520页
