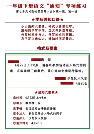
一年级年级下册语文学写通知专项训练
关于加强监理报告工作的通知深建质安[2005]84 号(深圳市建设局 2005 年 5 月 20 日颁布 6 月 1 日实施)各区建设局,市质监总...
附表一部门:业务员:审批: (签字)首次进货发行商补货经销商销售退货其它赊购全称地址联系人电话合计 - * ×× 单位 进 货 / ...
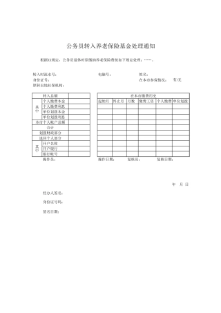
公务员转入养老保险基金处理通知转入时流水号:电脑号:姓名:身份证号:在本市参保情况:原转出地社保机构:转入总额在本市缴费历史个人缴...
关于印发《电化学储能电站安全风险隐患专项整治工作方案》的通知
1关于召开《锂离子电池储能系统消防安全测试技术规范》与《储能用锂离子电池系统安全通用技术规范》两项团体标准第二次工作会议的通知各参...
XXXX 有限责任公司文件×字〔201×〕×号 关于××××的通知各事业部:根据 10 月 28 日…….大家纷纷表示,负起自己的责任,创造性...
XX 市 XX 有限责任公司文 件XX[201X] 第 01 号 签发人:关于×××的通知各单位、各部门:以下为正文。XX 市 XX 有限责任公司二...
试用查看通知 姓名职位服务部门查看期间:自 到延长查看期:自 到查看期间解除日期:自 到试用查看报告主管日期部门经理日期人事经理日期...
面试结束通知话术-一、录用电话通知话术:您好,XXX,我这边是维多利人事行政部,您应聘我公司的 XXX 岗位,经过公司领导面试和综合评定...
面试通知短信模板 关于面试通知的短信-企业 HR 经常会以短信的形式来通知我们面试,面试通知的短信写得好坏会直接影响能否成功邀请应聘...
面试通知短信模板 关于面试通知的短信-企业 HR 经常会以短信的形式来通知我们面试,面试通知的短信写得好坏会直接影响能否成功邀请应聘...
录用/淘汰通知话术1. 录用电话通知话术: 您好,XXX,我这边是维多利人事行政部,您应聘我公司的 XXX 岗位,经过公司领导面试和综合评...
复试通知话术-常规话术:人事:您好!是***小姐/先生吗?(比如杜鹃杜小姐吗?.)面试者:是的。人事:您好!这里是 xxxx 人事部,您于**...
最常用的三大电话邀约面试话术-怎么进行电话邀请面试呢?电话邀约面试话术有哪些?下面网分享初试通知、复试通知、录取通知三大电话邀约面试...
招聘流程及电话通知员面试话术-一、签到接待话术: ---您好!先在这儿签个到;带简历了吗? A:带了 B :没带,让填一份公司的简历表 ...
网络搜索通知面试话术-问:您以前做过销售吗?答:有或者没有问:那您想找一份什么样的工作呢?我们在搜才网(银河网、河北人才网、中华英...
搜索简历通知面试话术-通知面试话术 甲:您好, 请问是 XX 先生(女士)么? 乙:是的 您是? 甲:您好,我们是 xx 信息科技有限...
人事打电话通知面试的话术-打电话通知面试,可以说是应聘者对公司的第一印象,都有哪些具体的注意事项呢?如果是一次给候选人打电话,首先...
面试通知短信/邮件模板(2 个)企业 HR 经常会以短信的形式来通知我们面试,面试通知的短信写得好坏会直接影响能否成功邀请应聘者前来面...
辽宁省数学中考试题和答案219
哔哩哔哩网红博主「佳能同学会」作品高质量备份打包833
红色中式升学宴手机海报邀请函海报694
全国各省高考地理(按省份分类)2008-2025真题和答案996
深度技术 Ghost XP SP3 全新系统下载2630页
63套森林防火宣传PPT模板打包下载7150页
辽宁省数学中考试题和答案2190页
哔哩哔哩网红博主「佳能同学会」作品高质量备份打包8330页
哔哩哔哩「糖果果Candy」作品高质量备份打包4720页
B站「阿猫」作品高质量备份打包5520页
