山东公务员考试网2017 年中央政府工作报告李克强:各位代表,现在,我代表国务院,向大会报告政府工作,请予审议,并请全国政协各位委员提...
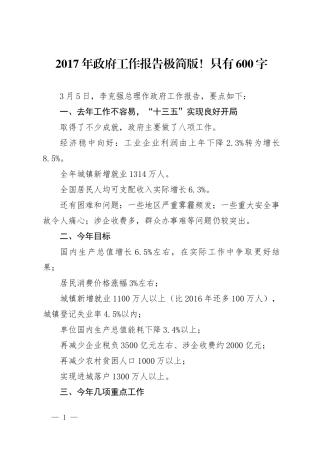
— 1 —2017 年政府工作报告极简版!只有 600 字3 月 5 日,李克强总理作政府工作报告,要点如下:一、去年工作不容易,“十三五”...
12025 年政府工作报告(全文+划重点+130 题)一、2024 年工作回顾过去一年,我国发展历程很不平凡。党的二十届三中全会胜利召开,对进一...
1、2024年广东省政府工作报告(全文+划重点+100题)
微信公众号:橙子考公资料站微信公众号:橙子考公资料站微信公众号:橙子考公资料站微信公众号:橙子考公资料站第 4 页 共 104 页收,...
1、2024年山东政府工作报告(全文划重点+120题)
第 3 页 共 106 页得一批标志性成果,工业母机、碳纤维、合成橡胶等国产替代实现突破。1 类靶向创新药伊鲁阿克片获批上市。(三)产...
重庆市人民政府工作报告重庆市人民政府工作报告——2024 年 1 月 21 日在重庆市第六届人民代表大会第二次会议上重庆市人民政府市长 ...
浙江省政府工作报告(2024 年)政府工作报告——2024 年 1 月 23 日在浙江省第十四届人民代表大会第二次会议上浙江省省长 王浩各位...
2024 年云南省政府工作报告(全文)政府工作报告——2024 年 1 月 24 日在云南省第十四届人民代表大会第二次会议上省人民政府省长 ...
西藏自治区政府工作报告(2024 年)政府工作报告——2024 年 1 月 7 日在西藏自治区第十二届人民代表大会第二次会议上自治区主席 严...
天津市政府工作报告(2024 年)政府工作报告2024 年 1 月 23 日在天津市第十八届人民代表大会第二次会议上天津市市长 张工张工作政...
政府工作报告2024 年 1 月 22 日在四川省第十四届人民代表大会第二次会议上四川省人民政府省长 黄 强各位代表:现在,我代表省人民...
2024 年上海市政府工作报告(全文)政府工作报告——2024 年 1 月 23 日在上海市第十六届人民代表大会第二次会议上上海市市长 龚 ...
2024 年陕西省政府工作报告(全文)政府工作报告——2024 年 1 月 26 日在陕西省第十四届人民代表大会第二次会议上陕西省省长 赵刚...
2024 年山西省政府工作报告(全文)政府工作报告2024 年 1 月 23 日在山西省第十四届人民代表大会第二次会议上省长 金湘军各位代表...
2024 年山东省政府工作报告(全文)政府工作报告——2024 年 1 月 22 日在山东省第十四届人民代表大会第二次会议上山东省省长 周乃...
2024 年青海省政府工作报告(全文)政府工作报告——2024 年 1 月 24 日在青海省第十四届人民代表大会第二次会议上青海省人民政府省...
宁夏回族自治区政府工作报告(2024 年)政府工作报告——2024 年 1 月 23 日在宁夏回族自治区第十三届人民代表大会第二次会议上自治...
2024 年内蒙古自治区政府工作报告(全文)自治区主席王莉霞作政府工作报告。记者 韩卿立 摄政府工作报告——2024 年 1 月 30 日在...
辽宁省数学中考试题和答案219
哔哩哔哩网红博主「佳能同学会」作品高质量备份打包833
红色中式升学宴手机海报邀请函海报694
全国各省高考地理(按省份分类)2008-2025真题和答案996
深度技术 Ghost XP SP3 全新系统下载2630页
63套森林防火宣传PPT模板打包下载7150页
辽宁省数学中考试题和答案2190页
哔哩哔哩网红博主「佳能同学会」作品高质量备份打包8330页
哔哩哔哩「糖果果Candy」作品高质量备份打包4720页
B站「阿猫」作品高质量备份打包5520页
