****大厦工程监理大纲 (建设前期、设计、施工及保修阶段) 投标人: 北京**工程管理有限公司 法定代表人或其委托代理人(签字或盖章)...
建设工程监理大纲一、监理工作的目标和指导原则我们监理工作的目标就是通过投资控制、质量控制、进度控制及合同管理、信息管理,协调好各方...
工程开工报审表 津监理 A1 编号:致: (监理单位):由我方承包的 工程,已完成各项施工准备工作,具备了开工条件,请监理确认并同意...
关于转发省建设厅《关于统一使用〈江苏省建设工程施工阶段监理现场用表〉的通知》的通知各市(区)建设局、苏州高新区建设局、 各监理公司...
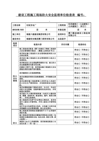
建设工程施工现场防火安全监理单位检查表 编号 : 工程名称垃圾发电厂工程类别民用建筑□ 工业建筑□公共建筑□ 其它□建筑层数/高度...
建设工程施工阶段监理工作用表目录A1 工程开工报审表A2 施工组织设计(方案)报审表A3 分包单位资格报审表A4 工程复工报审表A5 工程款...
建 设 工 程 监 理 招 标申 报 表招 标 单位: (公章)法定代表人: (印鉴)委托代理人: 工 程 名称: 淄博市建设工程...
道路路灯建设工程监理实施细则w 工程概况w 工程控制要点及目标工程名称:佛山市三水区 2004 年城区部分道路路灯建设工程建设单位:佛山...
贵州三维工程建设监理咨询有限公司 监理实施细则黔西县林泉镇野坝小集镇道路建设工程监理细则编 制: 审 核: 批 准: 1贵州三维工...
大连市建设工程监理档案编制规程实施细则(讨论稿)第一章 总 则第一条 为加强建设工程监理档案编制工作的监督管理,依据辽宁省地方标准...
小浪底武警营地建设项目中队部工程监 理 规 划小浪底工程咨询公司二○○六年二月 小浪底武警营地建设项目中队部工程小浪底武警营地建设...
监理规划参考样本 2007×××矿井建设工程监 理 规 划(施工阶段监理)编写人:总监理工程师:监理部审核:总工程师:编制单位:山西诚正...
内蒙古大唐谢尔塔拉露天矿业有限责任公司露天煤矿煤矿建设工程监理规划1内蒙古三利煤碳基建咨询监理有限责任公司大唐谢尔塔拉露天煤矿项目...
XXX 建设工程项目 监理规划珠海 XXX 有限公司 XXX 工程监理规划第一节 工程项目概况1.1 工程环境工程项目所在的区域位置;周边道路...
建设工程监理须知 1、建设工程监理,是指工程监理单位接受建设单位的委托,依照法律、法规、规章、有关技术标准、设计文件、建设工程监理...
1第 4 章 建设工程监理规划4.1 建设工程监理工作文件4.2 监理规划的内容24.1 建设工程监理工作文件4.1.1 监理大纲 / 监理方案4.1....
第 6 章第 7 节 建设工程监理规划和监理实施细则 一、 建设工程监理工作文件的构成及作用1.1. 监理大纲监理大纲第 7 节 建设工...
1工程建设监理主讲教师: 耿 敬第六章 建设工程监理规划2第一节 建设工程监理文件的构成一、建设工程监理大纲 1 、作用 监理大纲是...
1工程建设监理主讲教师: 耿 敬第六章 建设工程监理规划2第一节 建设工程监理文件的构成一、建设工程监理大纲 1 、作用 监理大纲是...
建设工程监理规划工程名称:编制人:__________________________审核人:__________________________编制时间: 年 月 日 目 录1、工...
辽宁省数学中考试题和答案219
哔哩哔哩网红博主「佳能同学会」作品高质量备份打包833
红色中式升学宴手机海报邀请函海报694
全国各省高考地理(按省份分类)2008-2025真题和答案996
深度技术 Ghost XP SP3 全新系统下载2630页
63套森林防火宣传PPT模板打包下载7150页
辽宁省数学中考试题和答案2190页
哔哩哔哩网红博主「佳能同学会」作品高质量备份打包8330页
哔哩哔哩「糖果果Candy」作品高质量备份打包4720页
B站「阿猫」作品高质量备份打包5520页
