江阴市房屋建筑工程有限公司 黄银法项目经理部安 全 技 术 交 底 书施工单位:江阴房建工程名称霞客镇 1#商住楼分项名称砖砌体施工...
技 1-5技 术 交 底 记 录2011 年 6 月 18 日工程名称固始县食品公司商住楼分部工程主体工程分项工程名称:砌筑工程交底内容:一...
江阴市房屋建筑工程有限公司 黄银法项目经理部安 全 技 术 交 底 书施工单位:江阴房建工程名称霞客镇 1#商住楼分项名称斜屋面砼施...
技 术 交 底 记 录鲁 JJ—005 工程名称济宁市吉安小区 47-1#商住楼施工单位山东圣大建设集团有限公司交底部位屋面工程工序名称屋面...
水泥搅拌桩工程安全技术交底工程名称“京界华府”商住楼施工单位茂名市中骏建设工程有限公司施工部位基坑周边施工内容水泥搅拌桩一般性内容...
砌体工程安全技术交底工程名称:岳阳意达·五里名邸商住楼工程 日期: 年 月 日分部(分项)工程名称砌体工程班组名称一、交底分部(子...
1.本表由施工单位填写,交底单位与接受交底单位各保存一份。技术交底记录表 C2-1编 号工程名称北方交大学生公寓及商住楼商场办公楼交底...
技 术 交 底 单 施工单位:灵山县第二建筑工程公司 填发日期: 2009 年 月 日 建设单位华兴房地产开发有限公司单位工程名称金水...
1.本表由施工单位填写,交底单位与接受交底单位各保存一份。技术交底记录表 C2-1编 号工程名称北方交大学生公寓及商住楼商场办公楼交底...
内部版权翻版必究 编号 002监 理 月 报(第二 期)工程项目:济宁盛泰广场 A、B 座商住楼及裙房工程监理单位:济宁市东方建设工程...
枣园新区 M 座商住楼 1#2#3#4#主体竣工质量监理评估报告一、 工程概况:1、本工程位于太原市东山,为枣园新村住宅小区 M 座商住楼,...
房屋建筑工程施工旁站监理方案基础、主体、防水、后浇带、土方回填分项(分部)工程 工程名称:金威怡园商住楼 编制单位:山东宜华建设咨...
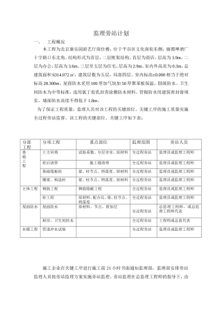
监理旁站计划一、工程概况本工程为北京康乐园游艺厅商住楼,位于平谷区文化南街东侧,丽都啤酒厂十字路口东北角。结构形式为首层,二层框架...
太原理工大学建设监理监理公司 1、工程项目概况1. 1 工程项目特征工程项目名称:舒塬华府高层商住楼工程建设地点:太原市小店通达街工程...
编制:编制: 审批:审批: 武汉南亚建设监理有限公司武汉南亚建设监理有限公司二二 OOOO 九年九月五日九年九月五日中大御城-兰亭园/弘...
1 编制说明首先十分感谢业主对我公司的信任和厚爱。能有机会为您服务,我们感到非常荣幸。如我公司能有幸中标,我们将在业主和监理的协调...
目 录总说明.........................................................................................................................
辽宁省数学中考试题和答案219
哔哩哔哩网红博主「佳能同学会」作品高质量备份打包833
红色中式升学宴手机海报邀请函海报694
全国各省高考地理(按省份分类)2008-2025真题和答案996
深度技术 Ghost XP SP3 全新系统下载2630页
63套森林防火宣传PPT模板打包下载7150页
辽宁省数学中考试题和答案2190页
哔哩哔哩网红博主「佳能同学会」作品高质量备份打包8330页
哔哩哔哩「糖果果Candy」作品高质量备份打包4720页
B站「阿猫」作品高质量备份打包5520页
