四年级下学期数学期中检测卷-盘古文库
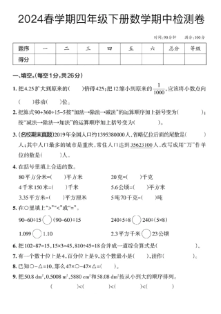
四年级下学期数学期末检测卷-盘古文库
四年级下学期数学光传播期末检测卷-盘古文库
四年级下学期数学第一单元检测卷-盘古文库
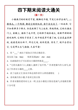
四下期末阅读大通关(第 1 天)小猫满月的时候更可爱,腿脚还不稳,可是已经学会淘气。一根鸡毛,一个线团,都是它的好玩具,耍个没完没了。一...
四年级下册语文 1-8 单元作文范文第一单元:我的乐园范文:休闲广场 我家楼下,有一个休闲广场。从两三岁起,我便常常在广场上玩,它可...
四年级下册语文重点必背知识点汇总一、人物性格特点归纳。1.《千年梦圆在今朝》表现了中国航天工作人员:勇于探索、不懈努力、团结协作的精...
四年级下册语文重点必背内容汇总一、教材日积月累及重点成语归纳。1.描写诗的名言:(语文园地三)(1)诗是人类向未来寄发的信息,诗给人类...
1 / 5四年级下册语文期中 1-4 单元复习必考知识点(1-4 单元十大高频考点归纳)一、背诵内容归纳(一)把下列古诗词补充完整1.篱落疏疏...
四年级下册语文1-8单元知识点汇总第一单元知识点、 考点归纳考点一: 字音1. 易混的多音字hé(温和)hè(应和)bo(萝卜)和 huò(...
四年级下册语文常考知识点汇总一、把下列古诗句或名言警句补充完整。1.月黑雁飞高,单于夜遁逃。2.相看两不厌,只有敬亭山。3.儿童急走追黄...
四下语文下册全册期末必考知识点归纳一、把相对应的词语意思连线。纸老虎立场不稳,见风使舵的人哈巴狗领军人物变色龙没有骨气的人应声虫有...
四年级下册英语寒假预习 1-6 单元知识点Unit 1 My school1.提问地点用 where。A: Where 's the library? 图书馆在哪儿?B: It ...
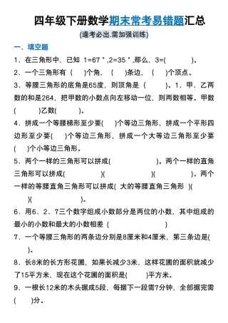
四年级下册数学期末常考易错题汇总(逢考必出.需加强训练)一、填空题1、在三角形中,已知 1=67°,2=35°,那么,3=(78° )。2、一个三角形...
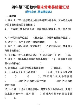
1 / 11四年级下册数学期末常考易错题汇总(逢考必出.需加强训练)一、填空题1、用6、2、7三个数字组成小数部分是两位的小数,其中组成的最...
1 / 17四年级下册数学 1-8 单元常考易错应用题(知识点:四则运算 运算定律 小数 三角形图形 统计)1.红红家每天要买一盒牛奶和一袋...
1四年级下册数学简便计算 100 题1.脱式计算。254+138+463600÷25÷4784-137-173=254+46+138=3600÷(25×4)=784-(137+173)=300+138=3600÷...
四年级下册数学必背九大考点总结知识点一:运算定律1、加法交换律:a+b=b+a2、加法结合律:(a+b+c=a+(b+c)3、乘法交换律:a×b=b...
第一单元 田园生活1 古 诗 词 三 首四时田园杂兴(其二十五)[宋]范成大【 译 文 】梅子变得金黄,杏子也越长越大了,养麦花一片雪...
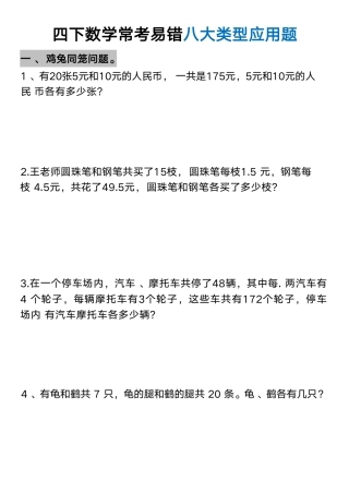
四下数学常考易错八大类型应用题一 、 鸡兔同笼问题。1 、有20张5元和10元的人民币, 一共是175元,5元和10元的人民 币各有多少张?5×...
辽宁省数学中考试题和答案219
哔哩哔哩网红博主「佳能同学会」作品高质量备份打包833
红色中式升学宴手机海报邀请函海报694
全国各省高考地理(按省份分类)2008-2025真题和答案996
深度技术 Ghost XP SP3 全新系统下载2630页
63套森林防火宣传PPT模板打包下载7150页
辽宁省数学中考试题和答案2190页
哔哩哔哩网红博主「佳能同学会」作品高质量备份打包8330页
哔哩哔哩「糖果果Candy」作品高质量备份打包4720页
B站「阿猫」作品高质量备份打包5520页
