电脑桌面
添加盘古文库-分享文档发现价值到电脑桌面
安装后可以在桌面快捷访问

2024年一级建造师《公路工程管理与实务》新旧教材对比

2024年一级建造师《公路工程管理与实务》新旧教材对比_第1页
1/12
2024年一级建造师《公路工程管理与实务》新旧教材对比_第2页
2/12
2024年一级建造师《公路工程管理与实务》新旧教材对比_第3页
3/12
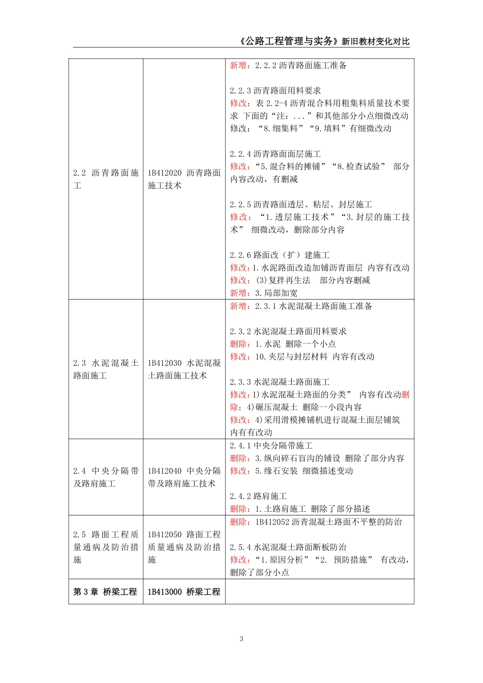
《公路工程管理与实务》新旧教材变化对比1《公路工程管理与实务》新旧教材变化对比22024 年一级建造师《公路工程管理与实务》新旧教材变化对比2024 版教材2023 版教材变化内容第 1 章 路基工程1B411000 路基工程新增:“路基是...使用安全。”1.1.1 路基施工准备2. 试验(4)新增:特殊填料是指具有与一般土质不同工程性质的填料,如煤矸石、泡沫轻质土等。3.试验路段删除:特殊填料路堤试验路段施工总结:删除:对施工图的修改建议新增:“试验路段施工总结报告内容根据实际需要进行适当增减,但要全面、真实地反映试验情况,为后续施工提供依据。”(2)挖掘机开挖土质路堑作业内容修改4)土方开挖规定新增:表 1.1-1新增:5 ) 零填、挖方路段的路床施工规定2 .石质路堑施工技术内容修改粉煤灰施工要求删除:(6)“施工间歇期...封闭土层。”1.路基雨期施工技术内容修改5.新旧路基结合部处治技术要点内容修改2)软土地基处理施工技术内容修改3.黄土地区路基施工内容修改修改:2 .公路工程施工测量方法内容1.2.2 支挡工程设置与施工修改:1.3 路基排水内容1.4.4 路基裂缝防治2.路基横向裂缝1)原因分析删除:(4)第 2 章 路面工程2.1 路面基层(底基层)施工3 .路面粒料基层施工方法删除:(8)、(6)分层铺筑内容修改:2.1.4 路面无机结合料稳定基层(底基层)施工内容《公路工程管理与实务》新旧教材变化对比32.2 沥青路面 施工1B412020 沥青路面施工技术新增:2.2.2 沥青路面施工准备2.2.3 沥青路面用料要求修改:表 2.2-4 沥青混合料用粗集料质量技术要求 下面的“注:...”和其他部分小点细微改动修改:“8.细集料”“9.填料”有细微改动2.2.4 沥青路面面层施工修改:“5.混合料的摊铺”“8.检查试验” 部分内容改动,有删减2.2.5 沥青路面透层、粘层、封层施工修改:“1.透层施工技术”“3.封层的施工技术” 细微改动,删除部分内容2.2.6 路面改(扩)建施工修改:1.水泥路面改造加铺沥青面层 内容有改动修改:(3)复拌再生法部分内容删减新增:3.局部加宽2.3 水泥混凝 土路面施工1B412030 水泥混凝土路面施工技术新增:2.3.1 水泥混凝土路面施工准备2.3.2 水泥混凝土路面用料要求删除:1.水泥 删除一个小点修改:10.夹层与封层材料 内容有改动2.3.3 水泥混凝土路面施工修改:1)水泥混凝土路面的分类” 内容有改动删除:4)碾压混凝土 删除一小段内容修改:4)采用滑模摊铺机进行混凝土面层铺筑内有有改动2.4 中央分隔 带及路肩施工1B412040 中央分隔带及路肩施工技术2.4.1 中央分隔带施工删除:3.纵向碎石盲沟的铺设 删除了部分内容修改:5.缘石安装 细微描述变动2.4.2 路肩施工删除:1.土路肩施工 删除了部分描述2.5 路面工程 质量通病及防治措施1B412050 路面工程质量通病及防治措施删除:1B412052 沥青混凝土路面不平整的防治2.5.4 水泥混凝土路面断板防治修改:“1.原因分析”“2. 预防措施” 有改动,删除了部分小点第 3 章 桥梁工程1B413000 桥梁工程《公路工程管理与实务》新旧教材变化对比43.1 桥梁构造 与施工准备1B413010 桥梁的构造3.1.1 桥梁构造修改:“1.桥梁构造”“2.相关尺寸术语”“3.桥梁分类” 部分内容有改动删除:1B413012 桥梁基础分类和受力特点、1B413013 桥梁下部结构分类和受力特点、1B413014 桥梁上部结构分类和受力特点新增:3.1.3 桥梁施工准备、3.1.4 桥梁施工测量3.2 常用模板、支架和拱架设计与施工1B413020 常 用 模板、支架和拱架的设计与施工修改:原“1B413021 常用模板、支架和拱架的设计 和 1B413022 常用模板、支架和拱架的施工”变为“3.2.1 常用模板、支架设计与施工、3.2.2 常用拱架设计与施工”,结构上进行了拆分重组,且内容有改动3.3 钢筋、混凝土和钢结构施工1B413030 钢筋与混凝土施工技术3.3.1 钢筋工程施工修改:3.预应力钢筋的加工制作 部分内容改动修改:3.3.2 混凝土工程施工 细微改动,描述更加简洁明确修改:3.3.3 预应力混凝土工程施工 细微改动,但变化较杂,删除了一些不必要的描述和小点新增:3.3.4 钢结构与...

1、盘古文库是"C2C"交易模式,即卖家上传的文档直接由买家下载,本站只是中间服务平台,本站所有文档下载的收益归上传人(卖家)所有,作为网络服务商,若您的权利被侵害请及时联系右侧客服。

2、本站默认下载后的格式为 docx,pptx ,xlsx,pdf,zippsd等源文件。office等工具即可编辑!源码类文件除外。

3、如您看到网页展示的内容中含有'"133KU.COM"等水印,是因预览和防盗链技术需要对页面进行转换和压缩成图片所生成,文档下载后不会有该内容标识.

4、本站所有内容均由合作方上传,本站不对文档的完整性、权威性及其观点立场正确性做任何保证或承诺,文档内容仅供研究参考,付费前请自行鉴别。如您付费,意味着您自己接受本站规则且自行承担风险,本站不退款、不进行额外附加服务。

在点击下载本文档时,弹出的对话框中,选择“使用浏览器下载”不支持下载工具多线程下载!

部分浏览图可能存在变形的情况,下载后为高清文件,可直接编辑。

2024年一级建造师《公路工程管理与实务》新旧教材对比

开心麻花+ 关注
机构认证
内容提供者

该用户很懒,什么也没介绍

确认删除?
回到顶部