电脑桌面
添加盘古文库-分享文档发现价值到电脑桌面
安装后可以在桌面快捷访问

漯河市阳光水岸住宅楼工程监理工作总结【盘古】--监理工作总结

漯河市阳光水岸住宅楼工程监理工作总结【盘古】--监理工作总结_第1页
1/7
漯河市阳光水岸住宅楼工程监理工作总结【盘古】--监理工作总结_第2页
2/7
漯河市阳光水岸住宅楼工程监理工作总结【盘古】--监理工作总结_第3页
3/7
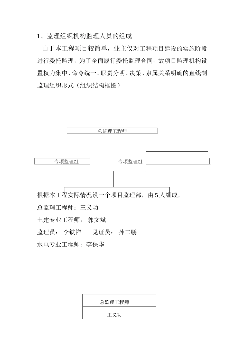
漯河市阳光水岸 15#楼工程监理工作总结总监理工程师:王义功漯河市建设工程咨询有限公司二 00 九年 十二 月 二十 日监理工作总结一、 工程概况漯河市阳光水岸 15#楼工程位于澧河北岸,井冈山路与大学路交叉口东南处,总建筑面积为 14328.51m2。本工程为地上十八层、地下一层层剪力墙结构住宅楼,层高 3.0 米,东西长 56.50 米,南北宽 12.3 米,局部米总高 55.000 米。参建单位分别为:建设单位:漯河市恒润置业有限公司设计单位:漯河市建筑设计研究院监理单位:漯河市建设工程咨询有限公司勘察单位:漯河市建筑设计研究院施工单位:漯河市泰威建筑开发有限公司该工程结构类型为剪力墙结构,基础垫层采用 C15 砼,基础及剪力墙、梁、板采用 C30 砼,其余未注明的均为 C20 砼。±0.00以下及女儿墙为 MU10 砼实心砖,其余填充墙采用 A5.0 级 200 厚加气混凝土砌块,±0.00 以下采用 M7.5 水泥砂浆,其余均采用 M5混合砂浆。外墙采用挤塑聚苯板外墙外保温构造,节能保温、外观新颖、典雅别致。内墙装修为混合砂浆打底,楼梯间外罩仿瓷涂料;厨卫间为毛墙面;楼地面均为毛地面;塑钢推拉窗;给排水及电器照明、电视、电话、宽带系统工程齐全;屋面采用 4mm 厚 SBS卷材防水做法;外墙一至三层为外墙面砖;其余刷外墙涂料。5、工程于 2008 年 4 月 28 日开工,2009 年 12 月 15 日竣工,工期为 598 日历天。二、监理组织机构、监理人员和监理设施1、监理组织机构监理人员的组成 由于本工程项目较简单,业主仅对工程项目建设的实施阶段进行委托监理,为了全面履行委托监理合同,故项目监理机构设置权力集中、命令统一、职责分明、决策、隶属关系明确的直线制监理组织形式(组织结构框图)总监理工程师专项监理组 专项监理组根据本工程实际情况设一个项目监理部,由 5 人组成,总监理工程师:王义功土建专业工程师: 郭文斌监理员: 李铁祥 见证员: 孙二鹏水电专业工程师:李保华 总监理工程师王义功土建监理工程师水电监理工程师郭文斌李保华 2、监理设施为了加强管理,提高效率,在施工阶段,公司进行微机系统化管理,投入经纬仪、水准仪、回弹仪、钢卷尺、靠尺等监理设施与工具。三、 监理合同履约情况,监理工作成效1、工期本工程自 2008 年 4 月 29 日开工,2009 年 12 月 15 日竣工,工期为 598 日历天。同期完成合任务。由于本工程建设过程中建设、监理、施工三方密切配合,及时化解各种矛盾,圆满完成施工任务。2、工程质量首先把好原材料的进场关。做到进场原材料必须三证齐全且经复试合格后方可使用,确保工程未使用不合格材料,为本工程的质量打下了前提。 施工过程中,严格按照“验评分离、强化验收、完善手段、过度控制”的十六字方针要求,做好事前、事中及事后的控制工作按照相关规范进行验收,从而确保从基础工程、主体工程、装饰工程、屋面工程、建筑装饰工程等的全部达到合格标准和强制性条文的情况。3、工程款的支付按照合同条件由双方协商,自行支付工程款。四、 施工过程中出现的问题及其处理意见和建议1、由于本工程跨年度施工,建设工程施工阶段属冬季施工,使工程质量难以控制,本工程进度受到很大影响。针对这一问题,监理采取以下措施:要求施工单位月报制度,紧抓关键线路这条主线,根据影响情况及时调整进度计划。切实落实“三检”制度与巡视、旁站、平行检验的成效,在施工过程中,要求施工单位切实“三检”制度,每道工序经自检、互检、交接检查合格后方可进入下道工序施工,监理人员在日常巡视、旁站过程中发现问题及时以书面与口头指令的形式下发施工单位,做到有问题及时调整,有效地杜绝不返工现象的发生。通过以上措施及业主和施工单位的大力支持和通力配合,本工程能够按要求完成。2、 工程投资超越控制范围由于本工程跨年度施工,适逢 2008--2009 年终各种建筑原材料价格的上涨,造成工程款的增加。虽严格控制工程变更,但工程实际价款仍要超过合同价款。总之 ,在本工程的施工过程中,本项目监理部在公司的领导下,在业主大力支持与大力协作下,在...

1、盘古文库是"C2C"交易模式,即卖家上传的文档直接由买家下载,本站只是中间服务平台,本站所有文档下载的收益归上传人(卖家)所有,作为网络服务商,若您的权利被侵害请及时联系右侧客服。

2、本站默认下载后的格式为 docx,pptx ,xlsx,pdf,zippsd等源文件。office等工具即可编辑!源码类文件除外。

3、如您看到网页展示的内容中含有'"133KU.COM"等水印,是因预览和防盗链技术需要对页面进行转换和压缩成图片所生成,文档下载后不会有该内容标识.

4、本站所有内容均由合作方上传,本站不对文档的完整性、权威性及其观点立场正确性做任何保证或承诺,文档内容仅供研究参考,付费前请自行鉴别。如您付费,意味着您自己接受本站规则且自行承担风险,本站不退款、不进行额外附加服务。

在点击下载本文档时,弹出的对话框中,选择“使用浏览器下载”不支持下载工具多线程下载!

部分浏览图可能存在变形的情况,下载后为高清文件,可直接编辑。

漯河市阳光水岸住宅楼工程监理工作总结【盘古】--监理工作总结

莲生六十一+ 关注
机构认证
内容提供者

该用户很懒,什么也没介绍

确认删除?
回到顶部