网点装修工程监理合同发包方(以下简称甲方): 承包方(以下简称乙方):甲乙双方协商一致,就营业网点装修工程监理事宜达成如下协议,以...
中国农业银行股份有限公司通辽分行网点装修工程监 理 大 纲通辽市方正工程建设监理有限责任公司11第 1 章 项目概况1.1 工程概况1.1....
安县高川乡灾后重建项目 监理实施细则绵阳安县高川乡文化站、电影院 、图书发行网点灾后重建项目监理实施细则 编制: 批准: 四川省弘...
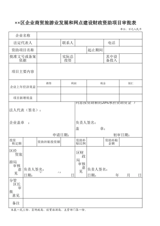
单位:万元人民币企业名称法定代表人联系人电话资助项目名称起止期间项目主要内容企业上年经济效益销售利润税金创汇项目新增效益法人代表(...
银行网点主任竞聘演讲稿 各位领导、各位同事:大家好,首先作一个自我介绍,本人朱 ,现年 31 岁,在工行营业部工作,中共党员,大专文...
1 / 24 目录投标函....................Error: Reference source not found报价书..................................................
中国工商银行股份有限公司崇左工行 办公楼 装修工程施工合同合同编号发包人: 中国工商银行崇左工行住所: 法定代表(负责)人或有权签...
辽宁省数学中考试题和答案219
哔哩哔哩网红博主「佳能同学会」作品高质量备份打包833
红色中式升学宴手机海报邀请函海报694
全国各省高考地理(按省份分类)2008-2025真题和答案996
深度技术 Ghost XP SP3 全新系统下载2630页
63套森林防火宣传PPT模板打包下载7150页
辽宁省数学中考试题和答案2190页
哔哩哔哩网红博主「佳能同学会」作品高质量备份打包8330页
哔哩哔哩「糖果果Candy」作品高质量备份打包4720页
B站「阿猫」作品高质量备份打包5520页
