嘉 宜 食 品 机 械 有 限 公 司 销 售 部 销 量 统 计 表销售员磨粉机汤圆机绞肉机榨汁机销售总额提成底薪总工资所得税蒋...
电器销售量统计表产品一月份二月份三月份四月份162181154130245334263274洗衣机364474255297电磁炉684725401521冰箱285384385374微波炉6246...
嘉兴超市食品销量统计表产品出售量产品价格普通价会员价普通价会员价大米2324151.50 1.32 色拉油28125332.00 28.80 菜油1552635.50 4....
销量统计表品牌批次单价(元)数量(件)销售额皮衣(限量珍藏版)第三批25外套第三批733衬衫第三批691西裤第二批603牛仔裤第二批564雅戈尔...
单位:台品牌平均销量进货长虹5222325740.75进货康佳4016442330.75进货东芝3446122328.75不进TCL6025252834.5进货天天商场2033年彩电销售统计表1季度2季度3季度4季度
年度销量变动与价格变动趋势分析价格年销量820081807500650050004000¥100¥120¥140¥160¥180¥200¥ 100 ¥ 120 ¥ 140 ¥ 160 ...
季节性商品销量预测月份8701000 1010 1070 1370122012009208401020114013201300 1500 1580 1620 180021002066158414461756 1962 2...
广告投入对销量的影响分析月份广告额(万元)销量(万元)2818030230452984432840320454205042548426554606058028304544404550485560010020...
姓名去年销量 今年销量 目标销量 销售增长率 正增长 负增长N11116117612005.38%5.38%0.00%01176N21272134212005.50%5.50%0.00%13420N3...
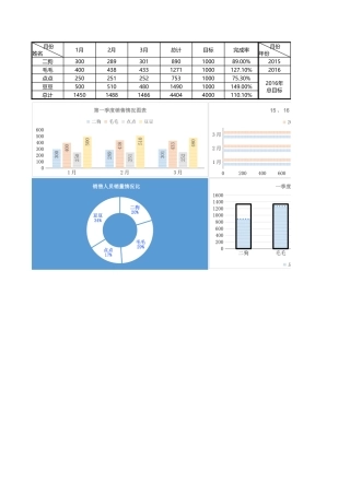
总计目标完成率二狗300289301890100089.00%2015毛毛40043843312711000127.10%2016点点250251252753100075.30%豆豆50051048014901000149.00%...
张雷王瑞刘冬赵雪合计180265309395114918628931842612191902773294571253195288320567137014626932548912291923003304161238合计1089168819...
全国华北华东东北西南华南西北销售业绩报表(数据纯属模拟)6813125058407510316314766人员销量对比平均刘英玫孙林917各类产品销量走势 饮...
城市增长比例北京125614891118.55%上海11561259238.91%武汉10241109458.30%广州98713125232.93%深圳11291235349.39%南京897906661.00%成都8...
房地产月份销售总结报告项目总套数销售套数均价(万)万科金色梦想120100586458.64 保利大都会161150898859.92 碧桂园凤凰城222130400030...
季度商品销售情况报告总计七月219153123219232946八月2842442881042161136九月2672532522112411224总计7706506635346893306 商品月份商品A...
九月各旬销售数据分析报告旬目标实际完成比例上旬40036090%中旬29829097%下旬513692135%总计12111342111%上旬中旬4002983602各旬目标与实际...
销售业绩一览图姓名业绩占比张海%王累开%张金可%黎晓甜%黄距4%张一三%谢艾加4%吴科科%周小春4%杨密...
产品名称手机客户端电脑客户端总计销售数量销售金额销售数量 销售金额 销售数量 销售金额面膜爽肤水...
销售地域成交金额分析地区成交金额去年同期今年增长华东4华南4华西华北华中西北444西南...
王明张雷刘轩产量环比增长产量环比增长产量环比增长\\\.%.%.4%.%.4%4.%.%....
辽宁省数学中考试题和答案219
哔哩哔哩网红博主「佳能同学会」作品高质量备份打包833
红色中式升学宴手机海报邀请函海报694
全国各省高考地理(按省份分类)2008-2025真题和答案996
深度技术 Ghost XP SP3 全新系统下载2630页
63套森林防火宣传PPT模板打包下载7150页
辽宁省数学中考试题和答案2190页
哔哩哔哩网红博主「佳能同学会」作品高质量备份打包8330页
哔哩哔哩「糖果果Candy」作品高质量备份打包4720页
B站「阿猫」作品高质量备份打包5520页
