一、体检癌细胞指数会偏高说明了什么医师王复维说,现*闻癌色变,不少人依赖体检报告监测自身是否健康,当验血报告中肿瘤系数偏高,就容易...
一、癌细胞指标高什么意思体检后,要是癌细胞系数高,不一定是患有癌症。临床肿瘤标志物偏高并不一定是癌症,因为很多肿瘤标志物的特异性不...
每一个人走路的习惯和姿势是不一样的,对于老年人来说更是这样的,但是你们知道吗?不同的走路姿势蕴含着不同的健康指数,下面和老年人一起...
老年人晚年在最开始的时候要特别的注意退休后焦虑,有的老年人虽然在口上经常说,自己可以享清福了终于熬到头了,其实不是这样的,老年人的...
当今社会,生活方式带来的代谢疾病严重威胁着人们的心脏健康。为此,中华医学会心血管病学分会主任委员胡大一教授于 2009 年为“身处险情...
The Global Financial Centres Index 26 September 2019 Financial Centre Futures 2 | The Global Financial Centres In...
大 融 合ip.contentour.com内 容 百 分 百— B 2 B 营 销 手 书第 二 期品 牌 的 变 现 能 力数 据 驱 动数 字 ...
大 融 合ip.contentour.com内 容 百 分 百— B 2 B 营 销 手 书第 二 期品 牌 的 变 现 能 力数 据 驱 动数 字 ...
+WORKING PAPERC A R N E G I E E N D O W M E N T F O R I N T E R N AT I O N A L P E A C EThe ...
SUB REPORT-CHINA INTERNATIONAL CONTRACTORS ASSOCIATION中国对外承包工程商会基建指数报告中国内地企业参与葡语国家Report on Inde...
财务预测和趋势分析模型资金需要量预测主营业务收入预测日常费用预测生产成本预测存货预测主营业务利润预测产销量与资金变化情况年度产销量...
學校名稱:項目金額年度決算: 現金+銀行存款+短期投資+特種基金-短期銀行借款-長期銀行借款-其他借款(民間借款)-指定用途基金(...
环境空气质量统计表城市位置空气质量标准断面号位置标准断面号位置标准地区测点数城市干道数地区现水厂名水源拟建水厂水源2000年2001年2002...
投资方案现金流量表贴现率8%单位:元年份0-270000-250000-3200001600004000069000270000500006600038200060000750004800007000087000576000...
1开启锂电产业发展新时代202 1(遂宁指数)中 国 锂 电产 业 发 展 指 数四川省遂宁射洪市人民政府赛迪顾问股份有限公司2022年4月...
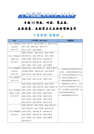
专题 14 指数、对数、幂函数、函数图象、函数零点及函数模型的应用考点十年考情(2015-2024)命题趋势考点 1 指数函数及其应用(10 年...
1 | 请务必仔细阅读报告尾部的投资评级说明和声明 基金研究专题报告 详解 AI 产业链指数及基金布局 科技类指数基金专题研究报告(下...
产品销量预测月份产品销量指数平滑预测标准误差1 31730.00 2 33370.00 31730.00 3 30340.15 33370.00 4 35020.00 30340.15 5 3...
生产成本指数预测分析某产品生产资料生产期间12345678910产量(万件)215225235245255265275285295305生产成本(万元)1501531561591621651...
辽宁省数学中考试题和答案219
哔哩哔哩网红博主「佳能同学会」作品高质量备份打包833
红色中式升学宴手机海报邀请函海报694
全国各省高考地理(按省份分类)2008-2025真题和答案996
深度技术 Ghost XP SP3 全新系统下载2630页
63套森林防火宣传PPT模板打包下载7150页
辽宁省数学中考试题和答案2190页
哔哩哔哩网红博主「佳能同学会」作品高质量备份打包8330页
哔哩哔哩「糖果果Candy」作品高质量备份打包4720页
B站「阿猫」作品高质量备份打包5520页
