大学生“三下乡”社会实践活动情况统计参加人数团队名称服务地点服务项目取得成果获奖情况(团队、个人)注:请附上获奖及成果的相关支撑材...
初中教育技术装备统计汇总表指标名称计量单位 代码数额指标名称计量单位 代码数额指标名称计量单位代码数额实验教学人员合计人11功能教室...
1城市建设统计范围及指标体系统计范围:指标体系:指标体系建议和意见指标名称计量单位常用保留删除修改为人口密度人均拥有城市维护建设资...
记 账 表账户统计日期经办人摘要账户收入支出类别收入2019/1/1王菲淘宝收入微信2,198.00 微信346422019/2/2王菲淘宝收入微信4,864.00 1...
2025/8/21 11:46 AM工资福利明细费用统计单位:万元月份工资社保公积福利费用薪酬合计五险公积金节假福利节假值班其他补贴其他奖金其他费...
十年(2014-2023)年高考真题分项汇编—概率统计选择题目录题型一:计数原理与排列组合...................................................
十年(2014-2023)年高考真题分项汇编—概率统计选择题目录题型一:计数原理与排列组合...................................................
十年(2014-2023)年高考真题分项汇编—概率统计解答题目录题型一:二项式定理...........................................................
十年(2014-2023)年高考真题分项汇编—概率统计解答题目录题型一:二项式定理...........................................................
十年(2014-2023)年高考真题分项汇编—概率统计多选、填空题目录题型一:计数原理与排列组合.............................................
十年(2014-2023)年高考真题分项汇编—概率统计多选、填空题目录题型一:计数原理与排列组合.............................................
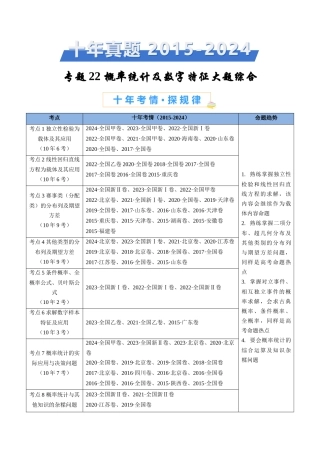
专题 22 概率统计及数字特征大题综合考点十年考情(2015-2024)命题趋势考点 1 独立性检验为载体及其应用(10 年 6 考)2024·全国...
专题 22 概率统计及数字特征大题综合考点十年考情(2015-2024)命题趋势考点 1 独立性检验为载体及其应用(10 年 6 考)2024·全国...
专题 06 统计与数字特征小题综合考点十年考情(2015-2024)命题趋势考点 1 随机抽样(10 年 3 考)2023·全国新Ⅱ卷、2017·江苏卷...
专题 06 统计与数字特征小题综合考点十年考情(2015-2024)命题趋势考点 1 随机抽样(10 年 3 考)2023·全国新Ⅱ卷、2017·江苏卷...
天天超市饮料销售统计表饮料名称 单位单价销售量百事可乐 听40听35咖啡瓶20果汁牛奶 听50矿泉水瓶100鲜橙多瓶50绿茶瓶50¥6.50 维C果汁...
各销售员销量和每单平均销量统计业务员销售单数 销售额每单平均销售额何六5387542922.4114020.30李四4717179781.2115243.70刘一1072657360...
日期部门产品销售收入各店面各产品销售7/1/2012鼓楼店修身短袖外套9876.38修身短袖外套7/1/2012鼓楼店华丽蕾丝亮面衬衫468.83鼓楼店121275....
注:当改变商品名下的数值,图标会自动变化商品销售统计单位(件)上半年销售情况3000020000下半年销售情况1200040000商品A商品B商品 A商...
日期部门产品销售收入各店面销售收入统计与分析7/1/2012鼓楼店修身短袖外套9876.38店面7/1/2012鼓楼店华丽蕾丝亮面衬衫468.83鼓楼店7/1/201...
辽宁省数学中考试题和答案219
哔哩哔哩网红博主「佳能同学会」作品高质量备份打包833
红色中式升学宴手机海报邀请函海报694
全国各省高考地理(按省份分类)2008-2025真题和答案996
深度技术 Ghost XP SP3 全新系统下载2630页
63套森林防火宣传PPT模板打包下载7150页
辽宁省数学中考试题和答案2190页
哔哩哔哩网红博主「佳能同学会」作品高质量备份打包8330页
哔哩哔哩「糖果果Candy」作品高质量备份打包4720页
B站「阿猫」作品高质量备份打包5520页
