?施工组织设计?目录第一章,、综合说明..................................................................................................
建筑工程项目质量交底内容为了加强建筑工程规范化管理,落实本工程在施工及验收中做到技术先进、经济合理、确保质量,公司特以本工程实际情...
城市轨道交通试验线工程项目 2010-12-4监 理 月 报 2010 年 11 月份一、施工概况1、高架桥工程本月累计完成 5 个墩柱砼浇筑、16...
监表 B9 南海三山(国际)物流港区橹尾撬大桥建设工程项目监 理 日 志编号 : 监理机构佛山市盛建公路工程监理有限公司 合同段:记...
-监 理 人 员: 工 程 名 称: 江西乐平市松文公路改建工程项目 标 段: C 标段 业 主 单 位: 乐平市交通局 承 包 单...
项 目 监 理 交 底中天花园 监理交底中天五建中天花园项目经理部: 为了圆满地完成中天花园 工程的建设任务,实现合同确定的工期、...
编号: 建设工程委托监理合同工程名称:上街区工业路、孟津路、登封路 (玉发大道)改造工程 BT 项目 委 托 人:上街区住房和城乡规...
工程项目监理大纲班级姓名:学号: 目录一、工程概况与特点(一)、工程概况1、工程名称2、建设单位3、设计单位4、建设地点5、工程规模6、...
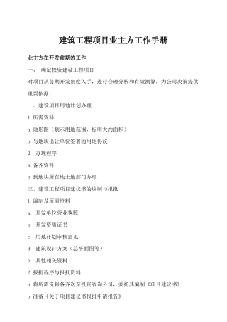
建筑工程项目业主方工作手册业主方在开发前期的工作一、 确定投资建设工程项目对项目从前期开发角度入手,进行合理分析和有效测算,为公司...
QW/07-0211 广州宏达工程顾问有限公司工程项目监理(管理)表格(QR/2000C1版) QW/07-0211 广州宏达工程顾问有限公司使用说明工程监理...
XX 省城市防洪土建工程项目第九包工程监理实施细则目 录一、总 则................................................................2...
目 录第一章 工程概况。。。。。。。。。。。。。。。。。。。。。。。。。。。。。。。。。。。。。2第二章 监理目标。。。。。。。。...
成都市高新区孵化园 8#楼扩建工程项目安全监理实施细 编制人: 审核人: 成都交大工程监理有限公司 高新区孵化园 8#楼扩建工程项目监...
工程名称:XXX 项目项目名称:XXXXXXXXXX建设单位:XXXXX 有限公司编制单位:XXX 项目管理有限责任公司二○一○年九月 监 理 细 则...
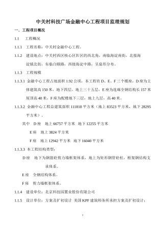
中关村科技广场金融中心工程项目监理规划一.工程项目概况1.1 工程概况1.1.1 工程名称:中关村金融中心工程。1.1.2 建设地点:中关村西...
长香路(A、B)标段道路工程项目监理规划目录一、 工程项目概况二、 监理工作范围三、 监理工作内容四、 监理工作目标五、 监理工作依...
工程监理规划编制人:审核人:编制单位:编制日期:二零一零年五月三十日1目 录1、工程项目概况及监理工作概述1.1 工程项目概况1.2 监理...
某 项 目 监 理 规 划 第 1 页 共 58 页 某工程监 理 规 划总监理工程师:x x x某监理有限公司某工程监理部二 OO 八 ...
临汾市第十中学工程项目审核人:辛洪亮 监 理 规 划编制人:姚光荣临汾开天建设监理有限公司二 00 四年五月第十中学工程项目监理规划...
XXX 建设工程项目 监理规划珠海 XXX 有限公司 XXX 工程监理规划第一节 工程项目概况1.1 工程环境工程项目所在的区域位置;周边道路...
辽宁省数学中考试题和答案219
哔哩哔哩网红博主「佳能同学会」作品高质量备份打包833
红色中式升学宴手机海报邀请函海报694
全国各省高考地理(按省份分类)2008-2025真题和答案996
深度技术 Ghost XP SP3 全新系统下载2630页
63套森林防火宣传PPT模板打包下载7150页
辽宁省数学中考试题和答案2190页
哔哩哔哩网红博主「佳能同学会」作品高质量备份打包8330页
哔哩哔哩「糖果果Candy」作品高质量备份打包4720页
B站「阿猫」作品高质量备份打包5520页
