附件 15:文件资料往来管理工作程序1.0 编制依据根据合同条款的有关规定,编制本管理办法。2.0 目的对监理工程师与承包人、业主之间的文...
装饰工程监理程序 根据与业主签订的装饰工程监理合同,我中心将作为业主的委托代表对该装饰工程进行监理。为确保工程的安全控制、质量控制...
否否可申报申报可基本符合计划要求项目监理机构进驻现场熟悉图纸及有关资料,编制监理规划及实施细则监理人员名单通知监理工程师权限通知监...
施工阶段监理工作程序方法针对监理行业现行情况,多数监理人员都是转行,初始进行监理工作人员,往往由于摸索开展工作,不免会出现程序控制...
上海环球金融中心新建工程第四部分 施工监理工作程序和用表第一章 施工监理工作程序.....................................................
神华宁煤集团公司办公楼及商务基地-安全生产指挥中心工程监理工作程序一、监理工作程序(一)成立项目监理机构公司法人下达总监任命书,公...
邵阳学院图书信息楼工程 监理工作程序框图 准 备 阶 段 监 理 建设单位与监理单位签订委托监理合同协助建设单位组织进行施工图设计...
四川省中冶建设工程监理有限责任公司 DJY3 监理工作程序攀成钢片区配套中小学及公建工程监理工作程序根据委托监理合同,建设工程监理规范...
监理工作程序质量控制基本程序框图(图 1) 返工 合 格 不合格 进 入 下 道 工 序 不合格 返工 不合格 不合格开工前准备(开...
建筑施工之项目监理工作程序工程项目施工阶段的监理,是指工程项目已经完成施工图设计,并已经完成施工投标招标工作、签订建设工程施工合同...
建设单位、监理单位、施工单位:三方工作程序为圆满完成康师傅(昆明)饮品有限公司一期工程的建设项目任务,实现本项目的工期、质量、投资...
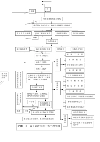
中色海南有色金属工业有限公司海的理想—子项目 5、6、7#楼工程建设监理规划 附图 1 施工阶段监理工作主程序 海南科创建设项目管理有...
监理规划审核表工程名称: 编号:项目监理处送审人日 期年 月 日审核部门接收人日 期年 月 日审核意见:审核人: 日期: 项目监理...
Xx 管理有限公司二 0 一 0 年十月监理工作程序交底交底单位:xx 管理有限公司接受交底单位: 签收人:根据我公司与建设单位签订的监...
十、监理工作程序1、图纸会审程序见图。2、施工质量监理程序见图。3、施工进度监理程序见图。4、工程计量工作程序见图。5、施工阶段投资控...
监理工作程序总程序 投标(投标文件编制----监理大纲) 签定委托合同 组建项目监理部(配备人员、设备;明确职责;制定有关管理制...
目 录 第一部分 监理工作程序 1一、监理工作总程序 1二、工程质量控制程序 2三、工程进度控制程序 3四、工程投资控制程序 4五、工...
附图一 施工组织设计(方案)审查监理工作程序施工单位编制施工组织(方案) 填写《施工组织设计(方案)报审表》(A2)进现场前报监理单...
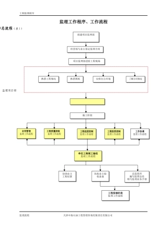
工程监理程序 监理工作程序、工作流程作总流程(表 1)监理项目部监理流程 天津中海石油工程管理咨询有限责任有限公司组建项目监理部组...
监理工作程序、方法和制度基 本 工 作 程 序1.1.1 签订监理合同,明确监理范围、内容和责权。1.1.2 依据监理合同,组建现场临理机构...
辽宁省数学中考试题和答案219
哔哩哔哩网红博主「佳能同学会」作品高质量备份打包833
红色中式升学宴手机海报邀请函海报694
全国各省高考地理(按省份分类)2008-2025真题和答案996
深度技术 Ghost XP SP3 全新系统下载2630页
63套森林防火宣传PPT模板打包下载7150页
辽宁省数学中考试题和答案2190页
哔哩哔哩网红博主「佳能同学会」作品高质量备份打包8330页
哔哩哔哩「糖果果Candy」作品高质量备份打包4720页
B站「阿猫」作品高质量备份打包5520页
