招投标表格大全
建筑招投标管理
公路招投标资料
招投标管理工作细则 1/3A1、目的 确保廉洁高效地选择到质优价廉的队伍及厂家的产品。2、范围 造价超过十万元以上的工程及材料设备(四大...
项目招投标流程及管理根据《中华人民共和国招标投标法》,在中华人民共和国境内进行下列工程建设项目,包括项目的勘察、设计、施工、监理,...
项目招投标 一、项目招标投标概述• 1 、招标投标的概念• 招标投标是由招标人和投标人经过要约、承诺、择优选定、最终形成协议和合同...
mmmm 项目施工监理招标投 标 文 件投 标 人:xxxx 监理有限公司二 00 七年元月目录(1)投标书(2)法定代表人证明书(3)授权书...
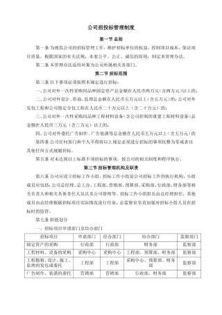
公司招投标管理制度第一节 总则第一条 为规范公司的招标管理工作,维护招标单位的权益,控制项目成本,保证项目质量,根据国家的有关法规...
工程建设招投标管理办法第一章 总 则第一条 为加强工程的招投标管理,从源头上控制工程投资,提高经济效益,保证工程质量,根据《中华人...
目 录一、施工组织设计...............................................................................................................
招投标流程及注意事项
招投标流程及注意事项(0)
招投标基础知识与投标技巧2015-12目录招投标基础知识现行招投标体制投标方法与应标策略一二三• 所谓招投标,是招标人应用技术经济的评价...
投标邀请书格式(投标人全称): 1. 省(自治区、市) 至 公路项目已由 批准修建,并已列入基本建设计划。现决定对该项目的 工程的实...
某某某某某某公司招标文件项目名称: 项目编号: 买方:某某某某某某公司二 0 一二年三月 XXXXXXXXXXXXX 设备采购项目 招标编号: ...
项目名称 材料采购招标文件(项目编号: ) 物资名称 招 标 人 日 期: 1目 录第一章 招标公告第二章 投标人须知第三章 合同...
一、投标承诺书花山环境卫生管理所:根据研究贵方招标文件,本投标人自愿承诺如下:1、根据招标文件的规定,严格履行合同的责任与义务。2、...
完美 WORD 格式 专业整理分享 合作方案承包单位:联系人: 联系方式:单位地址:一、承包人基本情况表 完美 WORD 格式 专业整理分...
国际土木工程招投标 国际工程承包是一种较复杂的国际经济技术合作方式,因工程资金金额较大、技术性较强、对工期质量亦有较高要求,所以工...
辽宁省数学中考试题和答案219
哔哩哔哩网红博主「佳能同学会」作品高质量备份打包833
红色中式升学宴手机海报邀请函海报694
全国各省高考地理(按省份分类)2008-2025真题和答案996
深度技术 Ghost XP SP3 全新系统下载2630页
63套森林防火宣传PPT模板打包下载7150页
辽宁省数学中考试题和答案2190页
哔哩哔哩网红博主「佳能同学会」作品高质量备份打包8330页
哔哩哔哩「糖果果Candy」作品高质量备份打包4720页
B站「阿猫」作品高质量备份打包5520页
