装修公司顶岗实习日志装修公司顶岗实习日志 2016-01-25 浏览:分享人:陈仁谦手 机版实习是每一个大学毕业生必须拥有的一段经历,它使我...
装修公司顶岗实习报告大学里建筑装饰的课程已经结束了,为了更好的掌握所 学的专业知识和能够将这些知识融会贯通于实际工作中应 用这些知...
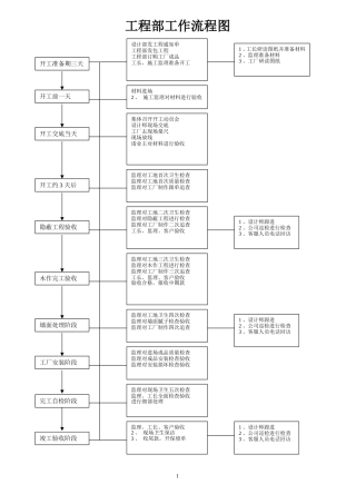
工程部工作流程图1设计部发工程通知单工程部发包工程工程部订购工厂成品工长、施工监理准备开工材料进场2 、 施工监理对材料进行验收集体...
重庆装修公司报价2016 年版发包人(即甲方): 电话: 施工地点:开工日期: 竣工日期: 编号 项 目单位数量人工费材料费总计备 注一...
西安装修公司报价2016 年版水电暖基础报价单电路报价单 1 (强电同弱电一样收费标准)规格明管 暗管2.5 mm227 元/米·单管 45 元/...
此报价仅供参考,具体根据西安当地市场情况而定居室墙面篇之内墙基层及涂料 1 墙面基层抹灰毛坯墙面抹灰1.00 ㎡2 基础处理常规基层处理...
第 1 页,共 8 页工程地址及名称:开工日期: 竣工日期: 总工期: 天设 计: 预 算:序号工程项目数量单位单价合计玄关、客厅、...
杭州装修公司报价2016 年版一:土建工程 贴砖报价40 元/㎡ 马赛克 60 元/㎡(特价)材 料:中联水泥 , 中砂 . (适用于 800X80...
成都装修公司报价2016 年版 通常我们所说的基础装修是指建筑中称之为四白落地,也就是在可以保证基础使用的前提下的一种粗装修方式。那么...
第 1 页,共 7 页客户姓名:楼盘地址:施工项目单位数量单价小计材料及基本工艺流程一、入户花园1地砖铺贴平米040 0 1地砖平米075 0...
2014 年装修执行报价 通常我们所说的基础装修是指建筑中称之为四白落地,也就是在可以保证基础使用的前提下的一种粗装修方式。那么基础报...
在家装设计中的一些谈客户的技巧和资料如果客户在咨询时提出的问题超出了以下所列的范围,那么请您牢记以下原则,您的回答将永远不会发生错...
装修公司电话营销开场白1、我:您好!不好意思打扰一下,我是百家好装修公司的客户顾问小谢 请问是 X 大哥/大姐吗?请问您水木春花小区...
装饰公司与中介合作协议 甲方: 地址: 电话: 乙方: 地址: 电话: 为了促进双方的业务发展,甲乙双方本着平等互利的...
1装修公司合作协议甲方:乙方:根据《中华人民共和国民法典》及相关法律、法规的规定,甲、乙双方在平等、自愿、公平和诚实信用的基础上,...
装饰与房地产开发公司战略合作协议甲方:乙方:依照《合同法》及其他有关法律、行政法规的规定,为实现资源共享,和谐共赢,甲乙双方经过充...
战略合作协议甲方:乙方: 为了推动双方客户量增长, 促进合作双方的企业发展, 更好地为广大客户服务,甲乙双方本着平等互利,共同发展...
装修公司推广方案 www.kewenshi.com这一切策划来自一个故事Susan 是个外资企业白领,年轻貌美,有着大多数成功女性的小资情调最近,...
(一)公司摘要公司名称:xxxx 有限责任公司。1、 Logo:2、项目背景和公司运营随着城市化进程的加快和人民生活水平的不断提高,建筑、装...
河北欧爵建筑装饰工程施工合同业主:(甲方)____________ 民族:______ 联系电话:____ _身份证号:______________________ 地址:___...
辽宁省数学中考试题和答案219
哔哩哔哩网红博主「佳能同学会」作品高质量备份打包833
红色中式升学宴手机海报邀请函海报694
全国各省高考地理(按省份分类)2008-2025真题和答案996
深度技术 Ghost XP SP3 全新系统下载2630页
63套森林防火宣传PPT模板打包下载7150页
辽宁省数学中考试题和答案2190页
哔哩哔哩网红博主「佳能同学会」作品高质量备份打包8330页
哔哩哔哩「糖果果Candy」作品高质量备份打包4720页
B站「阿猫」作品高质量备份打包5520页
