二年级下册语文期末复习考点通关练习(1-8 单元高频知识点)一、补全词语(九霄)云外雪中(送炭)(弯弯)曲曲锦上(添花)高高(兴兴)亡羊(补牢)(揠...
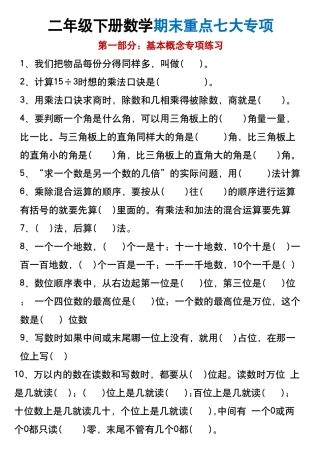
二年级下册数学期末重点七大专项第一部分:基本概念专项练习1、我们把物品每份分得同样多,叫做()。2、计算15÷3时想的乘法口诀是()。3、用...
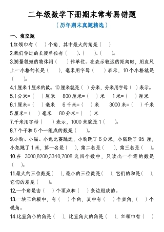
二年级数学下册期末常考易错题(历年期末真题精选)一、填空题1.红领巾有()个角,其中最大的角是()2.我们学过的长度单位有()、()、...
二下语文期末检测卷6
二下语文期末检测卷4
二下语文期末检测卷3(2)
二下语文期末检测卷2
二下语文期末检测卷1
阳阳妈学习资料分享496269282
二下数学期末检测卷3
二下数学期末检测卷2
二下数学期末检测卷1
二下期末阅读大通关(第 1 天)在宇宙飞船里洗澡可不是一件容易的事.从喷头喷出的水总是飘浮在空中。为了解决这个难题,科学家把淋浴室...
二下BS数学-黄冈小复习(单元+月考+期中+期末)
二年级下册数学期末检测卷1
二年级下册数学期末复习每日一练(第1天) 姓名:一 、填空题。1、在 12÷6=2 中,被除数是(),除数是(),商是()。2、有12 个△,每3个一...
1二年级下册数学易错填空专项练习题1. 在 12÷6=2 中,被除数是(),除数是(),商是()。2.有 12 个△,每 3 个一份,可以分成...
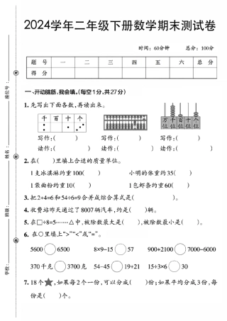
1 / 42024 学年二年级下册数学期末检测卷时间:60 分钟满分:100 分一、填空。(18 分)1. 填写合适的单位。一个苹果重 300()一袋大...
1 / 42024 学年二年级下册数学期末检测卷时间:60 分钟满分:100 分一、填空。(18 分)1.一个数,百位上是 6,千位上是 2,其余各位上...
1 / 13二年级语文上册1-8单元重点知识汇总第一单元一、易读错的字脑袋(dai)捕(bǔ)食披(pī)着晒(shài)干坏(huài)事傍(bàng)晚奔(bēn...
辽宁省数学中考试题和答案219
哔哩哔哩网红博主「佳能同学会」作品高质量备份打包833
红色中式升学宴手机海报邀请函海报694
全国各省高考地理(按省份分类)2008-2025真题和答案996
深度技术 Ghost XP SP3 全新系统下载2630页
63套森林防火宣传PPT模板打包下载7150页
辽宁省数学中考试题和答案2190页
哔哩哔哩网红博主「佳能同学会」作品高质量备份打包8330页
哔哩哔哩「糖果果Candy」作品高质量备份打包4720页
B站「阿猫」作品高质量备份打包5520页
