施 工 组 织 设 计工程名称第一卷 港口客运大楼曲面网架施工技术武汉港客运大楼乙区的客运港中央大厅,采用网架结构。网架长71.705m,...
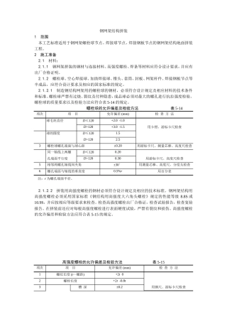
钢网架结构拼装1 范围 本工艺标准适用于钢网架螺栓球节点、焊接球节点、焊接钢板节点的钢网架结构地面拼装工程。2 施工准备 2.1 材料...
技 术 交 底 记 录表 C2-1编 号工 程 名 称交底日期施工单位分项工程名称钢网架结构安装工程交底内容:1 适用于钢网架结构高空...
0239 钢网架结构安装监理实施细则依据标准:《建筑工程施工质量验收统一标准》 GB50300-2001《钢结构工程施工质量验收规范》 GB50205-20...
界首市海能电源有限公司厂房一期工程监理规划安徽天平建设工程监理有限公司二00六年十月三十日签 署 页监理文件名称文件编制部门总监 年...
辽宁省数学中考试题和答案219
哔哩哔哩网红博主「佳能同学会」作品高质量备份打包833
红色中式升学宴手机海报邀请函海报694
全国各省高考地理(按省份分类)2008-2025真题和答案996
深度技术 Ghost XP SP3 全新系统下载2630页
63套森林防火宣传PPT模板打包下载7150页
辽宁省数学中考试题和答案2190页
哔哩哔哩网红博主「佳能同学会」作品高质量备份打包8330页
哔哩哔哩「糖果果Candy」作品高质量备份打包4720页
B站「阿猫」作品高质量备份打包5520页
