专题 13 立体几何的空间角与空间距离及其综合应用小题综合考点十年考情(2015-2024)命题趋势考点 1 异面直线所成角及其应用(10 年 ...
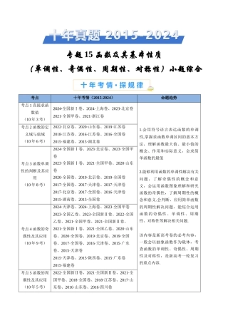
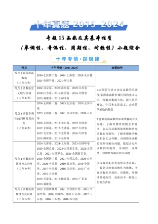
专题 15 函数及其基本性质(单调性、奇偶性、周期性、对称性)小题综合考点十年考情(2015-2024)命题趋势考点 1 直接求函数值(10 年...
专题 15 函数及其基本性质(单调性、奇偶性、周期性、对称性)小题综合考点十年考情(2015-2024)命题趋势考点 1 直接求函数值(10 年...
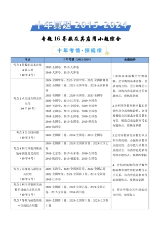
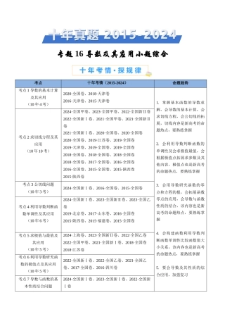
专题 16 导数及其应用小题综合考点十年考情(2015-2024)命题趋势考点 1 导数的基本计算及其应用(10 年 4 考)2020·全国卷、2018...
专题 16 导数及其应用小题综合考点十年考情(2015-2024)命题趋势考点 1 导数的基本计算及其应用(10 年 4 考)2020·全国卷、2018...
专题 12 生态系统及其保护一、单选题1.(2022·山东·高考真题)某地长期稳定运行稻田养鸭模式,运行过程中不投放鸭饲料,鸭取食水稻老...
专题 12 生态系统及其保护一、单选题1.(2022·山东·高考真题)某地长期稳定运行稻田养鸭模式,运行过程中不投放鸭饲料,鸭取食水稻老...
五年(2019-2023)年高考真题分项汇编专题 08 电化学及其应用〖2023 年高考真题〗考点一 原电池的工作原理及应用1.(2023·全国乙卷)...
五年(2019-2023)年高考真题分项汇编专题 08 电化学及其应用〖2023 年高考真题〗考点一 原电池的工作原理及应用1.(2023·全国乙卷)...
专题 07 电化学及其应用1.(2023·全国甲卷)用可再生能源电还原时,采用高浓度的抑制酸性电解液中的析氢反应来提高多碳产物(乙烯、乙醇...
专题 07 电化学及其应用1.(2023·全国甲卷)用可再生能源电还原时,采用高浓度的抑制酸性电解液中的析氢反应来提高多碳产物(乙烯、乙醇...
专题 07 电化学及其应用考点三年考情(2022-2024)命题趋势考点 1 电化学及其应用◆原电池、化学电源:2024 安徽卷、2024 全国甲卷、...
专题 07 电化学及其应用考点三年考情(2022-2024)命题趋势考点 1 电化学及其应用◆原电池、化学电源:2024 安徽卷、2024 全国甲卷、...
2002 年我国 IC 卡市场发展状况及其趋势分析 报告类别:分析报告行业分类:信息产业/通讯服务调查地点:全国调查时间:2002 年调查机...
新世纪评级 2025 年度新质生产力系列文章 1 电动化与智能化重塑价值体系:我国新能源汽车产业链信用质量及其变化趋势浅析 工商企业评...
第42卷 第2期2016 年3 月江苏师范大学学报(哲学社会科学版)J.of Jiangsu Normal Uni.(Philos...
17中国物业管理模式及其发展趋势简析
硕士论文——xy公司投资理财营运能力及其策略研究(整理)
宏观调控下产品价格受限分析及其影响探讨
2018 年山西省晋城市事业单位真题及其答案1( 单选题 )我国宪法规定:父母有抚养教育未成年子女的义务( )A. 子女有赡养扶助父母的义...
辽宁省数学中考试题和答案219
哔哩哔哩网红博主「佳能同学会」作品高质量备份打包833
红色中式升学宴手机海报邀请函海报694
全国各省高考地理(按省份分类)2008-2025真题和答案996
深度技术 Ghost XP SP3 全新系统下载2630页
63套森林防火宣传PPT模板打包下载7150页
辽宁省数学中考试题和答案2190页
哔哩哔哩网红博主「佳能同学会」作品高质量备份打包8330页
哔哩哔哩「糖果果Candy」作品高质量备份打包4720页
B站「阿猫」作品高质量备份打包5520页
