建筑幕墙安全专项施工方案编制指南解析(补充)(2010 年 8 月)有关“高处作业吊篮”的最新规范的若干规定的说明 (2010 年 9 月 ...
DLT5229-2016 电力工程竣工图文件编制规定
海文标书快速制作与管理第一卷 桥梁指导性施工组织编制.................................................................................
《宁夏水利建筑工程预算定额(试行)》、《宁夏水利建筑工程预算定额(试行)》、《宁夏水利工程设计概《宁夏水利工程设计概 (( 估估 ))...
1 作业准备1.1 机具准备1.1.1 加工、施工机具:说明模板施工过程中使用的电动工具、手持工具、检测工具、包括锤子、斧子、打眼电钻、活...
阅读简介:监理投标活动中,有些监理单位为了增加中标机率,在编制监理投标文件中对涉及工程监理的方方面面进行叙述,凡是能考虑到的统统...
QB/ZESC—10·09—2003 监理大纲编写办法附录 A:编号:DG-XXXX-XXXXX 工程监 理 大 纲浙江电力建设监理有限公司工程监理甲级资格证书...
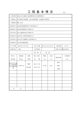
工 程 基 本 情 况 表 1工程名称 原房山区交通局土地挂牌项目住宅楼等两项工程地点 良乡西路大街南侧,苏庄东路西侧,妇幼路口西...
竣工资料编制内容一览表编 制 内 容编制负责单位备 注第一章 综合文件 第一节 竣工验收文件初设批复机关 第二节 工程总结 一、施...
第十章 公路工程概、预算的第十章 公路工程概、预算的编制与审查编制与审查第一节 概、预算的编制依据和原则第一节 概、预算的编制依据...
大连市建设工程监理档案编制规程实施细则(讨论稿)第一章 总 则第一条 为加强建设工程监理档案编制工作的监督管理,依据辽宁省地方标准...
成都铁路局竣工文件编制实施细则第一章总则 第一条 为质量良好地编制铁路建设工程项目竣工文件,确保顺利交接和归档,根据铁道部办档[200...
监理规划编制规定1 编制目的统一对监理规划的编写要求,提高监理规划的编写质量,使监理规划真正起到针对工程建设监理工作的全面策划和进...
SCJL-3003-2006 监理规划编制格式`+监理规划编制格式1. 目的监理规划是用以指导项目监理部全面开展监理业务的指导性文件,为统一编制格式...
监理规划、监理实施细则、监理月报、监理日记和监理日志的编写一、监理规划监理规划是项目监理机构分析和研究工程项目的目标、技术、管理、...
安全监理规划、细则、方案、措施编制与实施登记表安监 A--02项目名称液晶电视整机一体化制造项目(四号建筑 TV 厂房)监理单位深圳市鸿...
第一节 监理规划编写管理办法(1)监理规划是用来指导项目监理机构全面开展监理工作的指导性文件。 (2)监理规划应由总监理工程师主持、专业...
现金流量表自动生成编制说明 提要:本现金流量表是自动生成的,你只要做两件事:录入数据和修正,即:录入资产负债表、利润表和几个表外数...
编制现金流量表【盘古文库】免费在线下载
名额编制计划表序号区分部门经理科长组长职员或专员单位:人1科室秘书室1232财务室1243管理部人事部2244出纳科1365营业部营业科25206开发科...