(框架)主体分部工程施工方案及技术交底一、钢筋工程钢筋运至施工现场后,严格按等级、牌号、直径分别挂牌堆放,钢筋堆放离地不少于20cm,...
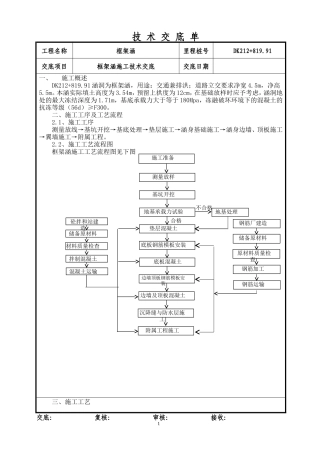
技 术 交 底 单工程名称框架涵里程桩号DK212+819.91交底项目框架涵施工技术交底交底日期一、施工概述DK212+819.91 涵洞为框架涵,用途...
工程建设监理大纲工程名称:建设单位:监理单位:编制日期:目 录一、编制依据二、工程概况三、监理服务范围四、工程项目监理目标及指导思...
****工程 监 理 规 划编制: 审核: ****监理公司二○一○年三月十七日 **** 工程 监理规划 目 录1. 前言--------------------...
Graduate Academic Report & Thesis Defense 代用名电子信息专业代用名2025 年 XX 月 XX 日 姓名:专业:导师:日期:框架完整...
2025框架完整 论文答辩模板答辩人: × × ×指导老师: × × × 教授 1 2 3 4 5绪论关键技术与实践难点研究方法和思路研究...
东亚前海锂电行业研究框架1理性投资 专业融资RATIONAL INVESTMENT PROFESSIONAL FINANCING报告日期:2022年12月15日证券分析师:郑倩怡...
1 / 3业务拓展合作框架协议甲方: 地址:电话:乙方: 地址: 电话: 根据《中华人民共和国劳动合同法》的相关规定,甲乙双方经友好协...
品牌合作框架战略合作协议委托单位: 发布单位: 合同编号: 签定日期: 「共赢」品牌战略合作协议战略合作方一(委托单位,甲方): 战...
「共赢」品牌战略合作协议合 同 名 称: 委 托 单 位: 发 布 单 位: 合 同 编 号: 签 定 日 期: 1 「共赢」品牌战...
投资合作框架协议BUSINESS AGREEMENT文档中文字均可以自行修改WORD 模版投资合作意向书 (以下简称“甲方”); (以下简称“乙方”)...
战略合作框架协议书 甲方:乙方:甲乙双方本着平等互利、优势互补、共赢发展的目标,依据《合同法》及其它相关法律法规,就建立医药市场战...
战略合作框架协议甲方: (以下简称“甲方”)乙方: (以下简称“乙方”) 甲乙双方基于良好的信任,处于双方长远发展战略上的考虑,经...
战略合作框架协议书甲方:乙方:按照平等互利、团结协作、优势互补、共同发展的原则,经甲乙双方友好协商,达成如下协议条款。一、 总则1...
战略合作框架协议甲方: (以下简称“甲方”)乙方: (以下简称“乙方”) 甲乙双方基于良好的信任,处于双方长远发展战略上的考虑,经...
战略合作框架协议甲方:某市某集团(控股)有限公司乙方:本协议双方遵循互惠互利合作理念,以促惠上为目的,依托国资系统合作平台,本着“...
项目合作框架协议(适用共同拿地合作开发)本协议由以下双方于________年______月______日在____________市签订:甲方:上海红星美凯龙企业...
产品代理框架协议被代理人: 公司地址:代理人:公司地址:甲、乙双方陈述、声明并保证如下: 甲方系由中华人民共和国依法成立的法人,具...
编号:委托运输框架协议甲方:____________________________________乙方:____________________________________签订日期:_________年___...
合作框架协议范本合作框架协议范本 甲方: 乙方:甲乙双方本着平等互利、优势互补的原则,就结成长期、全面的INTERNET 战略伙伴关系,实...
辽宁省数学中考试题和答案219
哔哩哔哩网红博主「佳能同学会」作品高质量备份打包833
红色中式升学宴手机海报邀请函海报694
全国各省高考地理(按省份分类)2008-2025真题和答案996
深度技术 Ghost XP SP3 全新系统下载2630页
63套森林防火宣传PPT模板打包下载7150页
辽宁省数学中考试题和答案2190页
哔哩哔哩网红博主「佳能同学会」作品高质量备份打包8330页
哔哩哔哩「糖果果Candy」作品高质量备份打包4720页
B站「阿猫」作品高质量备份打包5520页
