天猫淘宝电子商务运营述职报告目录一、 自我介绍.................................................3二、 工作回顾.......................
贝纳.川 电子商务运营总结 一、 1. 2. 认识电商 电子商务非是传统认为的拍拍照片,然后上传到网上就等着卖的销售模式。 线下 5 年...
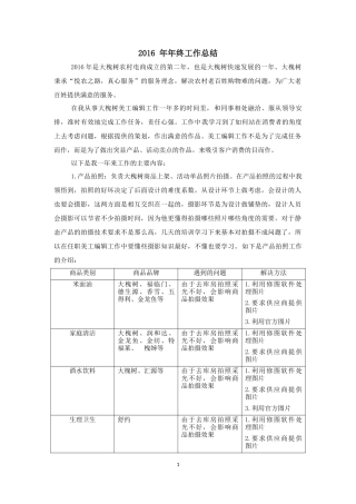
12016 年年终工作总结2016 年是大槐树农村电商成立的第二年,也是大槐树快速发展的一年。大槐树秉承“悦农之路,真心服务”的服务理念,...
全球环境基金“缓解大城市拥堵 减少碳排放项目” (P127036)CCR/CP4-MOT 《新能源公交车辆运营评估体系研究》 简本 深圳市都市交通规...
流程项目具体内容说明第一步群定位第二步内容规划群规范内容输出产品输出价值观输出女性正向的价值观互动内容服务肌肤一对一诊断,产品推荐...
2017・11・192017三菱電機创新技术展运营手册 (全体)全体概要运营相关施工制作相关演出相关制作物各类信息板P2P16P43P81P48P86其他P96全...
趣头条运营案例 #案例拆解# APP 名称:趣头条 APP 亮点: 1.趣头条的用户每次完成一篇资讯的阅读都会获得相应的金币奖励,金币累积到...
Page 12018联发科技双微运营方案By Social-Touch 2017.12.11Page 22017 年度运营总结012018 年度运营建议02报价及 KPI03目录CONTENT...
Crest Health CNYCampaign CommunicationPlan消费者洞察描述TA 们是社会消费的主力军,经济独立自主 TA 们注重生活品质,对健康和...
华夏产业新城本部城市运营工作简明指导手册(V1.0)2017年10月城市建设管理中心城市运营部理想中的新兴城市具备区位优越、交通便利、环境优...
I II 目录 1 执行总结 ...........................................................................................................
保密协定 《云友科技发展有限项目运营报告》(简称运营报告,下同)版权为创业团队及指导老师共同所有。任何人在未经许可下不得阅读、拷贝...
挖掘数据财富 ,成就绿色未来商业策划书上海同悦节能科技有限公司发展历程2011-2012年 筹备,组建团队2012年4月 创业基础培训2012年5月...
上海萌果信息科技有限公司 业务运营情况报告书 上海萌果信息科技有限公司 业务运营情况报告书上海萌果信息科技有限公司 业务运营情况报...
上海巨尚电子商务有限公司上海巨尚电子商务有限公司序心有多大,舞台就有多大!对丝绸之路的向往与憧憬让我们专注于服装这一行业,怀揣梦想...
上海博悦生物科技有限公司 运营报告 目 录 执行总结 ...............................................................................
南京腾图节能科技有限公司 专于流体输送 精于水泵节能 南京腾图节能科技有限公司 专于流体输送 精于水泵节能 南京腾图节能科技有限公...
II III 由于传统药房管理制度不完善,无法杜绝配药出错,引发多起医疗事故,造成无法预计的经济损失和名誉损失。 IV A 挂号取药排队时...
保 密 须 知 本商业计划书属商业机密,所有权属于杭州米趣网络科技有限公司。其所涉及的内容和资料只限于已签署投资意向的投资者使用。...
I 2 3 I 目 录 简介 ...........................................................................................................
辽宁省数学中考试题和答案219
哔哩哔哩网红博主「佳能同学会」作品高质量备份打包833
红色中式升学宴手机海报邀请函海报694
全国各省高考地理(按省份分类)2008-2025真题和答案996
深度技术 Ghost XP SP3 全新系统下载2630页
63套森林防火宣传PPT模板打包下载7150页
辽宁省数学中考试题和答案2190页
哔哩哔哩网红博主「佳能同学会」作品高质量备份打包8330页
哔哩哔哩「糖果果Candy」作品高质量备份打包4720页
B站「阿猫」作品高质量备份打包5520页
