国际工程承包合同(3)工程总承包合同日期:19__年__月__日 地点______市 本合同经下述双方签署: 1 ____市卫生局局长...
国际工程承包合同(1)第一部分 一般条款定义第一条 (一)在合同中,除合同内容另有要求外,下列词定义如下: (1)“业主”,名称将...
国际工程承包合同(2)(一)工程总承包合同A国的一家业主和B国的一家国际建筑工程承包公司之间,就在A国的一座学校的施工建设,签订了...
1建设工程合同国家统一文本格式(一)建设工程勘察设计合同 发包方:_________ 承包方:_________ 根据《中人民共和国经济合同法》和《...
甲方 / 乙方 工程技术承包合同(1)工程技术承包合同甲方:某单位乙方:某单位或某个人为优质、高效完成某工程的施工,充分发挥各方优势...
对外承包项目借款合同申请贷款单位 (以下简称甲方); 中国人民建设银行 行(以下简称乙方) 甲方为承包 国(地区) 工程项目所需人...
云南建工集团第七建筑工程有限公司:第二工程管理部建筑安装工程劳动承包合同(范本)( 主体 )发包方(简称甲方):云南建工集团第七建...
表号:JX-QP-109-05工程:承包单位用表及其填表说明(A 类表)总监理工程师:重庆市继兴工程监理有限公司年 月 日表号:JX-QP-109-06A ...
工程总承包项目经理作业指导书 编制人:审核人:审批人:研究设计院总承包部项目管理者联盟文章,深入探讨。2006 年 12 月 15 日 目...
第一章 承包人用表(A表)(A01-A32)ⅩⅩⅩⅩ工程建设项目承包单位 合同号 监理单位 编 号 施工组织设计报审表 A—01致(总监理工程...
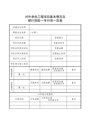
对外承包工程项目基本情况及申请企业名称借款企业名称(公章)项目名称贷款银行项目合同金额贷款合同号项目合同签定时间贷款金额项目合同生...
对外承包工程项目贷款贴息初审汇总表申请企业名称执行企业名称项目名称贷款银行贷款金额123456789省级商务主管部门 审核意见:省级财政部...
实用标准文案合 作 协 议甲方:*********工程顾问有限公司乙方:******** 公司为拓展******区域的业务市场,甲方决定设立“*******工程...
货运合作承包协议甲方:______________________ 全权代表人:________________ 乙方:______________________ 法定代表人:____________...
货物配送承包合同书甲方: (以下简称甲方)乙方: (以下简称乙方)经甲、乙双方友好协商,本着平等、自愿、诚信、互惠互利的原则,就乙...
工程承包合伙协议合伙人: (以下简称甲方)身份证号码: 住址 合伙人: (以下简称乙方)身份证号码: 住址 甲乙双方经平等协商,本着...
建筑承包合作协议甲方: (以下简称甲方)身份证号码: 乙方: (以下简称乙方)身份证号码: 根据《中华人民共和国合同法》的规定,甲...
第 1 页 共 5 页 编号:_____________劳务承包合作协议甲 方:________________________________________________乙 方:_________...
某市污水处理厂工程总承包项目施工组织设计1目录一、 编制依据及采用标准二、 工程概述三、 工程管理目标四、 施工组织部署及计划安排...
合同编号:【 】施工承包合同*********公司与【*********】有限公司关于【户外广告牌体制作及安装】工程施工承包合同合同目录一、工程概况...
辽宁省数学中考试题和答案219
哔哩哔哩网红博主「佳能同学会」作品高质量备份打包833
红色中式升学宴手机海报邀请函海报694
全国各省高考地理(按省份分类)2008-2025真题和答案996
深度技术 Ghost XP SP3 全新系统下载2630页
63套森林防火宣传PPT模板打包下载7150页
辽宁省数学中考试题和答案2190页
哔哩哔哩网红博主「佳能同学会」作品高质量备份打包8330页
哔哩哔哩「糖果果Candy」作品高质量备份打包4720页
B站「阿猫」作品高质量备份打包5520页
