技术交底记录鲁 JJ-005工程名称南屯生活污水处理及回用工程综合车间施工单位兖矿东华建安公司交底部位屋面工序名称屋面防水层工程交底提要...
膜生物反应器污水处理与回用技术研究 膜-生物反应器是近年新开发的污水处理与回用技术。该技术由于具有诸多传统污水处理工艺所无法比拟的...
Boylewoo 上传,必属精品。 Boylewoo 上传,必属精品。 Boylewoo 上传,必属精品。 Boylewoo 上传,必属精品。 Boylewoo 上传,必...
目前,大多数工业企业对水资源实行的依然是较粗放的管理模式,对水资源缺乏科学、成熟的分级和循环使用规范,导致水资源综合利用效率低。现...
某石化企业中水回用工程BAF工艺的设计图
某矿井水回用及生活污水处理工程图纸
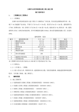
太钢中水回用深度处理工程土建工程施工组织设计1、工程概况及工程特点1.1 工程概况太钢中水回用深度处理土建工程位于太钢供水厂西北角,其...
1 概述1.1 项目基本情况安徽寰珑体育用品有限公司坐落于安徽省六安市金寨县经济开发区内,是一家专业生产足球竞赛手套的企业。公司总投资...
辽宁省数学中考试题和答案219
哔哩哔哩网红博主「佳能同学会」作品高质量备份打包833
红色中式升学宴手机海报邀请函海报694
全国各省高考地理(按省份分类)2008-2025真题和答案996
深度技术 Ghost XP SP3 全新系统下载2630页
63套森林防火宣传PPT模板打包下载7150页
辽宁省数学中考试题和答案2190页
哔哩哔哩网红博主「佳能同学会」作品高质量备份打包8330页
哔哩哔哩「糖果果Candy」作品高质量备份打包4720页
B站「阿猫」作品高质量备份打包5520页
