市政工程工作总结范文 3 篇 随着社会和市场经济的深入发展,城市建设不断地开展,市政工程在城市建筑业中发挥着中心的作用,同时市政工...
工作总结 刘鹏 2013-8-26工作总结本人刘鹏,24 岁,2012 年 6 月毕业于新疆大学,于新疆城建(集团)股份有限公司工程事业部第九项目...
2017 年度个人总结转眼间又将跨过崭新的一年,回首过去的一年,虽没有轰轰烈烈的战果,但也算经历了一段不平凡的考验和磨砺。非常感谢领导...
2016 年度个人总结转眼间又将跨过崭新的一年,回首过去的一年,虽没有轰轰烈烈的战果,但也算经历了一段不平凡的考验和磨砺。非常感谢领导...
目 录第一章 工程概况......................................................................................41 道路工程概况.........
市政工程通用安全技术交底1、作业人员必须经过安全技术培训,掌握本工种安全生产知识和技能。2、汽车司机必须取得交通管理部门颁发的驾驶证...
施工技术交底记录工程名称:xx 市政工程 A 标 第 1 页,共 2 页交底项目块石砌筑工程交底人交底日期交底内容:(1)石料本标段砌筑...
市政基础设施工程市政工程脚手架搭设施工通用安全技术交底编号:工程名称部位名称工序名称交底日期年 月 日交底方交底人接收方接收人交底...
施工技术交底记录工程名称:xx 市政工程 A 标 第 1 页,共 2 页交底项目给水工程交底人交底日期交底内容:本工程管道除 DN400 跨...
1.1 市政工程操作人员通用安全技术交底1. 作业人员必须经过安全技术培训,掌握本工种安全生产知识和技能。2. 汽车司机必须取得交通管理...
市政基础设施工程市政工程操作人员通用安全技术交底编号:工程名称部位名称工序名称交底日期年 月 日交底方交底人接收方接收人交底内容:...
宁夏园艺产业园至正源北街工程安全技术交底宁夏发展工程咨询公司2010 年 3 月市政工程施工安全技术交底编号:2010A- GZSZ -01 NO:00...
单位工程施工质量技术交底卡施工单位: 工程名称: 某市政工程施工项目部位:排水管道安装承 接 施 工 单位或班组1 铺设所用混凝土...
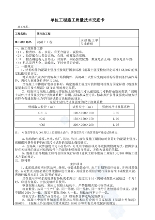
单位工程施工质量技术交底卡施工单位: 工程名称: 某市政工程施工项目部位:混凝土工程承 接 施 工 单位或班组一、施工前准备工作(...
单位工程施工质量技术交底卡施工单位: 工程名称: 施工项目部位:钢筋工程承 接 施 工 单位或班组一般规定 1、当钢筋的品种、级别...
新疆房屋建筑和市政工程施工监理招标投标管理规定(征求意见稿)第一条[目的与依据] 为了规范房屋建筑和市政工程项目招标投标行为,保证招...
房屋建筑和市政基础设施工程监理招标文件范本一、招标公告(采用资格预审方式)项目编码:1 、(招标人名称)的(招标工程项目名称),已...
市政工程竣工技术文 件 目 录(根据部 221 号文、市补充表格及参照原来部分表格编制)2005-11-8 单位工程技术文件目录表 施管表 1 ...
上海诚信建设工程监理咨询有限公司新江湾城空军部队居住用地(一期)市政工程旁站监理方案上海诚信建设工程监理咨询有限公司主编: (专业...
摘自《贵州省市政基础设施工程施工质量监督》第三章第五节 市政基础设施工程验收监督用表 为规范市政基础设施工程质量监督工作,加强对参...
辽宁省数学中考试题和答案219
哔哩哔哩网红博主「佳能同学会」作品高质量备份打包833
红色中式升学宴手机海报邀请函海报694
全国各省高考地理(按省份分类)2008-2025真题和答案996
深度技术 Ghost XP SP3 全新系统下载2630页
63套森林防火宣传PPT模板打包下载7150页
辽宁省数学中考试题和答案2190页
哔哩哔哩网红博主「佳能同学会」作品高质量备份打包8330页
哔哩哔哩「糖果果Candy」作品高质量备份打包4720页
B站「阿猫」作品高质量备份打包5520页
