电脑桌面
添加盘古文库-分享文档发现价值到电脑桌面
安装后可以在桌面快捷访问

2017年复工自查报告

2017年复工自查报告_第1页
1/10
2017年复工自查报告_第2页
2/10
2017年复工自查报告_第3页
3/10
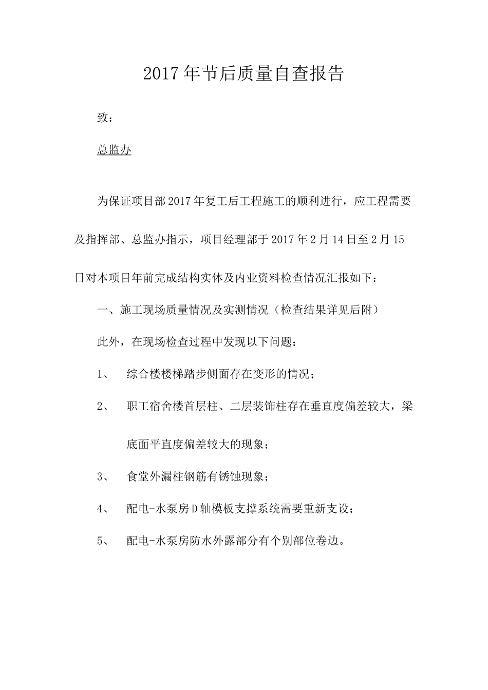
复工前质量自查报告2017 年节后质量自查报告致:总监办为保证项目部 2017 年复工后工程施工的顺利进行,应工程需要及指挥部、总监办指示,项目经理部于 2017 年 2 月 14 日至 2 月 15日对本项目年前完成结构实体及内业资料检查情况汇报如下:一、施工现场质量情况及实测情况(检查结果详见后附)此外,在现场检查过程中发现以下问题:1、综合楼楼梯踏步侧面存在变形的情况;2、职工宿舍楼首层柱、二层装饰柱存在垂直度偏差较大,梁底面平直度偏差较大的现象;3、食堂外漏柱钢筋有锈蚀现象;4、配电-水泵房 D 轴模板支撑系统需要重新支设;5、配电-水泵房防水外露部分有个别部位卷边。结合上述情况,项目部组织各分包队伍对以上问题进行整改,预计于 2 月 20 日前对上述问题整改完成,以防止影响年后复工工作的顺利进行。二、内业资料检查情况根据工程需要及指挥部、总监办指示,项目部将对年后砌体工程、装饰装修工程编制施工方案,并在砌体工程、装饰装修工程开始前(预计于 2 月 25 日前)完成该方案的编审、报送工作。三、复工后采取措施1、加强管理人员学习培训项目部将不定期组织关于图纸内容学习考核及装饰装修工程的培训学习,通过提高管理人员业务水平来提高项目整体的质量管理效率。2、加强与建设单位沟通针对图纸问题,做好与建设单位的文件传递工作,避免不必要的风险。3、深入落实三检制制度本年度项目部要加强对分包单位自检落实的监督,同时,强化管理流程,确保三检制制度的落实,对不能按照项目部要求的分包单位将加大惩处力度,同时,各工区要做好质量报验工作责任的落实,提前做好隐蔽验收、关键节点施工等的检查工作,尽量减少因质量检查验收工作造成进度滞后。4、加强过程管理本年度施工内容对观感质量较高,一旦出现返工,必然形成色差、修补痕迹、返工造成的材料损失等情况,因此,项目部管理人员在施工过程中就要做好质量监督工作,确保将质量隐患消除在萌芽状态。5、落实质量考核新的一年,项目部针对本年度工作内容的特殊性,根据总监办检查、建设单位检查、项目部巡查情况对各个分包单位施工的内容进行综合评价,奖优罚劣。对屡次不能达到要求或不服从管理的分包单位,除处以罚款、限令整改外,还将要对分包单位在本施工现场的情况发函给分包单位公司领导,并上报公司,建议纳入黑名单。6、坚持样板引路在砌筑施工及装饰装修施工前,项目部将做好材料样品送达监理、建设单位评审,评审通过后方投入使用,避免不必要的损失;同时做好砌筑、抹灰、粘砖等工序的现场实体样板,样板经项目部、监理部、建设单位指挥部验收合格后,方可开始大面积施工。7、做好相关记录及文件传递工作2017 年 2 月 15 日

1、盘古文库是"C2C"交易模式,即卖家上传的文档直接由买家下载,本站只是中间服务平台,本站所有文档下载的收益归上传人(卖家)所有,作为网络服务商,若您的权利被侵害请及时联系右侧客服。

2、本站默认下载后的格式为 docx,pptx ,xlsx,pdf,zippsd等源文件。office等工具即可编辑!源码类文件除外。

3、如您看到网页展示的内容中含有'"133KU.COM"等水印,是因预览和防盗链技术需要对页面进行转换和压缩成图片所生成,文档下载后不会有该内容标识.

4、本站所有内容均由合作方上传,本站不对文档的完整性、权威性及其观点立场正确性做任何保证或承诺,文档内容仅供研究参考,付费前请自行鉴别。如您付费,意味着您自己接受本站规则且自行承担风险,本站不退款、不进行额外附加服务。

在点击下载本文档时,弹出的对话框中,选择“使用浏览器下载”不支持下载工具多线程下载!

部分浏览图可能存在变形的情况,下载后为高清文件,可直接编辑。

2017年复工自查报告

漫步者+ 关注
机构认证
内容提供者

该用户很懒,什么也没介绍

确认删除?
回到顶部