【苏教】六年级上册全册必背知识点与公式汇总_
【人教PEP】六年级英语上册第三单元核心考点汇总
1.已知一X桌子的价钱是一把椅子的10倍,又知一X桌子比一把椅子多288元,一X桌子和一把椅子各多少元六年级数学常考易错应用题(60道)?2. 甲...
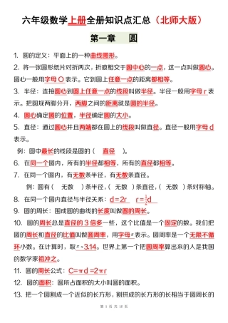
【北师大版】六年级数学上册全册知识点汇总
五年级英语期中语法知识汇总一、词类1、名词这里强调两点:不可数名词都默认为单数,所以总是用 is名词复数如何加后缀:各种情况变化方法例...
五年级数学上册知识点汇总第⼀单元⼩数乘法1、⼩数乘整数:意义——求⼏个相同加数的和的简便运算。如:1.5x3 表示求 3 个 1.5 的和的简...
五年级上学期语文每课知识要点常考易考点梳理汇总
第 1 页 共 28 页五年级上册语文重点仿写句子汇总那翠绿的羽毛,那活泼的姿态,那尖尖的嘴巴,那棕色的脚,多之一分则嫌肥,少之一分...
五年级上册语文全册重要知识点汇总《蝉》【唐】虞世南垂緌饮清露,流响出疏桐。居高声自远,非是藉秋风。《乞巧》【唐】林杰七夕今宵看碧霄...
课文古诗词与积累背诵汇总四年级上册:项目课时内容词语语文园地八眉清目秀亭亭玉立明眸皓齿文质彬彬相貌堂堂威风凛凛膀大腰圆短小精悍容光...
第 1 页 共 19 页四年级上册语文重点仿写句子汇总:只见瀑布飞泻,形成一条银光闪闪的银河。:只见雪花飘落,形成一张洁白无瑕的地毯...
四年级上册英语 1-6 单元归类重点梳理重点单词classroom 教室window 窗户light 电灯picture 图画door 门fan 风扇wall 墙壁floor ...
1 / 12四年级上册数学必背知识点汇总四年级上册数学必背知识点汇总四年级上册数学必背知识点汇总第一单元大数的认识1.1.1.大数的读法((...
四年级语⽂上册 1-8 单元:习作范⽂汇总习作⼀:推荐⼀个好地⽅范⽂⼀:上海海洋⽔族馆今天我给⼤家推荐的地⽅是⼀个⻥的世界——上海海...
第 1 页 共 23 页四年级语文上册暑假预习重点汇总一、古诗[唐]王维空山不见人,但②闻人语响。返景③入深林,复④照青苔上。【注释】...
部编版五上道法知识点总结1 自主选择课余生活1.在自主选择中,我们需要听取(父母)的意见,也要从自己的实际情况出发,选择一些(锻炼)...
第 1 页 共 20 页四年级语文上册课文重点汇总第一单元第 1 课《观潮》1.《观潮》写了作者于农历八月十八(时间)在海宁市的盐官镇(...
第 1 页 共 15 页五年级上册语文各单元知识点汇总 ◆◆第一单元◆◆一、难读的字。长喙(huì) 玻璃框(kuànɡ) 镜匣(xiá) 嗜好(s...
1.一间长方体库房,长5m、 宽4m、 高3m, 在房顶和四面刷油漆(门窗忽略不计) ,刷油漆的面积是多少平方米五年级数学必考《经典应用题》 ...
青岛63版四年级上册数学1-8单元知识点汇总
辽宁省数学中考试题和答案219
哔哩哔哩网红博主「佳能同学会」作品高质量备份打包833
红色中式升学宴手机海报邀请函海报694
全国各省高考地理(按省份分类)2008-2025真题和答案996
深度技术 Ghost XP SP3 全新系统下载2630页
63套森林防火宣传PPT模板打包下载7150页
辽宁省数学中考试题和答案2190页
哔哩哔哩网红博主「佳能同学会」作品高质量备份打包8330页
哔哩哔哩「糖果果Candy」作品高质量备份打包4720页
B站「阿猫」作品高质量备份打包5520页
