****大厦工程监理大纲 (建设前期、设计、施工及保修阶段) 投标人: 北京**工程管理有限公司 法定代表人或其委托代理人(签字或盖章)...
目 录一、工程概况…………………………………………………………...2二、监理依据…………………………………………………………….2三、...
唐山 xx 物流信息综合服务中心锐点大厦工程安全监理细则唐山海港港兴监理咨询有限公司编 制: 审 核:目 录一、工程概况二、监理依据...
浦 江 双 辉 大 厦 工 程脚手架工程安全监理实施细则 ZH08-J-008(编号: ) 监安细-007 总监理工程师: 史光辉 安全监理员:...
一、安全监理的依据:1、国家、地方有关安全生产、劳动保护、环境保护、消防等法律法规及方针、政策;2、国家、地方有关建设工程安全生产标...
XXXX 大厦工程安全监理实施细则编 制 人:审 核:总监理工程师:编 制 日 期:2005 年 7 月XXXX 工程监理有限公司XXXX 大厦工...
B13B13安酉保险 新城监理大厦 工程监理实施细则监理实施细则(人防工程监理实施细则)内容提要:专业工程特点监理工作依据监理工作流程 ...
监 理 规 划第一章 工程概况第一节 工程概况1、项目名称: 鑫与商贸大厦 A、B、C 座 2、建设单位: 鑫与房地产开发有限公司 3、...
目 录第一章、工程概况..........................................4第二章、监理总目标........................................5一、质...
宁夏医药大厦工程施工阶段监理规划编 制 审 核 审 批 银川市方圆城建工程监理有限公司二 00 五年五月宁夏医药大厦工程监理规划 银...
第一章 工程概况 温州市和平大厦工程位于温州市鹿城路 40 号,处于省安装设备安装公司与汽车西站之间,面临鹿城路。该工程由温州市和平...
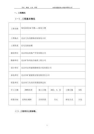
守法、诚信、公正、科学 北京园磊建筑工程监理有限公司一、工程概况(一). 工程基本情况工程名称绿岛家园 36 号楼-----绿岛大厦工程地...
春 港 大 厦 工 程 监 理 规 划为有效地控制建设目标,特制定工程监理规划,以指导监理工作的顺利开展。一、项目工程监理工作依据...
顺天财富大厦主体工程监理工作总结一、主体工程概况:该工程为怀化顺天财富大厦 B 栋,由怀化景丽房地产公司建设,湖南诚士建筑设计有限...
销售绝对成交话术 作为一线销售人员,除了必备相关的专业知识,销售技巧是决定业绩的重中之重。一个优秀的职业顾问,不仅要有洞悉人心的敏...
卷册检索号:382-P175033C-A-01 招商银行上海大厦储能项目 可行性研究报告 编制单位:智方工程设计有限公司 证书编号: 工咨甲 11120...
卷册检索号:382-P175033C-A-01 招商银行上海大厦储能项目 可行性研究报告 编制单位:智方工程设计有限公司 证书编号: 工咨甲 11120...
***********************************************************************************施工组织设计***********************************...
--大厦暖气沟改造工程招标文件招标编号: 招标单位: 北京**服务公司招标代理:****招标公司 目 录第一章 招标公告......................
大厦消防设施维修保养投标方案目录第一节 编制依据......................................................2第二节 工程概况及服务内容....
辽宁省数学中考试题和答案219
哔哩哔哩网红博主「佳能同学会」作品高质量备份打包833
红色中式升学宴手机海报邀请函海报694
全国各省高考地理(按省份分类)2008-2025真题和答案996
深度技术 Ghost XP SP3 全新系统下载2630页
63套森林防火宣传PPT模板打包下载7150页
辽宁省数学中考试题和答案2190页
哔哩哔哩网红博主「佳能同学会」作品高质量备份打包8330页
哔哩哔哩「糖果果Candy」作品高质量备份打包4720页
B站「阿猫」作品高质量备份打包5520页
