厦蓉高速水格段肇兴隧道专项监理细则 流程图 附图一 工 序 验 收 流 程 框 图工序完工承包商自检 不合格 监理工程师验收 不合...
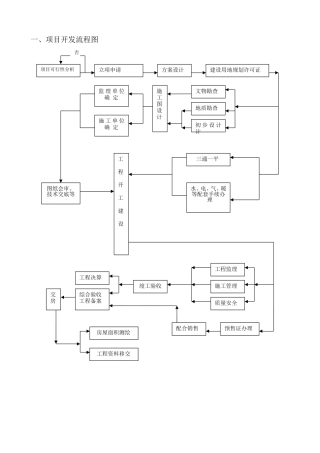
一、项目开发流程图项目可行性分析立项申请 方案设计否建设用地规划许可证文物勘查地质勘查初 步 设 计计施工图设计监 理 单 位确 ...
目 录一、 工程概况二、 细则编制依据三、 监理工作流程四、 监理工作的控制要点及目标值五、 监理工作的方法及措施六、 各专业监理...
没有百度文库财富值 请到文库帮手网 www.365xueyuan.com 免费帮下载 百度文库积分 资料 本文由 jyf20110106 贡献 doc 文档可能在...
纳黔高速公路试验检测工作细则一、目的四川境纳溪至川黔界段高速公路工程项目位于四川省泸州市境内,与贵州省规划的六盘水~毕节~川黔界高...
编号:ZY—005—10江苏建发建设项目咨询有限公司作业文件静压预应力管桩工程监理细则编写作业指导书主 编: 覃振宇批 准: 古有沂 发...
项目钢筋混凝土工程监理细则(质量控制部分)编 制:批 准:武汉诚信建设工程监理有限责任公司 项目监理部二○○ 年 月 日目 录第一节 ...
钢筋混凝土工程监理细则 1.钢筋混凝土工程监理目标(1)进度目标,主体结构的钢筋混凝土工期为 365 天,从 1995 年 7 月 1 日至...
钢筋工程监理细则一、 工程概况及专业工程特点(一)工程概况华南师范大学位于小谷围岛西侧,与星海音乐学院相邻,属广州大学城第八标段,...
本细则仅适用于一般房建工程的钢筋制作和安装,房建中预应力构件和桩基工程的钢筋制作和安装应在具体工程做细则补充。 一、钢筋材料 钢筋...
一、专业工程特点二、监理工作流程1、 钢结构工程质量控制流程 专项施工方案 承包商 审查专项施工方案整改监理工程师专项技术交底承包...
澳特来服饰城监 理 细 则(钢结构部分)编 制:总监理工程师:上海同建工程建设监理咨询有限责任公司澳特来项目监理机构编 制 依 据...
厦门象屿工程咨询监理有限公司XIAMEN XIANGYU PROJECT CONSULTING & SUPERVISING CO.,LTD作 业 指 导 书 文件名称鼓浪湾大酒店...
钢结构工程监理细则 ………. 翟后文钢结构安装工程施工质量旁站监理检查细则一)检查依据 1.中华人民共和国国家标准《钢结构工程施工质量...
钢结构安装工程施工质量旁站监理检查细则 (试行 2002.4.1) (一)检查依据 1.中华人民共和国国家标准《钢结构工程施工质量验收规范》 GB...
厦门协诚工程建设监理有限公司 钢结构工程监理实施细则(参写本) 文件序号:ZY-19-8文件编号:XCJ-XZ/03(C)-06页 数:共 页 工程 ...
上海外建建设咨询监理有限公司 监理细则汇编(第二版) 屋面工程分册 刚性防水屋面工程监理细则一 专业工程的特点简单介绍:屋面设...
甘南县四方山水库除险加固工程GNSFSSKSP-1监 理 细 则坝顶路面甘南县四方山水库除险加固工程监理部二○○九年九月坝顶路面监理实施细则...
清连高速化改造项目 BQ 合同段监理细则 目 录1.安全生产监理.........................................................................
监 理 实 施 细 则第一部分 概 述一、 工程概况附属工程主要有电除尘及引风机工程、输煤栈桥工程、行政办公楼工程、食堂、浴室工程...
辽宁省数学中考试题和答案219
哔哩哔哩网红博主「佳能同学会」作品高质量备份打包833
红色中式升学宴手机海报邀请函海报694
全国各省高考地理(按省份分类)2008-2025真题和答案996
深度技术 Ghost XP SP3 全新系统下载2630页
63套森林防火宣传PPT模板打包下载7150页
辽宁省数学中考试题和答案2190页
哔哩哔哩网红博主「佳能同学会」作品高质量备份打包8330页
哔哩哔哩「糖果果Candy」作品高质量备份打包4720页
B站「阿猫」作品高质量备份打包5520页
