一、专业工程特点二、监理工作流程1、 钢结构工程质量控制流程 专项施工方案 承包商 审查专项施工方案整改监理工程师专项技术交底承包...
澳特来服饰城监 理 细 则(钢结构部分)编 制:总监理工程师:上海同建工程建设监理咨询有限责任公司澳特来项目监理机构编 制 依 据...
工程 钢结构监理实施细则 编 制 人: 批 准 人: 批准时间: 上海建腾建筑工程监理有限公司目 录1.专业工程概况与特点:2.专业工...
JNJL/QR/QB-4.0/D17/1.0No:D17— 监理实施细则工程名称: 专 业: 钢结构子分部工程 编制(专业监理工程师): 日期: 审核( 总...
重庆市*********公司新建厂区工程(一号厂房)钢结构安装监理实施细则编 制:审 核:重庆市********监理有限公司项目监理部二零一零年十...
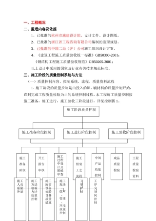
一、工程概况二、监理内容及依据1、已批准的杭州市城建设计院、设计文件、设计图纸。2、已批准的浙江省工程咨询有限公司编制的监理规划。3...
工程钢结构监理实施细则 编制人: 批准人: 批准时间: 河南建基工程管理有限公司xxx 监理项目部河南建基工程管理有限公司目 录1. ...
目 录一、编制依据二、钢结构分部工程概述三、钢结构分部的监理工作流程四、钢结构分部工程监理工作控制要点和目标值(一)、原材料及成品...
钢 结 构 监 理 实 施 细 则一、工程概况: 监理范围:1. 工单位资质审查2. 构原材料质量监理3. 钢结构制作、安装、校正全...
B13B13 工程监理实施细则监理实施细则 (钢结构工程质量控制)内容提要:专业工程特点监理工作流程 监理工作控制目标及控制要点 监理工...
汕头市城市建设监理公司工程监理实施细则钢结构工程一、钢结构专业工程的特点钢结构制造的基本元件大多是热轧型材和板材。用这些元件组成薄...
钢结构工程施工质量控制监理实施细则 钢结构工程包括工业与民用建筑与一般构筑物的单层、多层、高层以及轻型和网架等钢结构安装工程和钢结...
厦门象屿工程咨询监理有限公司XIAMEN XIANGYU PROJECT CONSULTING & SUPERVISING CO.,LTD作 业 指 导 书 文件名称鼓浪湾大酒店...
钢结构工程监理实施细则 1、钢结构工程施工单位应具备相应的钢结构工程施工资质,施工现场质量管理应有相应的施工技术标准,质量管理体系...
钢结构工程监理实施细则一、工程概况 二、监理依据 1、《钢结构工程施工质量验收规范》 2、《钢结构设计规范》(GB 50017-2003)三、质...
钢结构工程监理实施细则一. 编制依据1.已批准的本工程监理规划2.与本专业工程有关的标准、设计文件和技术资料标准: 1)、《建筑工程施...
钢结构监理细则一、 工程概况 厂房屋面采用轻钢结构屋面。主框架构件采用 Q345B 钢材,次要构件采用 Q235B 钢材,钢梁制作时应先放好...
目 录一、建设概况与专业工程的特点...........................1二、编制的依据.........................................1三、监理工作...
B13-1-12 工程监理实施细则监理实施细则(钢结构工程) 控制要点: 材料 制作 安装 涂装 验收 项目监理部(章): 专业监理工程师...
钢结构监理细则编制: 审核: 审定:2010 年 月 日发布 2010 年 月 日实施西安长庆工程建设监理有限公司 发布目 录1.应用范围...
辽宁省数学中考试题和答案219
哔哩哔哩网红博主「佳能同学会」作品高质量备份打包833
红色中式升学宴手机海报邀请函海报694
全国各省高考地理(按省份分类)2008-2025真题和答案996
深度技术 Ghost XP SP3 全新系统下载2630页
63套森林防火宣传PPT模板打包下载7150页
辽宁省数学中考试题和答案2190页
哔哩哔哩网红博主「佳能同学会」作品高质量备份打包8330页
哔哩哔哩「糖果果Candy」作品高质量备份打包4720页
B站「阿猫」作品高质量备份打包5520页
