产品策划评审记录表产品策划评审记录表ZY-QR54-B01 ZY-QR54-B01 编号:编号:产品名称产品名称 中铁二十局第一工程有限公司办公楼中铁二...
山东亿丰伟业国际物流有限公司综合楼、办公楼监理规划达华工程管理(集团)有限公司山东分公司2009 年 6 月前 言根据我公司对山东亿丰...
XG-T-002-001××××××项目(二期)—综合办公楼工程监 理 规 划监理规划上海××工程监理咨询公司上海××建设工程监理咨询公司2XG-...
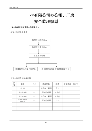
××监理事务所 ××有限公司办公楼、厂房安全监理规划1 安全监理组织体系及人员配备计划1.1 安全监理组织体系1.2 安全监理人员配备计...
第一章 总 则一、工程概况桃源峰景园三期工程,位于深圳市宝安区桃源居六区,南临森林体育公园,东北临广深高速公路,东侧为自然山体,西...
重庆市地方税务局直属征收管理局办公楼装饰工程监 理 规 划(含监理细则)重庆市建永工程监理有限公司二 OO 一年六月目 录一、工程项...
监 理 大 纲工程名称:东莞松山湖科技产业园区管理委员会科学苑 1 # -11 #楼及室外 配套工程施工监理 工程编号: SSBSHA108045...
坤和·山水人家工程竣工监理报告山水人家 ·2# 地块商务办公楼 工程(大滩壹号) 地下室 竣工 验收监 理 报 告监理单位:绍兴市城...
金霞湘绣园地下室、住宅楼及办公楼工程 安全监理规划目 录一、工程概况二、安全监理工作范围三、安全文明施工监理工作具体内容四、安全监...
江东城市综合体一期商务、金融及产业办公楼工程江东城市综合体一期商务、金融及产业办公楼工程监理规划 编制: 审批: 浙江泛华工程监理...
阜南县公安局乡镇派出所建设阜南县公安局乡镇派出所办公楼工程监理规划安徽国华建设工程项目管理有限公司二 00 八年四月十二日安徽国华建...
一、工程项目概况(一) 工程项目名称:府谷县新区集中供热站办公楼(二) 工程项目建设地点:府谷县新区牛家沟(三)项目名称:府谷县新区集...
东莞市中腾贸易有限公司办公楼监 理 规 划编制: 审核: 审批: 江西省建设监理总公司东莞监理部年 月 日 1目 录一、工程概况二...
;独立基础,建筑层数:2 层,建筑面积约 6000㎡。该厂房工程坐落于六安市三十铺。本工程由六安市城乡建筑设计院设计。 相当与绝对标高 ...
1、工程项目概况1.1 工程项目概况:山西平遥煤化集团公司焦化厂综合办公楼、会议中心地处平遥县段村镇七洞村西,焦化厂厂区东侧。综合办公...
监理总结 某某某某某某某某某有限公司办公楼扩建项目 某某某某某某某某某有限公司办公楼扩建项目工程监理工作总结一、 工程概况1、工程...
惠*市公安局* * *派出所办公楼工程监理工惠 州 市 * * 工 程 监 理 有 限 公 司 《 监 理 工 作 总 结 》作总结编制...
******办公楼(地上)等四项工程监理工作阶段总结总监理工程师:*****工程项目管理公司++++++++++目监理部2010 年 8 月 24 日一、工程...
编 制 说 明《xxx工程施工组织设计》是根据建设单位方提供的施工图纸、招标文件、发标会、补遗书及答疑书解释,参考现行国内规范标准和x...
山西恒建科工贸实业发展有限公司(综合办公楼)施工组织设计编制人:吉顺祥江苏盐城二建集团太原分公司2012-3第 页 共 123 页1目 录一...
辽宁省数学中考试题和答案219
哔哩哔哩网红博主「佳能同学会」作品高质量备份打包833
红色中式升学宴手机海报邀请函海报694
全国各省高考地理(按省份分类)2008-2025真题和答案996
深度技术 Ghost XP SP3 全新系统下载2630页
63套森林防火宣传PPT模板打包下载7150页
辽宁省数学中考试题和答案2190页
哔哩哔哩网红博主「佳能同学会」作品高质量备份打包8330页
哔哩哔哩「糖果果Candy」作品高质量备份打包4720页
B站「阿猫」作品高质量备份打包5520页
