目 录一、 工程概况二、 细则编制依据三、 监理工作流程四、 监理工作的控制要点及目标值五、 监理工作的方法及措施六、 各专业监理...
北京中达腾工程监理有限责任公司监 理 大 纲 1、编制依据委托方提供的基础资料、有关图纸及国家颁布的《建设工程监理规范》2、工程概况...
监 理 大 纲一、工程概况:1、工程名称: 2、工程地点: 3、建设规模:4、计划投资: 5、预期工期:6、质量标准: 7、工作内容:工...
宁波经济技术开发区天人房地产开发有限公司工程管理制度宁波经济技术开发区天人房地产开发有限公司 工程管理制度工 程 管 理 制 度一...
江苏兆达房地产开发有限公司住宅小区工程监 理 大 纲目 录前言………………………………………………………………………………3第一章...
监理大纲第一节、监理投标总则本标书是依据本项目建设监理招标书的要求并结合 ISO9001—2000 质量管理体系编制的。本公司的监理服务将自...
富荣塑料制品(太仓)有限公司一期工程监 理 工 作 实 施 细 则( 装 饰 工 程 )内容提要:专业工程特点监理工作流程控制要点和...
目 录第一章 工程概况。。。。。。。。。。。。。。。。。。。。。。。。。。。。。。。。。。。。。2第二章 监理目标。。。。。。。。...
常州市盛信建设监理有限公司飞龙中路项目部给排水、通风监理细则 周海航编制 给排水、通风专业施工监理实施细则一、给排水、通风专业技术...
目 录 一、工程项目概况–––––––––––––––––––––2二、安全目标值––––––––––––––––––––––2三、...
C13C13爱克发 ( 无锡)印版有限公司工程 监理细则监理细则(装饰装修工程) 内容提要: 监理目标 关键控制点 监理措施 其它 项目...
09/03/2025 23:04:49深圳--华南装饰集团成都新雅典装饰有限公司地址:西门博美装饰城B区3楼5号联系电话:028-82930456第 1 页,共 28 页...
镇平县万盛置业有限公司御景苑小区二期工程监 理 规 划JIANLIGUIHUA编制人:杨德润审核人:刘雅斌郑州恒基建设监理有限公司二零一零年十...
新疆双瑞风电叶片有限公司哈密风电叶产业项目监理规划新疆成汇工程管理有限公司哈密一分公司二 0 一一年六月十三日(一)工程概况1、工程...
武汉鑫斯特农产品有限公司航空净菜生产及研发项目工程监理规划武汉金龙建设监理有限责任公司2011 年 4 月 15 日目 录一、工程项目概...
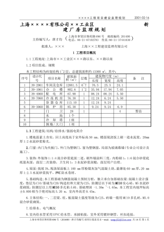
××××工 程 项 目 建 设 监 理 规 划 2001-02-16 上海××××有限公司××工业区 新建 厂 房 监 理 规 划主持编写人...
山东亿丰伟业国际物流有限公司综合楼、办公楼监理规划达华工程管理(集团)有限公司山东分公司2009 年 6 月前 言根据我公司对山东亿丰...
监理规划工程名称:宁波锦浪新能源科技有限公司建设单位:宁波锦浪新能源科技有限公司设计单位:象山县建筑设计院施工单位:宁波华恒建设有...
目 录一、工程概况二、安全监理目标三、安全监理机构、职能及人员组成四、安全监理岗位职责五、安全监理内容六、安全监理方案七、安全监理...
可胜科技(苏州)有限公司厂区新建工程监 理 规 划2005 年 3 月 2 日至 2005 年 12 月 1 日内容提要:工程概况监理工作依据...
辽宁省数学中考试题和答案219
哔哩哔哩网红博主「佳能同学会」作品高质量备份打包833
红色中式升学宴手机海报邀请函海报694
全国各省高考地理(按省份分类)2008-2025真题和答案996
深度技术 Ghost XP SP3 全新系统下载2630页
63套森林防火宣传PPT模板打包下载7150页
辽宁省数学中考试题和答案2190页
哔哩哔哩网红博主「佳能同学会」作品高质量备份打包8330页
哔哩哔哩「糖果果Candy」作品高质量备份打包4720页
B站「阿猫」作品高质量备份打包5520页
