项目施工技术交底记录表 工程项目@@@大桥交底项目交底时间2010.3.20交底人1、施工工序场地平整→测量放样→挖第一节桩孔土石方→检查、复...
施工技术交底记录 2003 年 7 月 6 日 施管表 5工程名称安吉浒溪生态园浒溪大桥工程分部工程下部结构分项工程名称安吉浒溪生态园浒...
技 术 交 底 书ZT1101JL12-02单位:中铁十一局罗岑项目部 编号:主送单位页 数第 1 页 共 6 页工程名称高山桐大桥挖孔桩基础工...
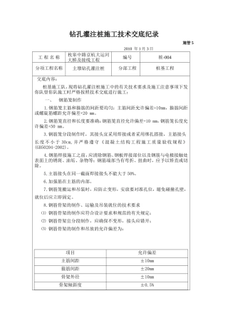
钻孔灌注桩施工技术交底纪录 施管 5 2010 年 1 月 3 日工 程 名 称枚皋中路京杭大运河大桥及接线工程编号桩-004分项工程名称主...
X026 裕溪河大桥工程钻孔灌注桩技术交底1 本技术交底适用于 X026 裕溪河大桥基础中采用冲击成孔灌注桩的工程。2 施工准备2.1 材料混...
技 术 交 底 编号:工程名称 五府山特大桥接收单位桥 二 队交底项目挖孔桩施工技术交底交底日期2010 年 08 月 20 日一、编制依...
技 术 交 底 记 录2010 年 11 月 8 日 施管表 6工程名称哈尔滨市道外二十道街松花江大桥工程及引道工程 I 标部位(分项)工...
林场大桥冲击钻孔桩安全专项技术交底编号: 时间: 2010 年 8 月 24 日 工程名称:沪昆客专线 HKJX-7 标 里 程: DK722+830.25...
监表 B9 南海三山(国际)物流港区橹尾撬大桥建设工程项目监 理 日 志编号 : 监理机构佛山市盛建公路工程监理有限公司 合同段:记...
九江海事大桥监督站、引航站业务用房工程基础分部工程监理质量评估报告编制人: 审核人: 审批人: 江西省金洪建设监理公司九江海事大桥...
目 录一、 工程概况二、 安全监理方针与依据三、 安全监理目标四、 安全监理组织五、 工程安全监理工作流程六、 安全监理责任制七、...
南郑县汉宁路濂水河大桥工程监理实施大纲( 桥 梁 工 程 )汉中市中交公路设计咨询有限公司监理处二 00 八年二月 1 2目 录第一章...
南郑县汉宁路濂水河大桥工程监理实施大纲( 桥 梁 工 程 )汉中市中交公路设计咨询有限公司监理处二 00 八年二月 1 2目 录第一章...
监理实施细则目 录第一章 工程概况 ………………………………………… 4(一)工程概述 ………………………………………… 4(二)工...
邵永高速公路监理实施细则第一章 总 则1.1工程大埠头资江大桥是二连浩特至广州国家高速公路湖南邵阳至永州段工程跨越资水的一座大型桥梁...
B12B12吴江市盛泽镇建中路改扩建工程南麻大桥及连接道路施工监理规划监理规划2005 年 10 月 18 日至 2006 年 3 月 30 日 内容...
DB64/266-2010表 B2-15银川市六盘山路七十二连湖景观大桥工程安全监理规划工程名称: 银川市六盘山路七十二连湖景观大桥工程总监理工程师...
金马湖大桥东岸辅道(南线)工程 四川三信建设咨询有限公司成都市温江区金马湖大桥东岸辅道(南线)工程监理规划总监理工程师: 技术负责...
安徽省公路工程建设监理有限责任公司芜宣高速扁担河大桥维修加固工程及路面微表处 监理工作总结目 录一、工程概况(一)工程描述(二)执...
舟山大陆连岛工程金塘大桥Ⅳ-G 合同段 监理工作报告、、、二零零九年八月目 录一.监理工作概况二.工程质量管理三.计量支付、工程进度...
辽宁省数学中考试题和答案219
哔哩哔哩网红博主「佳能同学会」作品高质量备份打包833
红色中式升学宴手机海报邀请函海报694
全国各省高考地理(按省份分类)2008-2025真题和答案996
深度技术 Ghost XP SP3 全新系统下载2630页
63套森林防火宣传PPT模板打包下载7150页
辽宁省数学中考试题和答案2190页
哔哩哔哩网红博主「佳能同学会」作品高质量备份打包8330页
哔哩哔哩「糖果果Candy」作品高质量备份打包4720页
B站「阿猫」作品高质量备份打包5520页
