电脑桌面
添加盘古文库-分享文档发现价值到电脑桌面
安装后可以在桌面快捷访问

统计员工作总结

统计员工作总结_第1页
1/4
统计员工作总结_第2页
2/4
统计员工作总结_第3页
3/4
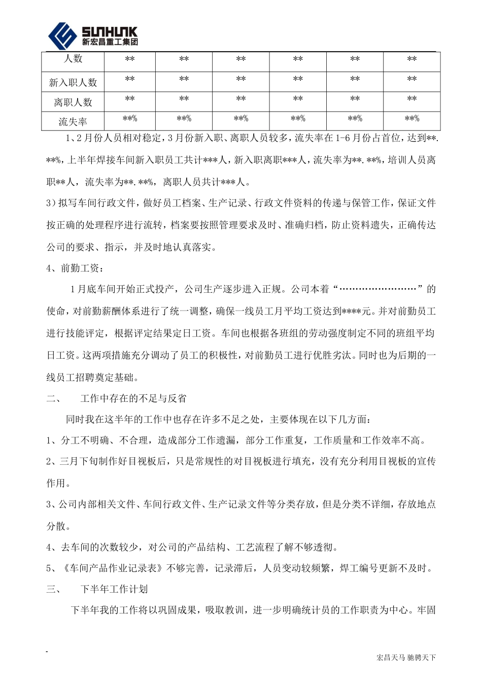
****年上半年述职汇报各位领导、各位同事:大家好!我是*****统计员***。很高兴能在这里将我上半年的工作向大家汇报。****年上半年公司在紧张和探索中度过,这半年我的工作在公司领导和全体同事的支持下,围绕公司经营和车间生产展开。现作述职汇报如下:一、上半年主要工作完成情况1、 车间生产:主要负责传达每日生产任务,统计上报车间各班组日产量、月产量,盘点每月半成品、在制品;****年 1-6 月份生产自卸车共计****台,全部为前顶缸式,8 米以上车***台,占生产总量的**.**%,产品结构与总部相比较为单一。2、 固定资产:2 月份投产以来,我车间的低值易耗、工具、工装、设备等相关台帐逐步建立,并将车间不完善的记录和报表进行了整理,建立电子工具台帐和低值易耗台帐,确保各种报表和基础台帐帐物相符。每月月底进行盘点,防止公司资产外流。协助车间主任监督设**台,350A 焊机***台,500A 焊机**台,叉车**辆,天车**台,50 钻**台。焊机种类1%71%28%3、后勤保障:后勤保障的工作多而杂,主要有以下几方面:1)制作劳保用品领用表,做好各种办公用品、办公用具的领用和发放及各种物品的管理台帐工作。严格控制办公用品的支出,降低办公费用的开支。2)汇总员工考勤,入职离职相关手续的办理。前半年人员情况如下表:月份1 月2 月3 月4 月5 月6 月 宏昌天马 驰骋天下人数************新入职人数************离职人数************流失率**%**%**%**%**%**% 1、2 月份人员相对稳定,3 月份新入职、离职人员较多,流失率在 1-6 月份占首位,达到**.**%,上半年焊接车间新入职员工共计***人,新入职离职***人,流失率为**.**%,培训人员离职**人,流失率为**.**%,离职人员共计***人。3)拟写车间行政文件,做好员工档案、生产记录、行政文件资料的传递与保管工作,保证文件按正确的处理程序进行流转,档案要按照管理要求及时、准确归档,防止资料遗失,正确传达公司的要求、指示,并及时地认真落实。4、前勤工资:1 月底车间开始正式投产,公司生产逐步进入正规。公司本着“……………………”的使命,对前勤薪酬体系进行了统一调整,确保一线员工月平均工资达到****元。并对前勤员工进行技能评定,根据评定结果定日工资。车间也根据各班组的劳动强度制定不同的班组平均日工资。这两项措施充分调动了员工的积极性,对前勤员工进行优胜劣汰。同时也为后期的一线员工招聘奠定基础。二、工作中存在的不足与反省同时我在这半年的工作中也存在许多不足之处,主要体现在以下几方面: 1、分工不明确、不合理,造成部分工作遗漏,部分工作重复,工作质量和工作效率不高。2、三月下旬制作好目视板后,只是常规性的对目视板进行填充,没有充分利用目视板的宣传作用。3、公司内部相关文件、车间行政文件、生产记录文件等分类存放,但是分类不详细,存放地点分散。4、去车间的次数较少,对公司的产品结构、工艺流程了解不够透彻。5、《车间产品作业记录表》不够完善,记录滞后,人员变动较频繁,焊工编号更新不及时。三、下半年工作计划下半年我的工作将以巩固成果,吸取教训,进一步明确统计员的工作职责为中心。牢固 宏昌天马 驰骋天下树立服务思想,为公司各部门及车间员工服务好。做好领导和各部门临时交办的事宜,按领导意旨及时处理好突发性事件。针对以前存在的不足之处,下半年除完成每个月的各项工作任务外,我将重点进行以下工作:1、根据统计员工作的关联性、上报时间、工作量等因素,重新进行分工,做到工序紧密、责任明确、分工合理。杜绝窝工现象的发生,提高工作质量及工作效率。2、对目视板的背面进行规划、填充。充分利用目视板对员工进行企业文化、规章制度、安全生产、设备维护保养、操作规程、质量标准、精益管理等知识的宣传学习。并将各种质量问题、工作任务通过目视板及时反馈给车间的每位员工,让每一位员工都参与到车间管理中。3、车间要搞好 5S,办公室也要搞好 5S。所有纸质文件、电子文件、办公用品重新分类,集中存放,从而提高工作效率。4、多去车间了解公司产品结构、工艺流程、操作规程、各班组各岗位的人员配置。5、规范...

1、盘古文库是"C2C"交易模式,即卖家上传的文档直接由买家下载,本站只是中间服务平台,本站所有文档下载的收益归上传人(卖家)所有,作为网络服务商,若您的权利被侵害请及时联系右侧客服。

2、本站默认下载后的格式为 docx,pptx ,xlsx,pdf,zippsd等源文件。office等工具即可编辑!源码类文件除外。

3、如您看到网页展示的内容中含有'"133KU.COM"等水印,是因预览和防盗链技术需要对页面进行转换和压缩成图片所生成,文档下载后不会有该内容标识.

4、本站所有内容均由合作方上传,本站不对文档的完整性、权威性及其观点立场正确性做任何保证或承诺,文档内容仅供研究参考,付费前请自行鉴别。如您付费,意味着您自己接受本站规则且自行承担风险,本站不退款、不进行额外附加服务。

在点击下载本文档时,弹出的对话框中,选择“使用浏览器下载”不支持下载工具多线程下载!

部分浏览图可能存在变形的情况,下载后为高清文件,可直接编辑。

统计员工作总结

漫步者+ 关注
机构认证
内容提供者

该用户很懒,什么也没介绍

确认删除?
回到顶部