电脑桌面
添加盘古文库-分享文档发现价值到电脑桌面
安装后可以在桌面快捷访问

生产计划部个人工作总结

生产计划部个人工作总结_第1页
1/2
生产计划部个人工作总结_第2页
2/2
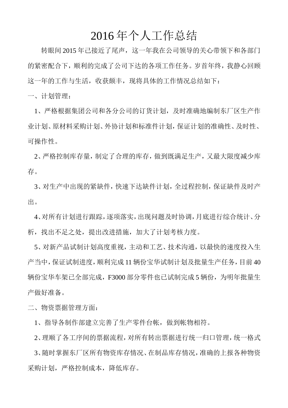
2016 年个人工作总结转眼间 2015 年己接近了尾声,这一年我在公司领导的关心带领下和各部门的紧密配合下,顺利的完成了公司下达的各项工作任务。岁首年终,我静心回顾这一年的工作与生活,收获颇丰,现将具体的工作情况总结如下:一、计划管理:1、严格根据集团公司和各分公司的订货计划,及时准确地编制东厂区生产作业计划、原材料采购计划、外协计划和标准件计划,保证计划的准确性、及时性、可操作性。2、严格控制库存量,制定了合理的库存,做到既满足生产,又最大限度减少库存。3、对生产中出现的紧缺件,快速下达缺件计划,全过程控制,保证缺件及时产出。4、对所有计划进行跟踪,逐项落实,出现问题及时协调,月底进行综合统计、分析,找出不足之处,提出改进措施,加大了计划考核力度。5、对新产品试制计划高度重视,主动和工艺、技术沟通,以最快的速度投入生产当中,保证试制进度,顺利完成 11 辆份宝华试制计划及批量生产任务,目前 40辆份宝华车架已全部完成,F3000 部分零件也已试制完成 5 辆份,为明年批量生产做好准备。二、物资票据管理方面:1、指导各制作部建立完善了生产零件台帐,做到帐物相符。2、理顺了各工序间的票据流程,对所有转出票据进行统一归口管理,统一格式3、随时掌握东厂区所有物资库存情况、在制品库存情况,准确的上报各种物资采购计划,严格控制成本,降低库存。4、充分利用资源,与车架厂沟通,利用现场料边加工 DZ9114516680、DZ9118514990 两大横梁连接板,成品零件达 200 吨,大大降低了料边大量浪费现象。三、自觉加强学习,提高个人技能:平时多看书,不耻下问,向老师傅们请教,组织科室人员认真学习公司的各种文件,深刻理解 TS16949 体系文件,并把它运用到实际工作当中,加强学习工艺方面知识,严格执行工艺纪律,提高工艺纪律贯彻率,提高生产进度。一年来,我在工作学习中逐步成长、成熟,但我深知自身还有很多不足之处,如:工作能力和创新意识不足。结合 2008 年重点工作,从以下方面严格做起:1、以 2008 年生产目标为己任,进一步加强计划管理,严格控制,加强考核力度。2、在节约成本上下功夫,以“精益生产”严格要求自己。3、加强每个月的统计分析,认真讨论,提出当月存在问题,制定预防措施,为提升产能做好基础工作。4、对新产品计划高度重视,为公司发展开拓新的项目。5、加强物资管理,更进一步完善票据流程,杜绝物资积压。6、自觉加强学习,并组织带动科室人员学习专业知识,克服年轻气燥,脚踏实地的工作,进一步提高工作主动、积极性,不怕多做事,不怕做小事,在点滴实践中完善提高自己。XX 厂生产经营部XXX

1、盘古文库是"C2C"交易模式,即卖家上传的文档直接由买家下载,本站只是中间服务平台,本站所有文档下载的收益归上传人(卖家)所有,作为网络服务商,若您的权利被侵害请及时联系右侧客服。

2、本站默认下载后的格式为 docx,pptx ,xlsx,pdf,zippsd等源文件。office等工具即可编辑!源码类文件除外。

3、如您看到网页展示的内容中含有'"133KU.COM"等水印,是因预览和防盗链技术需要对页面进行转换和压缩成图片所生成,文档下载后不会有该内容标识.

4、本站所有内容均由合作方上传,本站不对文档的完整性、权威性及其观点立场正确性做任何保证或承诺,文档内容仅供研究参考,付费前请自行鉴别。如您付费,意味着您自己接受本站规则且自行承担风险,本站不退款、不进行额外附加服务。

在点击下载本文档时,弹出的对话框中,选择“使用浏览器下载”不支持下载工具多线程下载!

部分浏览图可能存在变形的情况,下载后为高清文件,可直接编辑。

生产计划部个人工作总结

漫步者+ 关注
机构认证
内容提供者

该用户很懒,什么也没介绍

确认删除?
回到顶部