电脑桌面
添加盘古文库-分享文档发现价值到电脑桌面
安装后可以在桌面快捷访问

工程部年度工作总结及计划

工程部年度工作总结及计划_第1页
1/4
工程部年度工作总结及计划_第2页
2/4
工程部年度工作总结及计划_第3页
3/4
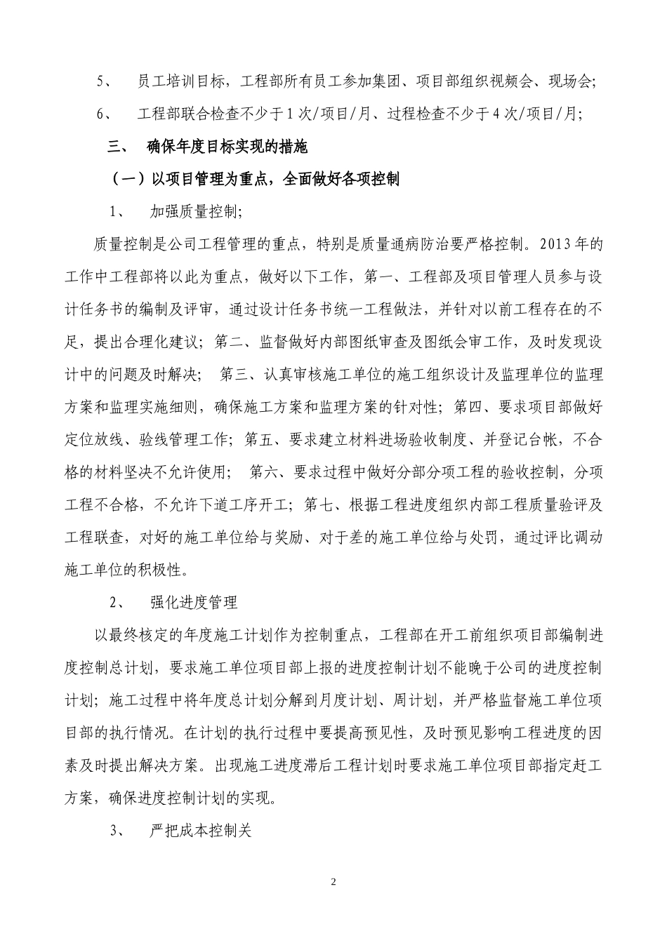
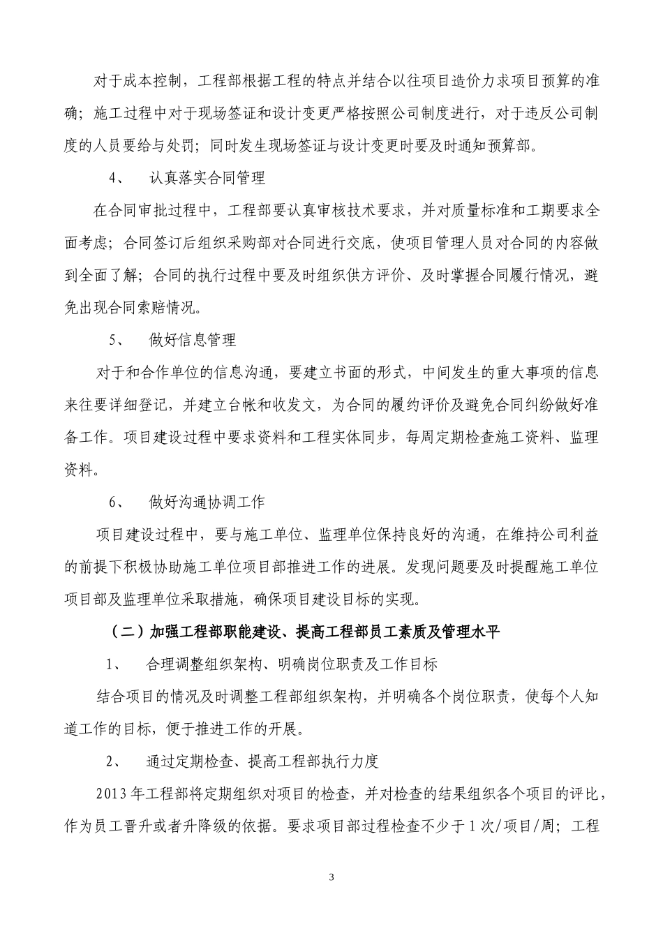
合理谋划 确保年度目标实现 ----- 2013 年工作计划各位领导、各位同事:大家好!紧张忙碌的 2013 年即将结束,借此机会向各位领导及同仁汇报一下工程部2013 年的工作思路,请给与帮助指导.2012 年的工作让我们认识到工作的不足已经过去, 2013 年工程部面临的任务更加艰巨:五一农场工程工期紧张,一期装修、二期基础主体工程同时开工,管理控制难度加大;伊犁报业大厦工程开工面积大,质量管理和进度管理任务都很重。面临的问题要求我们“早谋划、严要求;坚决执行、及时总结” 极力推进工程管理的工作进展。一、 主要工作思路在2012 年的工作中工程部将“以分公司经营管理目标为导向,以项目管理为重点,以加强工程部职能建设为保障,确保工程质量、安全管理目标的实现”。二、 主要经营管理指标(一)经营指标确保工程建设按照既定目标有序向前推进,不出现因工程质量、安全原因影响公司指标实现的事件(二)管理指标1、工程质量合格率100%,质量通病控制目标不超过公司要求;2、进度控制目标,关键节点按时完成率90%以上(因下半年资金短缺给进度推进带来一定的影响);3、安全文明施工目标,现场未出现任何安全事故;4、成本管理,过程控制执行公司制度100%,执行及时率95%以上; 15、员工培训目标,工程部所有员工参加集团、项目部组织视频会、现场会;6、工程部联合检查不少于1 次/项目/月、过程检查不少于4 次/项目/月;三、 确保年度目标实现的措施(一)以项目管理为重点,全面做好各项控制1、加强质量控制;质量控制是公司工程管理的重点,特别是质量通病防治要严格控制。2013 年的工作中工程部将以此为重点,做好以下工作,第一、工程部及项目管理人员参与设计任务书的编制及评审,通过设计任务书统一工程做法,并针对以前工程存在的不足,提出合理化建议;第二、监督做好内部图纸审查及图纸会审工作,及时发现设计中的问题及时解决; 第三、认真审核施工单位的施工组织设计及监理单位的监理方案和监理实施细则,确保施工方案和监理方案的针对性;第四、要求项目部做好定位放线、验线管理工作;第五、要求建立材料进场验收制度、并登记台帐,不合格的材料坚决不允许使用; 第六、要求过程中做好分部分项工程的验收控制,分项工程不合格,不允许下道工序开工;第七、根据工程进度组织内部工程质量验评及工程联查,对好的施工单位给与奖励、对于差的施工单位给与处罚,通过评比调动施工单位的积极性。 2、强化进度管理以最终核定的年度施工计划作为控制重点,工程部在开工前组织项目部编制进度控制总计划,要求施工单位项目部上报的进度控制计划不能晚于公司的进度控制计划;施工过程中将年度总计划分解到月度计划、周计划,并严格监督施工单位项目部的执行情况。在计划的执行过程中要提高预见性,及时预见影响工程进度的因素及时提出解决方案。出现施工进度滞后工程计划时要求施工单位项目部指定赶工方案,确保进度控制计划的实现。3、严把成本控制关2对于成本控制,工程部根据工程的特点并结合以往项目造价力求项目预算的准确;施工过程中对于现场签证和设计变更严格按照公司制度进行,对于违反公司制度的人员要给与处罚;同时发生现场签证与设计变更时要及时通知预算部。4、认真落实合同管理在合同审批过程中,工程部要认真审核技术要求,并对质量标准和工期要求全面考虑;合同签订后组织采购部对合同进行交底,使项目管理人员对合同的内容做到全面了解;合同的执行过程中要及时组织供方评价、及时掌握合同履行情况,避免出现合同索赔情况。5、做好信息管理对于和合作单位的信息沟通,要建立书面的形式,中间发生的重大事项的信息来往要详细登记,并建立台帐和收发文,为合同的履约评价及避免合同纠纷做好准备工作。项目建设过程中要求资料和工程实体同步,每周定期检查施工资料、监理资料。6、做好沟通协调工作项目建设过程中,要与施工单位、监理单位保持良好的沟通,在维持公司利益的前提下积极协助施工单位项目部推进工作的进展。发现问题要及时提醒施工单位项目部及监理单位采取措施,确保项目建设目标的实现。(二)加强工程部职能建设、...

1、盘古文库是"C2C"交易模式,即卖家上传的文档直接由买家下载,本站只是中间服务平台,本站所有文档下载的收益归上传人(卖家)所有,作为网络服务商,若您的权利被侵害请及时联系右侧客服。

2、本站默认下载后的格式为 docx,pptx ,xlsx,pdf,zippsd等源文件。office等工具即可编辑!源码类文件除外。

3、如您看到网页展示的内容中含有'"133KU.COM"等水印,是因预览和防盗链技术需要对页面进行转换和压缩成图片所生成,文档下载后不会有该内容标识.

4、本站所有内容均由合作方上传,本站不对文档的完整性、权威性及其观点立场正确性做任何保证或承诺,文档内容仅供研究参考,付费前请自行鉴别。如您付费,意味着您自己接受本站规则且自行承担风险,本站不退款、不进行额外附加服务。

在点击下载本文档时,弹出的对话框中,选择“使用浏览器下载”不支持下载工具多线程下载!

部分浏览图可能存在变形的情况,下载后为高清文件,可直接编辑。

工程部年度工作总结及计划

漫步者+ 关注
机构认证
内容提供者

该用户很懒,什么也没介绍

确认删除?
回到顶部