电脑桌面
添加盘古文库-分享文档发现价值到电脑桌面
安装后可以在桌面快捷访问

房地产销售经理年终总结

房地产销售经理年终总结_第1页
1/5
房地产销售经理年终总结_第2页
2/5
房地产销售经理年终总结_第3页
3/5
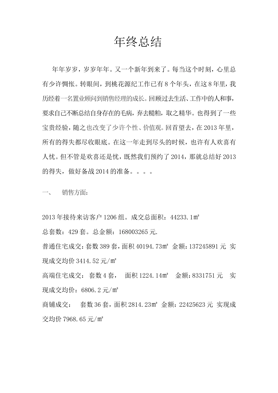
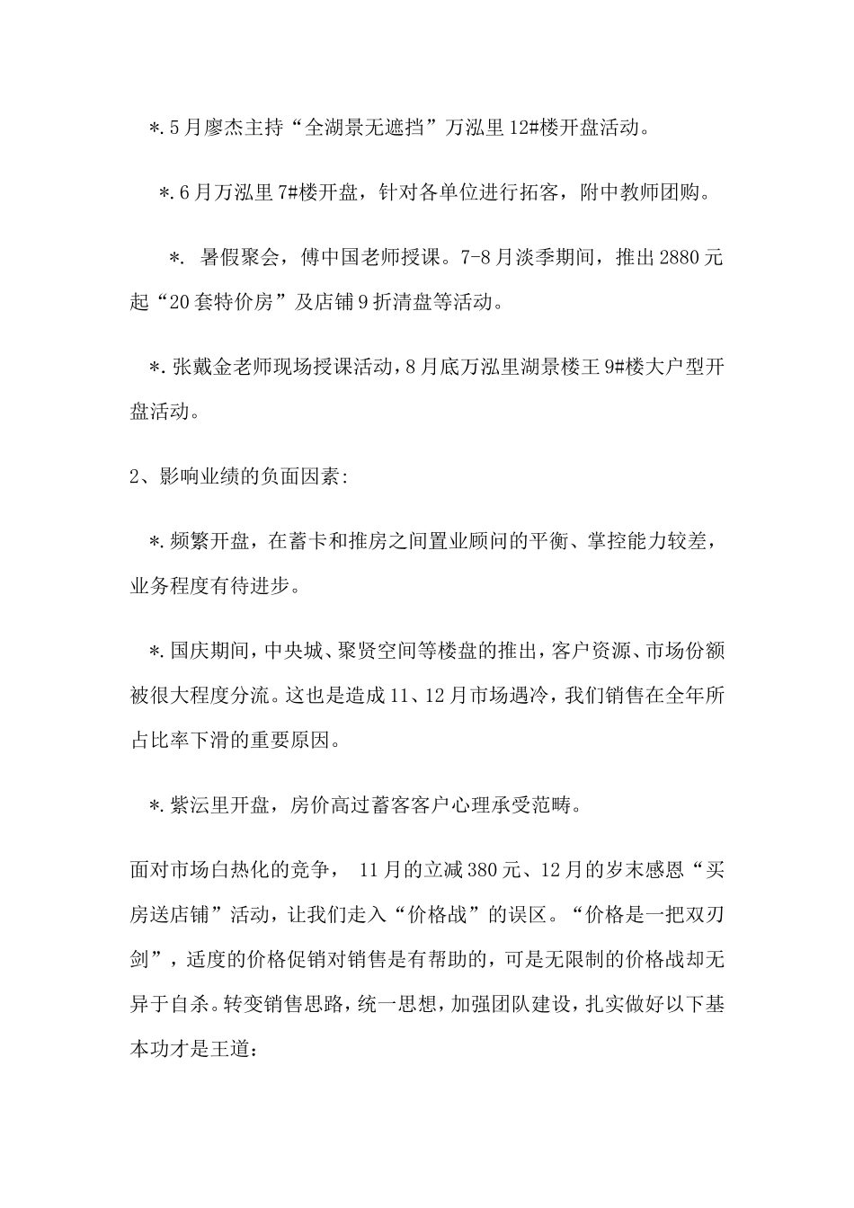
年终总结年年岁岁,岁岁年年。又一个新年到来了。每当这个时刻,心里总有少许惆怅。转眼间,到桃花源纪工作已有 8 个年头,在这 8 年里,我历经着一名置业顾问到销售经理的成长。回顾过去生活、工作中的人和事,要求自己不断总结自身存在的毛病,弃去糙粕,取之精华。也得到了一些宝贵经验,随之也改变了少许个性、价值观。回首望去,在 2013 年里,所有的得失都尽收眼底。在这一年走到尽头的时候,也许有人欢喜有人忧。但不管是欢喜还是忧,既然我们预约了 2014,那就总结好 2013的得失,做好备战 2014 的准备。。。。一、销售方面:2013 年接待来访客户 1206 组。成交总面积:44233.1㎡总套数:429 套。总金额:168003265 元.普通住宅成交:套数 389 套,面积 40194.73㎡ 金额:137245891 元 实现成交均价 3414.52 元/㎡高端住宅成交: 套数 4 套, 面积 1224.14㎡ 金额:8331751 元 实现成交均价:6806.2 元/㎡商铺成交: 套数 36 套,面积 2814.23㎡ 金额:22425623 元 实现成交均价 7968.65 元/㎡月份成交套数销售面积成交金额来访人数1383577.08㎡12609164 元75 组2687019.48㎡23514332 元188 组3545202.5㎡21681871 元72 组4252826.11㎡10491511 元109 组5434209.82㎡14473460 元102 组6363881.28㎡13176942 元84 组7323148.69㎡11206660 元97 组8283020.51㎡13211870 元99 组9404753.92㎡21798268 元 148 组10353599.96㎡13078336 元100 组11201959.42㎡8850189 元60 组12101034.33㎡3910662 元72 组全 年 合计42944233.1㎡168003265 元1206 组由统计可见,1 至 9 月份,销售总额与公司年度计划所占比率都保持在较理想的程度上。而由 10 月份开始,则有一定程度的下滑。下面就正反两方面来对此进行分析:1、提高销售率的正面因素: A.2013 年春节前以万泓里 1#楼、11#楼多层小户型开盘营造销售氛围、东润里准现房迎合返乡置业群体的需求,销售情况反应良好。B.美誉度的宣传配合销售,拿出一系列合理化计划并得以实行。这包含: *.万万树活动。 *.母亲节广场舞比赛活动。*.5 月廖杰主持“全湖景无遮挡”万泓里 12#楼开盘活动。*.6 月万泓里 7#楼开盘,针对各单位进行拓客,附中教师团购。 *. 暑假聚会,傅中国老师授课。7-8 月淡季期间,推出 2880 元起“20 套特价房”及店铺 9 折清盘等活动。 *.张戴金老师现场授课活动,8 月底万泓里湖景楼王 9#楼大户型开盘活动。2、影响业绩的负面因素: *.频繁开盘,在蓄卡和推房之间置业顾问的平衡、掌控能力较差,业务程度有待进步。*.国庆期间,中央城、聚贤空间等楼盘的推出,客户资源、市场份额被很大程度分流。这也是造成 11、12 月市场遇冷,我们销售在全年所占比率下滑的重要原因。*.紫沄里开盘,房价高过蓄客客户心理承受范畴。面对市场白热化的竞争, 11 月的立减 380 元、12 月的岁末感恩“买房送店铺”活动,让我们走入“价格战”的误区。“价格是一把双刃剑”,适度的价格促销对销售是有帮助的,可是无限制的价格战却无异于自杀。转变销售思路,统一思想,加强团队建设,扎实做好以下基本功才是王道:1、加强销售队伍的目标管理*服务流程标准化 *日常工作表格化 *检查工作规律化 *销售指标细分化 *晨会、晚会制度化。使销售工作系统化和正规化,做到掌握销售上的一切相关事务。2、在客户减少的情况下,转变坐销模式,组织部门人员走出售楼部,到各单位及乡镇上门访问客户。广开拓客渠道,做到有效行销。3、治理实践中,应用建立部门销售明星等手段,不断注入置业顾问的工作危机感和使命感,从而使得销售人员的主动性不断加强。销售如逆水行舟,不进则退,“居安思危”的心理利于工作主动性和工作实效的提升。4、制定月可行的销售计划分级管理,每周拟定销售目标,针对目标提出销售措施,由经理、主管组织增加周末活动。通过活动,帮助置业顾问消化每周来访客户,促进成交。二、按揭回款统计及分析:2013 年按揭回款金额:69494000 元建行回款:21280000 元农行回款:22565000 元工行回款:18214000 元公积金回款:74...

1、盘古文库是"C2C"交易模式,即卖家上传的文档直接由买家下载,本站只是中间服务平台,本站所有文档下载的收益归上传人(卖家)所有,作为网络服务商,若您的权利被侵害请及时联系右侧客服。

2、本站默认下载后的格式为 docx,pptx ,xlsx,pdf,zippsd等源文件。office等工具即可编辑!源码类文件除外。

3、如您看到网页展示的内容中含有'"133KU.COM"等水印,是因预览和防盗链技术需要对页面进行转换和压缩成图片所生成,文档下载后不会有该内容标识.

4、本站所有内容均由合作方上传,本站不对文档的完整性、权威性及其观点立场正确性做任何保证或承诺,文档内容仅供研究参考,付费前请自行鉴别。如您付费,意味着您自己接受本站规则且自行承担风险,本站不退款、不进行额外附加服务。

在点击下载本文档时,弹出的对话框中,选择“使用浏览器下载”不支持下载工具多线程下载!

部分浏览图可能存在变形的情况,下载后为高清文件,可直接编辑。

房地产销售经理年终总结

漫步者+ 关注
机构认证
内容提供者

该用户很懒,什么也没介绍

确认删除?
回到顶部