电脑桌面
添加盘古文库-分享文档发现价值到电脑桌面
安装后可以在桌面快捷访问

车间调度员工作总结

车间调度员工作总结_第1页
1/2
车间调度员工作总结_第2页
2/2
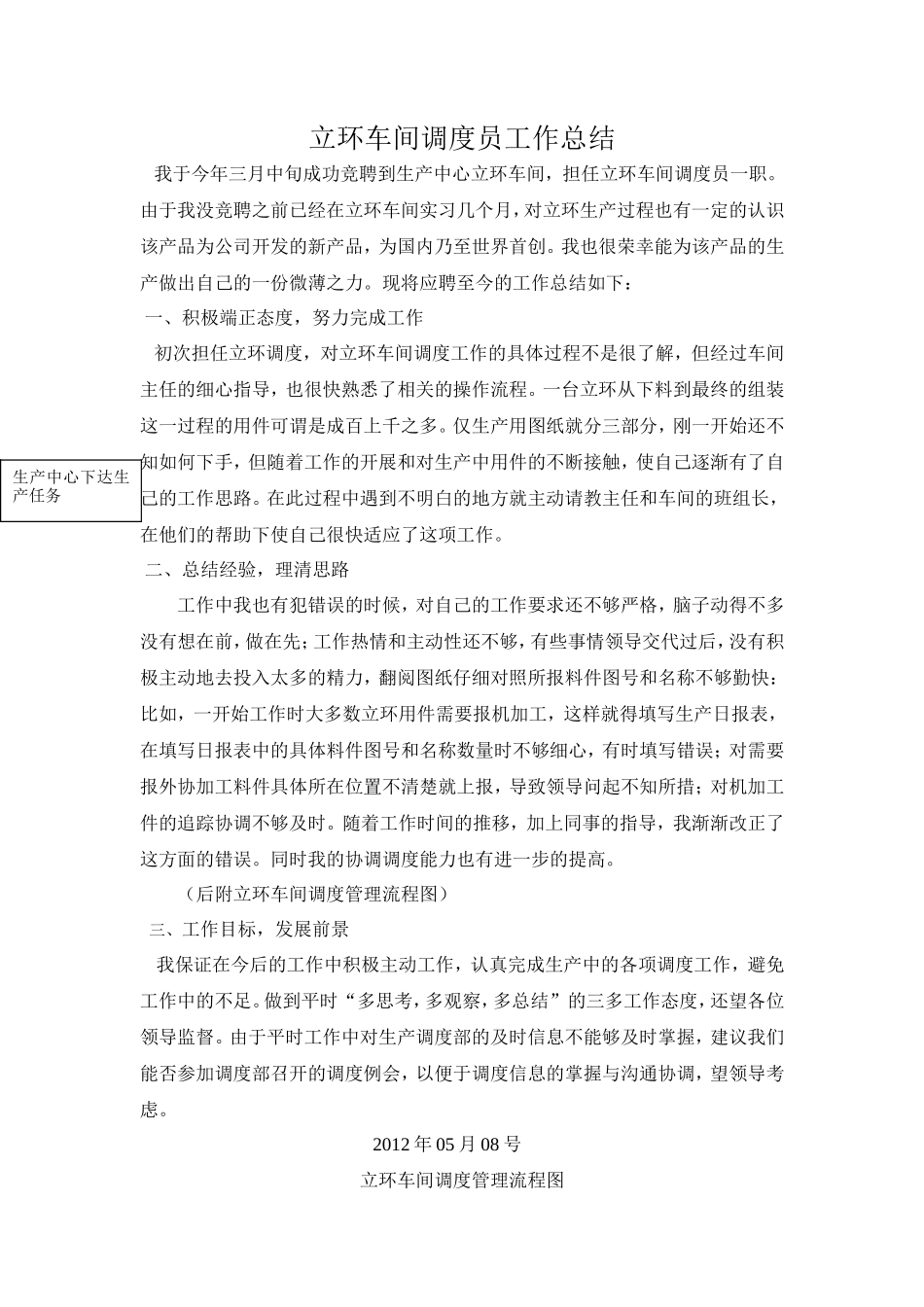
立环车间调度员工作总结 我于今年三月中旬成功竞聘到生产中心立环车间,担任立环车间调度员一职。由于我没竞聘之前已经在立环车间实习几个月,对立环生产过程也有一定的认识该产品为公司开发的新产品,为国内乃至世界首创。我也很荣幸能为该产品的生产做出自己的一份微薄之力。现将应聘至今的工作总结如下: 一、积极端正态度,努力完成工作 初次担任立环调度,对立环车间调度工作的具体过程不是很了解,但经过车间主任的细心指导,也很快熟悉了相关的操作流程。一台立环从下料到最终的组装这一过程的用件可谓是成百上千之多。仅生产用图纸就分三部分,刚一开始还不知如何下手,但随着工作的开展和对生产中用件的不断接触,使自己逐渐有了自己的工作思路。在此过程中遇到不明白的地方就主动请教主任和车间的班组长,在他们的帮助下使自己很快适应了这项工作。 二、总结经验,理清思路工作中我也有犯错误的时候,对自己的工作要求还不够严格,脑子动得不多没有想在前,做在先;工作热情和主动性还不够,有些事情领导交代过后,没有积极主动地去投入太多的精力,翻阅图纸仔细对照所报料件图号和名称不够勤快:比如,一开始工作时大多数立环用件需要报机加工,这样就得填写生产日报表,在填写日报表中的具体料件图号和名称数量时不够细心,有时填写错误;对需要报外协加工料件具体所在位置不清楚就上报,导致领导问起不知所措;对机加工件的追踪协调不够及时。随着工作时间的推移,加上同事的指导,我渐渐改正了这方面的错误。同时我的协调调度能力也有进一步的提高。(后附立环车间调度管理流程图) 三、工作目标,发展前景 我保证在今后的工作中积极主动工作,认真完成生产中的各项调度工作,避免工作中的不足。做到平时“多思考,多观察,多总结”的三多工作态度,还望各位领导监督。由于平时工作中对生产调度部的及时信息不能够及时掌握,建议我们能否参加调度部召开的调度例会,以便于调度信息的掌握与沟通协调,望领导考虑。 2012 年 05 月 08 号立环车间调度管理流程图生产中心下达生产任务 外协各班长组织报料调度员收集整理各班组报料车间主任签字生产中心下达生产任务由各班长填写生产日报表下料班下完料件巨主任组织下料调度员检查汇总需东厂机加工需机加工报调度员记录有立环相关人员领出机加工加工调度员追踪调度员追踪并记录回来时间填写转序申请单机加工完成检验合格有各班组班长领出报李经理主任签字调度员填写转序申请单班长报调度员有班长报调度员如部分用件焊接后需机加工完成有立环相关人员领出机加工加工调度员追踪班长报外协加工调度员做好登记记录报调度员主任签字调度员填写外协申请单不需机加工调度员记录机加工崔主任签字报王京剑主管

1、盘古文库是"C2C"交易模式,即卖家上传的文档直接由买家下载,本站只是中间服务平台,本站所有文档下载的收益归上传人(卖家)所有,作为网络服务商,若您的权利被侵害请及时联系右侧客服。

2、本站默认下载后的格式为 docx,pptx ,xlsx,pdf,zippsd等源文件。office等工具即可编辑!源码类文件除外。

3、如您看到网页展示的内容中含有'"133KU.COM"等水印,是因预览和防盗链技术需要对页面进行转换和压缩成图片所生成,文档下载后不会有该内容标识.

4、本站所有内容均由合作方上传,本站不对文档的完整性、权威性及其观点立场正确性做任何保证或承诺,文档内容仅供研究参考,付费前请自行鉴别。如您付费,意味着您自己接受本站规则且自行承担风险,本站不退款、不进行额外附加服务。

在点击下载本文档时,弹出的对话框中,选择“使用浏览器下载”不支持下载工具多线程下载!

部分浏览图可能存在变形的情况,下载后为高清文件,可直接编辑。

车间调度员工作总结

漫步者+ 关注
机构认证
内容提供者

该用户很懒,什么也没介绍

确认删除?
回到顶部