电脑桌面
添加盘古文库-分享文档发现价值到电脑桌面
安装后可以在桌面快捷访问

采购部年度工作总结报告

采购部年度工作总结报告_第1页
1/4
采购部年度工作总结报告_第2页
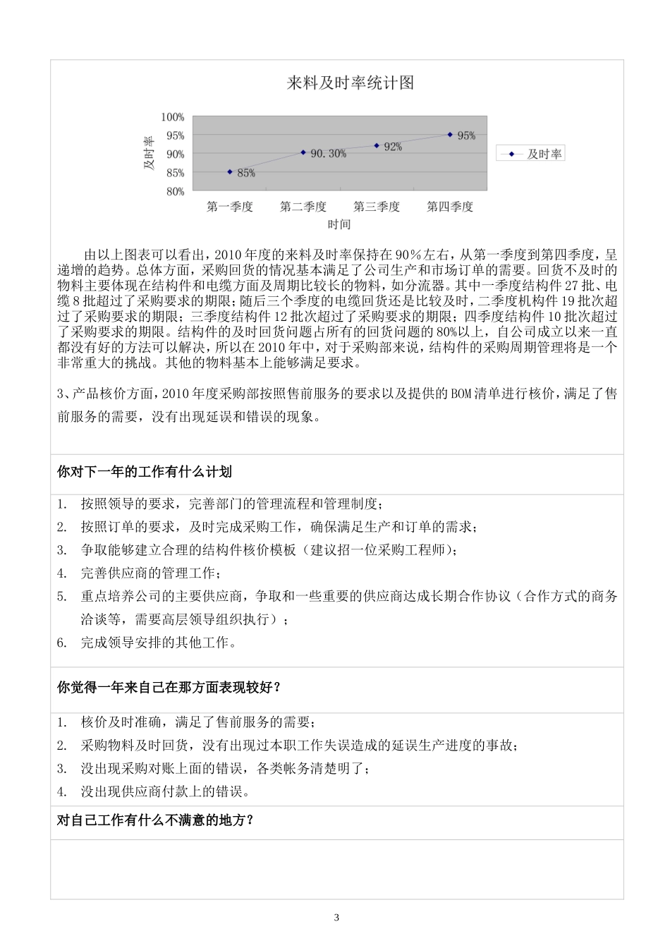
2/4
采购部年度工作总结报告_第3页
3/4
采购部 2011 年度工作总结报告姓名张平平部门采购部职务采购员到期日期一年来主要工作内容与成绩回顾过去的 2010 年度,对于采购部门是个困难的一年,公司的订单批量普遍不大,而且货期比较急,对采购的成本控制、供方质量控制、货期控制带来了很大的挑战。采购部门在分管领导余总的领导下,克服困难、不断完善部门的管理,在过去的一年当中,采购物料基本上满足了公司市场订单的需求。在 2010 年我们将继续努力,做好本职工作,不断完善自我,确保物料的供应和质量的控制,为公司的发展尽一份绵力。以下是对采购部 2010 年度工作小结:1、供应商管理:供应商管理主要集中在新供应商开发,原供应商的管理以及供应商的考核评估工作。公司现有供应商 80 多家,其中连续合作供应商有 40 多家。在 2010 年度,新增加的主要物料供应商有机柜厂家“联文”(原容光已经不再合作)、电缆厂家“威顺”、熔断器“中熔”、直流接触器“东亚”,对于这些供应商,公司的主管领导组织对其能力进行了评估,基本上可以满足我司现阶段的要求。这些供应商在过去的一年属于试用、磨合阶段,后续需要双方的共同努力。采购部门正向着每个主要物料有 2 个以上的供应商的要求努力着,各种物料已经逐步达到这样的要求。2010 年度主要的机柜生产厂家是“华兴誉”、“长盛”和“联文”。前两家供方是公司批量订单的主要供应者,联文是 7 月份才新开发的供方,暂时加工些小批量的订单,2010 年属于重点培养的供应商。由于在价格核定方面,没有一个快捷有效、双方认可的方式,每次有订单时,都是发图纸给供方核价,然后讨价还价,中间需要的时间比较长,所以对采购的回货周期有点影响。机柜的采购依然是公司最薄弱的环节,建议对此供应商,由公司的高层参与供方商务洽谈,与供方达成一致意见。2010 年度主要的熔断器供方是“西熔”和“中熔”。由于西熔的价格和公司的采购成本要求相差太远,所以采购逐渐减少了对其的采购量。中熔的价格相对比较低,但是也还没有达到公司的要求,目前和供方正在进一步的商谈中。采购部希望中熔能成为公司后续熔断器的主要合作供方。2010 年度主要的包材供方是“嘉能达”和“创新纪”。过去的一年当中,公司采用了新的包装方式,原来的木箱改成纸箱包装,在成本方面有所下降。包材的生产相对比较简单,货期和质量基本上能够满足要求。公司现有的主要物料的供应商分布如下:序号物料种类供应商1结构件华兴誉、长盛、联文2电缆环宇电子、威顺、中继电子(正待开发)3空开中鼐(ABB/正泰)、老华通(施耐德)、亿维德(新供方)4防雷器普天15直流接触器秀康(600A 以上及磁保持)、天水、东亚、丹阳6熔断器西熔、中熔、宁开7端子众力通(尤提乐)、鹏翔诚、采购正在开发新供方中8PCBA 腾华、朗特电子9包材创新纪、嘉能达10分流器上海钱利、超光2、执行采购管理2.1 订单分析采购部根据市场的订单、计划的采购申请执行采购工作,在 2010 年度,执行采购的订单数量为 1240 批次,其中正常回货的订单为 1098 批次,及时回货率为 89%。以下是每个月执行采购的订单分析:项目1 季度2 季度3 季度4 季度合计物料批次4214343033251483准时到货批次3583922793091338来料及时率85%90.3%92%95%90.2%2由以上图表可以看出,2010 年度的来料及时率保持在 90%左右,从第一季度到第四季度,呈递增的趋势。总体方面,采购回货的情况基本满足了公司生产和市场订单的需要。回货不及时的物料主要体现在结构件和电缆方面及周期比较长的物料,如分流器。其中一季度结构件 27 批、电缆 8 批超过了采购要求的期限;随后三个季度的电缆回货还是比较及时,二季度机构件 19 批次超过了采购要求的期限;三季度结构件 12 批次超过了采购要求的期限;四季度结构件 10 批次超过了采购要求的期限。结构件的及时回货问题占所有的回货问题的 80%以上,自公司成立以来一直都没有好的方法可以解决,所以在 2010 年中,对于采购部来说,结构件的采购周期管理将是一个非常重大的挑战。其他的物料基本上能够满足要求。3、产品核价方面,2010 年度采购部按照售前...

1、盘古文库是"C2C"交易模式,即卖家上传的文档直接由买家下载,本站只是中间服务平台,本站所有文档下载的收益归上传人(卖家)所有,作为网络服务商,若您的权利被侵害请及时联系右侧客服。

2、本站默认下载后的格式为 docx,pptx ,xlsx,pdf,zippsd等源文件。office等工具即可编辑!源码类文件除外。

3、如您看到网页展示的内容中含有'"133KU.COM"等水印,是因预览和防盗链技术需要对页面进行转换和压缩成图片所生成,文档下载后不会有该内容标识.

4、本站所有内容均由合作方上传,本站不对文档的完整性、权威性及其观点立场正确性做任何保证或承诺,文档内容仅供研究参考,付费前请自行鉴别。如您付费,意味着您自己接受本站规则且自行承担风险,本站不退款、不进行额外附加服务。

在点击下载本文档时,弹出的对话框中,选择“使用浏览器下载”不支持下载工具多线程下载!

部分浏览图可能存在变形的情况,下载后为高清文件,可直接编辑。

采购部年度工作总结报告

漫步者+ 关注
机构认证
内容提供者

该用户很懒,什么也没介绍

确认删除?
回到顶部