电脑桌面
添加盘古文库-分享文档发现价值到电脑桌面
安装后可以在桌面快捷访问

外墙装饰吊篮施工方案

外墙装饰吊篮施工方案_第1页
1/12
外墙装饰吊篮施工方案_第2页
2/12
外墙装饰吊篮施工方案_第3页
3/12
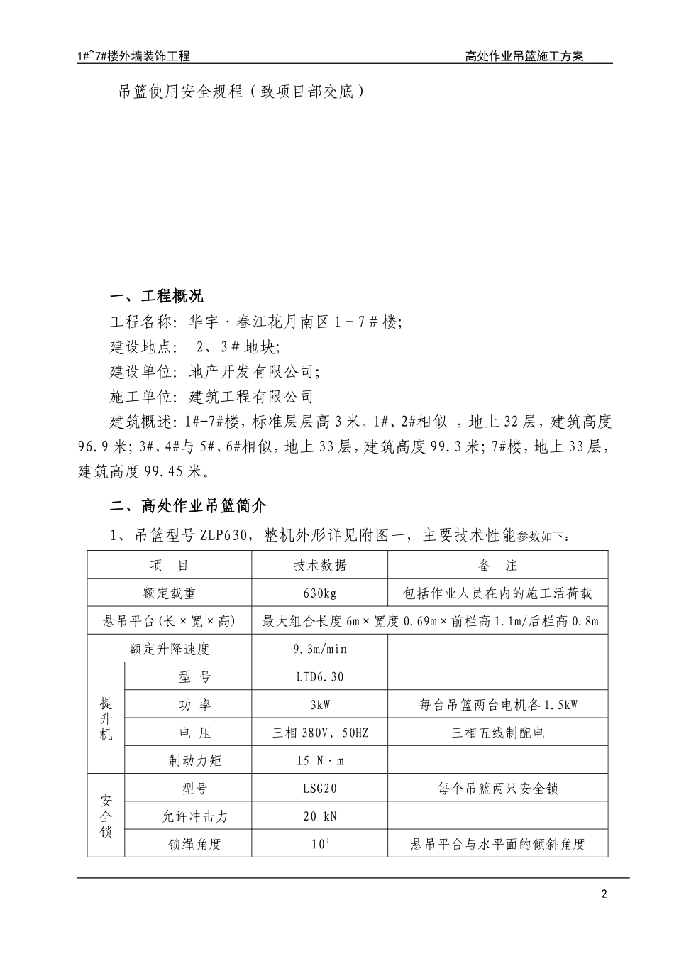
高处作业吊篮施工方案 目 录1#~7#楼外墙装饰工程 高处作业吊篮施工方案 施工方案审核表一、工程概况 ………………………………………………………… 2 二、吊篮简介 …………………………………………………………… 2三、吊篮布置 ………………………………………………………… 3四、施工准备 …………………………………………………………… 4五、安装过程和方法 …………………………………………………… 4六、安装竣工验收 ……………………………………………………… 7七、吊篮拆卸 …………………………………………………………… 7八、安全措施 …………………………………………………………… 7九、环保措施 …………………………………………………………… 7十、吊篮稳定性验算 …………………………………………………… 8附图一 高处作业吊篮示意图一附图二 高处作业吊篮示意图二附图二 吊篮平面布置图附件和资料建筑业企业资质、企业营业执照、安全生产许可证吊篮安装人员操作证安全生产应急预案11#~7#楼外墙装饰工程 高处作业吊篮施工方案吊篮使用安全规程(致项目部交底)一、工程概况工程名称:华宇·春江花月南区 1-7#楼;建设地点: 2、3#地块;建设单位:地产开发有限公司;施工单位:建筑工程有限公司建筑概述:1#-7#楼,标准层层高 3 米。1#、2#相似 ,地上 32 层,建筑高度96.9 米;3#、4#与 5#、6#相似,地上 33 层,建筑高度 99.3 米;7#楼,地上 33 层,建筑高度 99.45 米。二、高处作业吊篮简介1、吊篮型号 ZLP630,整机外形详见附图一,主要技术性能参数如下:项 目技术数据备 注额定载重630kg包括作业人员在内的施工活荷载悬吊平台(长×宽×高)最大组合长度 6m×宽度 0.69m×前栏高 1.1m/后栏高 0.8m额定升降速度9.3m/min提升机型 号LTD6.30功 率3kW每台吊篮两台电机各 1.5kW电 压三相 380V、50HZ三相五线制配电制动力矩15 N·m安全锁型号LSG20每个吊篮两只安全锁允许冲击力20 kN锁绳角度100悬吊平台与水平面的倾斜角度21#~7#楼外墙装饰工程 高处作业吊篮施工方案悬挂装置前梁额定伸出量1.3m最大伸出量不大于 1.7m悬挂支架调节高度1.1m~1.8m调节间距 10cm镀锌钢丝绳4×25Fi+PP-Φ8.3破断拉力≥51.8kN质量平衡配重900kg实际安装时偏于安全,每台 1t悬挂机构300kg不含配重整 机(除配重)776kg含最长平台 6m 金属构件及电器主电源电缆线3×2.5+2×1.5YZ-5三相五线制电缆2、吊篮结构原理简介如下:吊篮整机主要由六部分组成,①悬挂机构、②悬吊平台、③提升装置、④安全装置、⑤电气系统。①悬挂机构:架设于建筑物屋面上,由两套独立的钢结构架及钢丝绳组成。钢结构架由钢结构件通过螺栓或销子连接而成。每套悬挂钢结构架的前梁分别悬垂两根钢丝绳,一根为提升机用工作钢丝绳,一根为安全锁用钢丝绳。钢丝绳系吊篮专用镀锌钢丝绳,强度高,耐锈蚀性能好。型号为 4×25Fi+PP-Φ8.3,破断拉力不小于 51.8kN。钢丝绳使用过程中,按《起重机械用钢丝绳检验和报废实用规范》GB5972 的有关规定,对钢丝绳的磨损、锈蚀、短丝、异常变形等进行检验,达到报废标准即更新钢丝绳。下述计算钢丝绳的安全系数(按极限状态下单根钢丝绳独立承载考虑):作用在钢丝绳上的拉力 F=776-300+630=1106kg安全系数=51800N ÷(1106kg÷9.8N)=4.78,达到安全要求。②悬吊平台:由片式组焊件通过螺栓连接成框型钢结构装置,用以承载作业人员及施工器材。③提升装置:每个悬吊平台两端各装有一台提升机。提升机采用电磁制动电机和离心限速装置及手动滑降装置。电磁制动装置在电路故障或断电时,产生制动力矩使平台制动悬吊。离心限速装置能保证平台下滑速度不大于 1.5 倍额定提升速度。手动滑降装置在电气故障或停电以及紧急情况下操纵吊篮平台下降,具体方法是:用置于提升机手柄内的拨杆插入电磁制动器(电机风罩内)拨叉的孔内,向上抬起拨杆,打开制动器,可使工作平台匀速下滑。④安全装置:包括安全锁及安全钢丝绳。安全锁属于防倾斜型,每个平台两端各装有一把及和安全钢丝绳,当...

1、盘古文库是"C2C"交易模式,即卖家上传的文档直接由买家下载,本站只是中间服务平台,本站所有文档下载的收益归上传人(卖家)所有,作为网络服务商,若您的权利被侵害请及时联系右侧客服。

2、本站默认下载后的格式为 docx,pptx ,xlsx,pdf,zippsd等源文件。office等工具即可编辑!源码类文件除外。

3、如您看到网页展示的内容中含有'"133KU.COM"等水印,是因预览和防盗链技术需要对页面进行转换和压缩成图片所生成,文档下载后不会有该内容标识.

4、本站所有内容均由合作方上传,本站不对文档的完整性、权威性及其观点立场正确性做任何保证或承诺,文档内容仅供研究参考,付费前请自行鉴别。如您付费,意味着您自己接受本站规则且自行承担风险,本站不退款、不进行额外附加服务。

在点击下载本文档时,弹出的对话框中,选择“使用浏览器下载”不支持下载工具多线程下载!

部分浏览图可能存在变形的情况,下载后为高清文件,可直接编辑。

外墙装饰吊篮施工方案

漫步者+ 关注
机构认证
内容提供者

该用户很懒,什么也没介绍

确认删除?
回到顶部