电脑桌面
添加盘古文库-分享文档发现价值到电脑桌面
安装后可以在桌面快捷访问

某市装修材料价格表 年

某市装修材料价格表 年_第1页
1/11
某市装修材料价格表 年_第2页
2/11
某市装修材料价格表 年_第3页
3/11
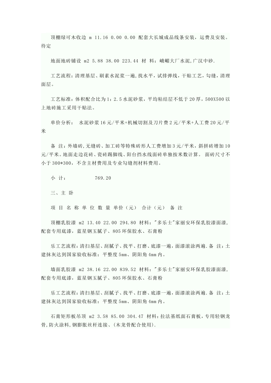
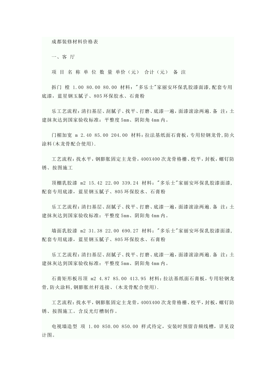
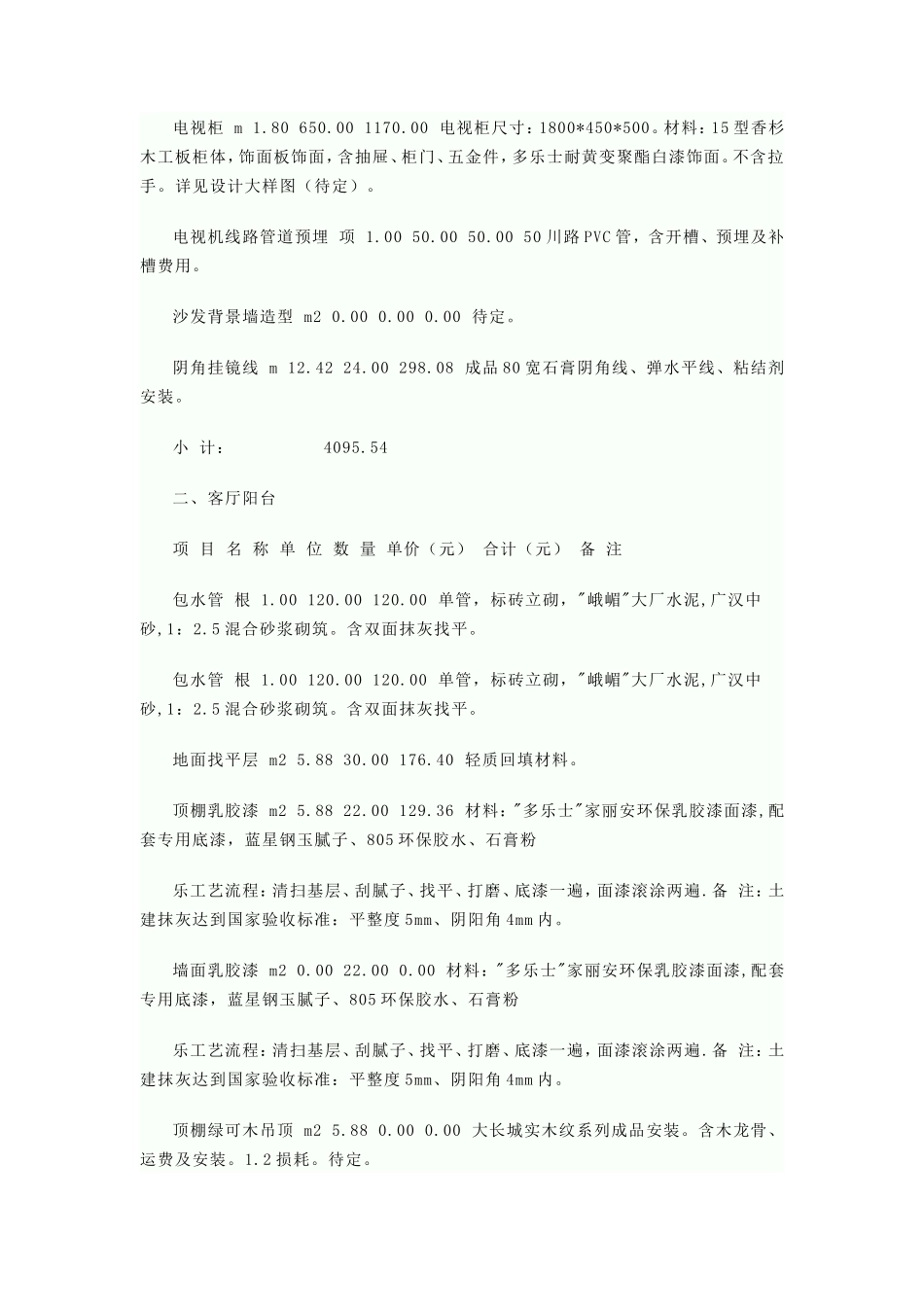
成都装修材料价格表一、客 厅项 目 名 称 单 位 数 量 单价(元) 合计(元) 备 注拆门 樘 1.00 80.00 80.00 材料:"多乐士"家丽安环保乳胶漆面漆,配套专用底漆,蓝星钢玉腻子、805 环保胶水、石膏粉乐工艺流程:清扫基层、刮腻子、找平、打磨、底漆一遍,面漆滚涂两遍.备 注:土建抹灰达到国家验收标准:平整度 5mm、阴阳角 4mm 内。门楣加宽 m 2.40 85.00 204.00 材料:拉法基纸面石膏板,专用轻钢龙骨,防火涂料(木龙骨配合使用).工艺流程:找水平,钢膨胀固定主龙骨,400X400 次龙骨格栅、校平,封板,螺钉防锈、按图施工顶棚乳胶漆 m2 15.42 22.00 339.24 材料:"多乐士"家丽安环保乳胶漆面漆,配套专用底漆,蓝星钢玉腻子、805 环保胶水、石膏粉乐工艺流程:清扫基层、刮腻子、找平、打磨、底漆一遍,面漆滚涂两遍.备 注:土建抹灰达到国家验收标准:平整度 5mm、阴阳角 4mm 内。墙面乳胶漆 m2 31.38 22.00 690.27 材料:"多乐士"家丽安环保乳胶漆面漆,配套专用底漆,蓝星钢玉腻子、805 环保胶水、石膏粉乐工艺流程:清扫基层、刮腻子、找平、打磨、底漆一遍,面漆滚涂两遍.备 注:土建抹灰达到国家验收标准:平整度 5mm、阴阳角 4mm 内。石膏矩形板吊顶 m2 4.87 85.00 413.95 材料:拉法基纸面石膏板,专用轻钢龙骨,防火涂料,钢膨胀丝杆连接、(木龙骨配合使用).工艺流程:找水平,钢膨胀固定主龙骨,400X400 次龙骨格栅、校平,封板,螺钉防锈、按图施工。含反光灯槽制作。电视墙造型 项 1.00 850.00 850.00 样式待定,安装时预留音频线槽,详见设计图。电视柜 m 1.80 650.00 1170.00 电视柜尺寸:1800*450*500。材料:15 型香杉木工板柜体,饰面板饰面,含抽屉、柜门、五金件,多乐士耐黄变聚酯白漆饰面。不含拉手。详见设计大样图(待定)。电视机线路管道预埋 项 1.00 50.00 50.00 50 川路 PVC 管,含开槽、预埋及补槽费用。沙发背景墙造型 m2 0.00 0.00 0.00 待定。阴角挂镜线 m 12.42 24.00 298.08 成品 80 宽石膏阴角线、弹水平线、粘结剂安装。小 计: 4095.54二、客厅阳台项 目 名 称 单 位 数 量 单价(元) 合计(元) 备 注包水管 根 1.00 120.00 120.00 单管,标砖立砌,"峨嵋"大厂水泥,广汉中砂,1:2.5 混合砂浆砌筑。含双面抹灰找平。包水管 根 1.00 120.00 120.00 单管,标砖立砌,"峨嵋"大厂水泥,广汉中砂,1:2.5 混合砂浆砌筑。含双面抹灰找平。地面找平层 m2 5.88 30.00 176.40 轻质回填材料。顶棚乳胶漆 m2 5.88 22.00 129.36 材料:"多乐士"家丽安环保乳胶漆面漆,配套专用底漆,蓝星钢玉腻子、805 环保胶水、石膏粉乐工艺流程:清扫基层、刮腻子、找平、打磨、底漆一遍,面漆滚涂两遍.备 注:土建抹灰达到国家验收标准:平整度 5mm、阴阳角 4mm 内。墙面乳胶漆 m2 0.00 22.00 0.00 材料:"多乐士"家丽安环保乳胶漆面漆,配套专用底漆,蓝星钢玉腻子、805 环保胶水、石膏粉乐工艺流程:清扫基层、刮腻子、找平、打磨、底漆一遍,面漆滚涂两遍.备 注:土建抹灰达到国家验收标准:平整度 5mm、阴阳角 4mm 内。顶棚绿可木吊顶 m2 5.88 0.00 0.00 大长城实木纹系列成品安装。含木龙骨、运费及安装。1.2 损耗。待定。顶棚绿可木收边 m 11.16 0.00 0.00 配套大长城成品线条安装,运费及安装。待定地面地砖铺设 m2 5.88 38.00 223.44 材 料:峨嵋大厂水泥,广汉中砂.工艺流程:清理基层、刷素水泥浆一遍,找水平,试排弹线,干贴工艺,勾缝,清理面层。工艺标准:体积配合比为 1:2.5 水泥砂浆,平均粘结层不低于 20 厚,500X500 以上地砖施工采用干贴法。单价分析: 水泥砂浆 16 元/平米+机械切割及刀片费 2 元/平米+人工费 20 元/平米备 注:外墙砖,无缝砖、加工砖等特殊砖形人工费增加 3 元/平米,斜拼砖增加 10元/平米。地面走边花砖、瓷砖踢脚线、阳台挡水线面砖单独按米数计算。 面砖尺寸不小于 300*300,不含主材费用及专业勾缝剂材料费用。小 计: 769.20三、主 卧项 目...

1、盘古文库是"C2C"交易模式,即卖家上传的文档直接由买家下载,本站只是中间服务平台,本站所有文档下载的收益归上传人(卖家)所有,作为网络服务商,若您的权利被侵害请及时联系右侧客服。

2、本站默认下载后的格式为 docx,pptx ,xlsx,pdf,zippsd等源文件。office等工具即可编辑!源码类文件除外。

3、如您看到网页展示的内容中含有'"133KU.COM"等水印,是因预览和防盗链技术需要对页面进行转换和压缩成图片所生成,文档下载后不会有该内容标识.

4、本站所有内容均由合作方上传,本站不对文档的完整性、权威性及其观点立场正确性做任何保证或承诺,文档内容仅供研究参考,付费前请自行鉴别。如您付费,意味着您自己接受本站规则且自行承担风险,本站不退款、不进行额外附加服务。

在点击下载本文档时,弹出的对话框中,选择“使用浏览器下载”不支持下载工具多线程下载!

部分浏览图可能存在变形的情况,下载后为高清文件,可直接编辑。

某市装修材料价格表 年

漫步者+ 关注
机构认证
内容提供者

该用户很懒,什么也没介绍

确认删除?
回到顶部