电脑桌面
添加盘古文库-分享文档发现价值到电脑桌面
安装后可以在桌面快捷访问

项目合作协议2

项目合作协议2_第1页
1/4
项目合作协议2_第2页
2/4
项目合作协议2_第3页
3/4
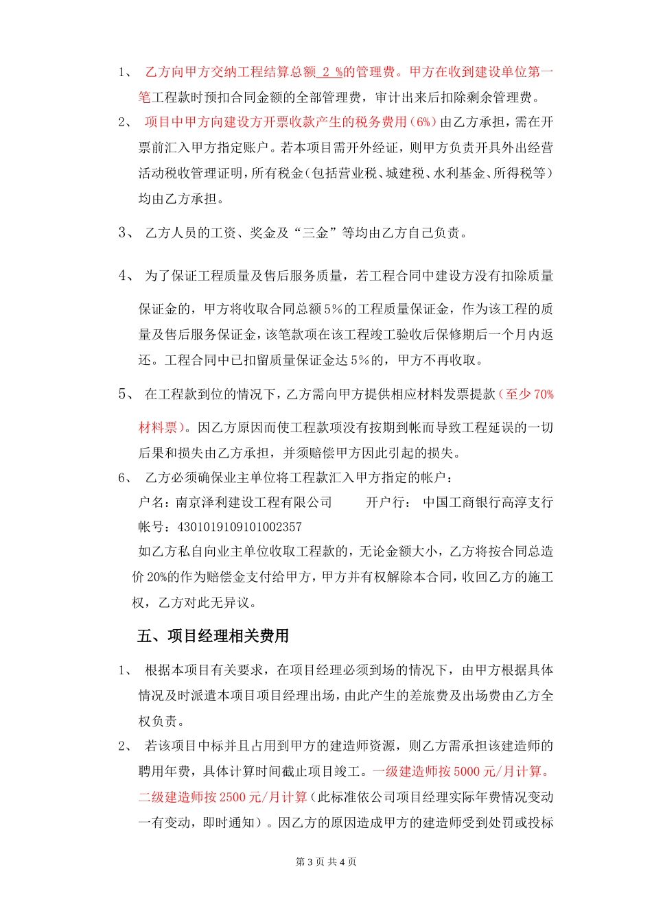
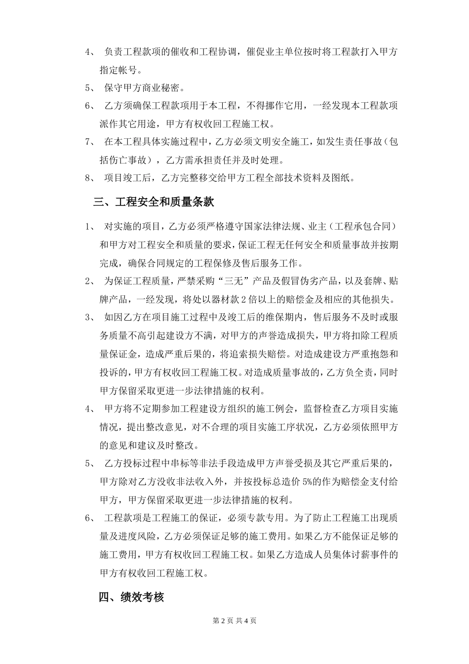
协 议 书甲方: 乙方: 本着精诚合作,双方共赢的原则,甲乙双方就承接 项目业务,协议如下:一、甲方权利和义务:1、甲方为乙方提供与业务承接有关的文件和手续(如需甲方其他人员协助,发生的费用由乙方承担,包括但不限于如差旅费、通讯费等合理费用)。2、甲方协助乙方参与工程招投标活动,一切费用由乙方承担。 3、甲方与业主签订工程合同后,由乙方实施工程,同时甲方有权对该项目进行工程质量和进度的监督和管理。4、甲方有权了解与乙方有关的乙方的市场行为。5、在工程施工过程中遇上级单位检查时,甲方应派投标文件中的项目班组人员到施工现场。发生的费用由乙方承担,如差旅费。6、甲方可提供项目资料专用章,仅适用于该项目使用。(在刻章时注明:“该项目章只限于用作工程技术联系,不得用于发生经济行为,否则无效”等字样),如必须需要提供项目专用章的,需由公司的市场部统一保管,统一使用。(在刻章时注明:“该项目章只限于用作工程技术联系,不得用于发生经济行为,否则无效”等字样)。乙方必须在双方约定的范围内使用,不得超范围使用,如超范围使用,甲方将处以乙方违规金额 2 倍以上的赔偿金,造成其它损失的,甲方保留进一步追诉的权利。二、乙方权利和义务1、 乙方必须遵守现行国家、行业相关标准、规章及制度,自觉维护甲方品牌和形象。2、 承接业务发生的所有费用由乙方承担。3、 业务承接和工程实施过程中的所有文件和资料,包括但不限于项目建议书、招标文件、投标文件、询标纪要、中标通知书、合同、施工图纸、隐蔽工程记录、工程联系单、第三方检测报告、竣工资料、审计资料等一切工程资料,原件必须提交甲方存档。第 1 页 共 4 页4、 负责工程款项的催收和工程协调,催促业主单位按时将工程款打入甲方指定帐号。5、 保守甲方商业秘密。6、 乙方须确保工程款项用于本工程,不得挪作它用,一经发现本工程款项派作其它用途,甲方有权收回工程施工权。7、 在本工程具体实施过程中,乙方必须文明安全施工,如发生责任事故(包括伤亡事故),乙方需承担责任并及时处理。8、 项目竣工后,乙方完整移交给甲方工程全部技术资料及图纸。三、工程安全和质量条款1、 对实施的项目,乙方必须严格遵守国家法律法规、业主(工程承包合同)和甲方对工程安全和质量的要求,保证工程无任何安全和质量事故并按期完成,确保合同规定的工程保修及售后服务工作。2、 为保证工程质量,严禁采购“三无”产品及假冒伪劣产品,以及套牌、贴牌产品,一经发现,将处以器材款 2 倍以上的赔偿金及相应的其他损失。3、 如因乙方在项目施工过程中及竣工后的维保期内,售后服务不及时或服务质量不高引起建设方不满,对甲方的声誉造成损失,甲方将扣除工程质量保证金,造成严重后果的,将追索损失赔偿。对造成建设方严重抱怨和投诉的,甲方有权收回工程施工权。对造成质量事故的,乙方负全责,同时甲方保留采取更进一步法律措施的权利。4、 甲方将不定期参加工程建设方组织的施工例会,监督检查乙方项目实施情况,提出整改意见,对不合理的项目实施工序状况,乙方必须依照甲方的意见和建议及时整改。5、 乙方投标过程中串标等非法手段造成甲方声誉受损及其它严重后果的,甲方除对乙方没收非法收入外,并按投标总造价 5%的作为赔偿金支付给甲方,甲方保留采取更进一步法律措施的权利。6、 工程款项是工程施工的保证,必须专款专用。为了防止工程施工出现质量及进度风险,乙方必须保证足够的施工费用。如果乙方不能保证足够的施工费用,甲方有权收回工程施工权。如果乙方造成人员集体讨薪事件的甲方有权收回工程施工权。四、绩效考核第 2 页 共 4 页1、 乙方向甲方交纳工程结算总额 2 % 的管理费。甲方在收到建设单位第一笔工程款时预扣合同金额的全部管理费,审计出来后扣除剩余管理费。2、 项目中甲方向建设方开票收款产生的税务费用(6%)由乙方承担,需在开票前汇入甲方指定账户。若本项目需开外经证,则甲方负责开具外出经营活动税收管理证明,所有税金(包括营业税、城建税、水利基金、所得税等)均由乙方承担。3、 乙方人员的工资、...

1、盘古文库是"C2C"交易模式,即卖家上传的文档直接由买家下载,本站只是中间服务平台,本站所有文档下载的收益归上传人(卖家)所有,作为网络服务商,若您的权利被侵害请及时联系右侧客服。

2、本站默认下载后的格式为 docx,pptx ,xlsx,pdf,zippsd等源文件。office等工具即可编辑!源码类文件除外。

3、如您看到网页展示的内容中含有'"133KU.COM"等水印,是因预览和防盗链技术需要对页面进行转换和压缩成图片所生成,文档下载后不会有该内容标识.

4、本站所有内容均由合作方上传,本站不对文档的完整性、权威性及其观点立场正确性做任何保证或承诺,文档内容仅供研究参考,付费前请自行鉴别。如您付费,意味着您自己接受本站规则且自行承担风险,本站不退款、不进行额外附加服务。

在点击下载本文档时,弹出的对话框中,选择“使用浏览器下载”不支持下载工具多线程下载!

部分浏览图可能存在变形的情况,下载后为高清文件,可直接编辑。

项目合作协议2

漫步者+ 关注
机构认证
内容提供者

该用户很懒,什么也没介绍

相关标签

确认删除?
回到顶部